Suppr超能文献

碳青霉烯类耐药临床菌株的表观基因组学、基因组学、耐药组、移动组、毒力组和进化系统发育组学。

Epigenomics, genomics, resistome, mobilome, virulome and evolutionary phylogenomics of carbapenem-resistant clinical strains.

机构信息

Department of Medical Microbiology, School of Medicine, Faculty of Health Sciences, University of Pretoria, 0084 Pretoria, South Africa.

出版信息

Microb Genom. 2020 Dec;6(12). doi: 10.1099/mgen.0.000474. Epub 2020 Nov 10.

Abstract

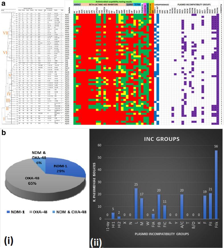
Carbapenem-resistant (CRKP) remains a major clinical pathogen and public health threat with few therapeutic options. The mobilome, resistome, methylome, virulome and phylogeography of CRKP in South Africa and globally were characterized. CRKP collected in 2018 were subjected to antimicrobial susceptibility testing, screening by multiplex PCR, genotyping by repetitive element palindromic (REP)-PCR, plasmid size, number, incompatibility and mobility analyses, and PacBio's SMRT sequencing (=6). There were 56 multidrug-resistant CRKP, having -like and carbapenemases on self-transmissible IncF, A/C, IncL/M and IncX plasmids endowed with prophages, , resistance islands, and type I and II restriction modification systems (RMS). Plasmids and clades detected in this study were respectively related to globally established/disseminated plasmids clades/clones, evincing transboundary horizontal and vertical dissemination. Reduced susceptibility to colistin occurred in 23 strains. Common clones included ST307, ST607, ST17, ST39 and ST3559. IncFII virulent plasmid replicon was present in 56 strains. Whole-genome sequencing of six strains revealed least 41 virulence genes, extensive ompK36 mutations, and four different K- and O-loci types: KL2, KL25, KL27, KL102, O1, O2, O4 and O5. Types I, II and III RMS, conferring m6A (GTC, GTGNNNNNNTTG, CANNNNNNCATC motifs) and m4C (CWGG) modifications on chromosomes and plasmids, were found. The nature of plasmid-mediated, clonal and multi-clonal dissemination of bla-like and bla mirrors epidemiological trends observed for closely related plasmids and sequence types internationally. Worryingly, the presence of both and in the same isolates was observed. Plasmid-mediated transmission of RMS, virulome and prophages influence bacterial evolution, epidemiology, pathogenicity and resistance, threatening infection treatment. The influence of RMS on antimicrobial and bacteriophage therapy needs urgent investigation.

摘要

耐碳青霉烯肠杆菌科(CRKP)仍然是一种主要的临床病原体和公共卫生威胁,治疗选择有限。本研究对南非和全球的 CRKP 的可移动元件、抗性组、甲基组、毒力组和系统发生地理学进行了研究。对 2018 年收集的 CRKP 进行了药敏试验、多重 PCR 筛选、重复元件回文(REP)-PCR 基因分型、质粒大小、数量、不相容性和移动性分析以及 PacBio 的 SMRT 测序(=6)。其中 56 株为多药耐药 CRKP,在自我传播的 IncF、A/C、IncL/M 和 IncX 质粒上携带 -样和 碳青霉烯酶,这些质粒上还带有噬菌体、、抗性岛以及 I 型和 II 型限制修饰系统(RMS)。本研究中检测到的质粒和克隆与全球已建立/传播的质粒克隆/谱系有关,表明存在跨界水平和垂直传播。23 株对多粘菌素的敏感性降低。常见的克隆包括 ST307、ST607、ST17、ST39 和 ST3559。56 株存在 IncFII 毒力质粒复制子。对 6 株菌的全基因组测序显示,至少存在 41 种毒力基因,广泛存在 ompK36 突变,以及四种不同的 K 和 O 基因座类型:KL2、KL25、KL27、KL102、O1、O2、O4 和 O5。发现了 I、II 和 III 型 RMS,它们在染色体和质粒上赋予 m6A(GTC、GTGNNNNNNTTG、CANNNNNNCATC 基序)和 m4C(CWGG)修饰。观察到同一分离株中同时存在 和 ,这表明 样和 bla 质粒的克隆和多克隆传播具有类似于国际上密切相关质粒和序列类型的流行病学趋势。令人担忧的是,在同一分离株中同时存在 和 。RMS、毒力组和噬菌体对细菌进化、流行病学、致病性和耐药性的影响,威胁着感染的治疗。RMS 对抗菌药物和噬菌体治疗的影响需要紧急调查。

https://cdn.ncbi.nlm.nih.gov/pmc/blobs/dabd/8116673/9ce49edd9abd/mgen-6-474-g001.jpg

文献AI研究员

20分钟写一篇综述,助力文献阅读效率提升50倍。

立即体验

用中文搜PubMed

大模型驱动的PubMed中文搜索引擎

马上搜索

文档翻译

学术文献翻译模型,支持多种主流文档格式。

立即体验