Suppr超能文献

肠菌素通过螯合细胞内铁诱导肠道上皮细胞产生趋化因子白细胞介素-8。

Enterobactin induces the chemokine, interleukin-8, from intestinal epithelia by chelating intracellular iron.

机构信息

UT Microbiome Consortium, Department of Physiology & Pharmacology, University of Toledo College of Medicine and Life Sciences , Toledo, OH, USA.

Center for Systems Biology, Massachusetts General Hospital, Harvard Medical School , Boston, MA, USA.

出版信息

Gut Microbes. 2020 Nov 9;12(1):1-18. doi: 10.1080/19490976.2020.1841548.

Abstract

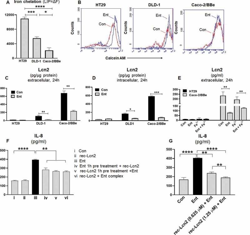
Iron is an indispensable nutrient for both mammals and microbes. Bacteria synthesize siderophores to sequester host iron, whereas lipocalin 2 (Lcn2) is the host defense protein that prevent this iron thievery. Enterobactin (Ent) is a catecholate-type siderophore that has one of the strongest known affinities for iron. Intestinal epithelial cells (IECs) are adjacent to large microbial population and are in contact with microbial products, including Ent. We undertook this study to investigate whether a single stimulus of Ent could affect IEC functions. Using three human IEC cell-lines with differential basal levels of Lcn2 (. HT29 < DLD-1 < Caco-2/BBe), we demonstrated that iron-free Ent could induce a dose-dependent secretion of the pro-inflammatory chemokine, interleukin 8 (IL-8), in HT29 and DLD-1 IECs, but not in Caco-2/BBe. Ent-induced IL-8 secretion was dependent on chelation of the labile iron pool and on the levels of intracellular Lcn2. Accordingly, IL-8 secretion by Ent-treated HT29 cells could be substantially inhibited by either saturating Ent with iron or by adding exogenous Lcn2 to the cells. IL-8 production by Ent could be further potentiated when co-stimulated with other microbial products (i.e. flagellin, lipopolysaccharide). Water-soluble microbial siderophores did not induce IL-8 production, which signifies that IECs are specifically responding to the lipid-soluble Ent. Intriguingly, formyl peptide receptor (FPR) antagonists (i.e. Boc2, cyclosporine H) abrogated Ent-induced IL-8, implicating that such IEC response could be, in part, dependent on FPR. Taken together, these results demonstrate that IECs sense Ent as a danger signal, where its recognition results in IL-8 secretion.

摘要

铁是哺乳动物和微生物都不可缺少的营养物质。细菌合成铁载体来隔离宿主铁,而脂钙蛋白 2(Lcn2)是阻止这种铁盗窃的宿主防御蛋白。肠菌素(Ent)是一种儿茶酚型铁载体,对铁具有已知的最强亲和力之一。肠上皮细胞(IEC)与大量微生物群相邻,并与微生物产物接触,包括 Ent。我们进行这项研究是为了调查 Ent 的单一刺激是否会影响 IEC 功能。使用三种具有不同基础 Lcn2 水平的人 IEC 细胞系(. HT29<DLD-1<Caco-2/BBe),我们证明无铁 Ent 可以诱导 HT29 和 DLD-1 IEC 中炎症趋化因子白细胞介素 8(IL-8)的剂量依赖性分泌,但在 Caco-2/BBe 中则不然。Ent 诱导的 IL-8 分泌依赖于不稳定铁池的螯合作用和细胞内 Lcn2 的水平。因此,Ent 处理的 HT29 细胞中 IL-8 的分泌可以通过用铁饱和 Ent 或向细胞中添加外源性 Lcn2 来显著抑制。当与其他微生物产物(即鞭毛蛋白、脂多糖)共同刺激时,Ent 引起的 IL-8 产生可以进一步增强。水溶性微生物铁载体不会诱导 IL-8 产生,这表明 IEC 对脂溶性 Ent 有特异性反应。有趣的是,甲酰肽受体(FPR)拮抗剂(即 Boc2、环孢菌素 H)消除了 Ent 诱导的 IL-8,这表明这种 IEC 反应可能部分依赖于 FPR。总之,这些结果表明 IEC 将 Ent 视为危险信号,其识别导致 IL-8 分泌。

https://cdn.ncbi.nlm.nih.gov/pmc/blobs/1758/7671005/e6179e1b829c/KGMI_A_1841548_UF0001_OC.jpg

文献AI研究员

20分钟写一篇综述,助力文献阅读效率提升50倍。

立即体验

用中文搜PubMed

大模型驱动的PubMed中文搜索引擎

马上搜索

文档翻译

学术文献翻译模型,支持多种主流文档格式。

立即体验