Suppr超能文献

应激特异性 RNA 结合蛋白在人干细胞衍生运动神经元中的时空反应。

Stress-Specific Spatiotemporal Responses of RNA-Binding Proteins in Human Stem-Cell-Derived Motor Neurons.

机构信息

Department of Neuromuscular Diseases, Queen Square Institute of Neurology, University College London, London WC1N 3BG, UK.

Human Stem Cells and Neurodegeneration Laboratory, The Francis Crick Institute, 1 Midland Road, London NW1 1AT, UK.

出版信息

Int J Mol Sci. 2020 Nov 6;21(21):8346. doi: 10.3390/ijms21218346.

Abstract

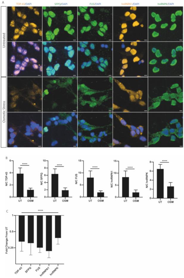
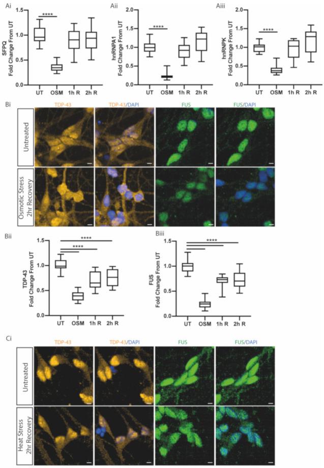
RNA-binding proteins (RBPs) have been shown to play a key role in the pathogenesis of a variety of neurodegenerative disorders. Amyotrophic lateral sclerosis (ALS) is an exemplar neurodegenerative disease characterised by rapid progression and relatively selective motor neuron loss. Nuclear-to-cytoplasmic mislocalisation and accumulation of RBPs have been identified as a pathological hallmark of the disease, yet the spatiotemporal responses of RBPs to different extrinsic stressors in human neurons remain incompletely understood. Here, we used healthy induced pluripotent stem cell (iPSC)-derived motor neurons to model how different types of cellular stress affect the nucleocytoplasmic localisation of key ALS-linked RBPs. We found that osmotic stress robustly induced nuclear loss of TDP-43, SPFQ, FUS, hnRNPA1 and hnRNPK, with characteristic changes in nucleocytoplasmic localisation in an RBP-dependent manner. Interestingly, we found that RBPs displayed stress-dependent characteristics, with unique responses to both heat and oxidative stress. Alongside nucleocytoplasmic protein distribution changes, we identified the formation of stress- and RBP-specific nuclear and cytoplasmic foci. Furthermore, the kinetics of nuclear relocalisation upon recovery from extrinsic stressors was also found to be both stress- and RBP-specific. Importantly, these experiments specifically highlight TDP-43 and FUS, two of the most recognised RBPs in ALS pathogenesis, as exhibiting delayed nuclear relocalisation following stress in healthy human motor neurons as compared to SFPQ, hnRNPA1 and hnRNPK. Notably, ALS-causing valosin containing protein (VCP) mutations did not disrupt the relocalisation dynamics of TDP-43 or FUS in human motor neurons following stress. An increased duration of TDP-43 and FUS within the cytoplasm after stress may render the environment more aggregation-prone, which may be poorly tolerated in the context of ALS and related neurodegenerative disorders. In summary, our study addresses stress-specific spatiotemporal responses of neurodegeneration-related RBPs in human motor neurons. The insights into the nucleocytoplasmic dynamics of RBPs provided here may be informative for future studies examining both disease mechanisms and therapeutic strategy.

摘要

RNA 结合蛋白(RBPs)在多种神经退行性疾病的发病机制中发挥着关键作用。肌萎缩侧索硬化症(ALS)是一种代表性的神经退行性疾病,其特征是快速进展和相对选择性的运动神经元丧失。核质易位和 RBPs 的积累已被确定为该疾病的病理学标志,但人类神经元对不同外源性应激源的 RBPs 的时空反应仍不完全清楚。在这里,我们使用健康的诱导多能干细胞(iPSC)衍生的运动神经元来模拟不同类型的细胞应激如何影响关键 ALS 相关 RBP 的核质定位。我们发现,渗透胁迫强烈诱导 TDP-43、SPFQ、FUS、hnRNPA1 和 hnRNPK 的核丢失,并且以 RBP 依赖性的方式表现出核质定位的特征性变化。有趣的是,我们发现 RBPs 表现出应激依赖性特征,对热和氧化应激具有独特的反应。除了核质蛋白分布变化外,我们还发现了应激和 RBP 特异性的核内和细胞质焦点的形成。此外,还发现从外源性应激源恢复后核再定位的动力学也是应激和 RBP 特异性的。重要的是,这些实验特别强调 TDP-43 和 FUS,这两种在 ALS 发病机制中最被认可的 RBPs,与 SFPQ、hnRNPA1 和 hnRNPK 相比,在健康的人类运动神经元中应激后表现出核再定位的延迟。值得注意的是,肌萎缩侧索硬化症致病蛋白 VCP 突变不会破坏人类运动神经元应激后 TDP-43 或 FUS 的再定位动力学。应激后 TDP-43 和 FUS 在细胞质内的持续时间增加可能使环境更容易聚集,这在 ALS 和相关神经退行性疾病的背景下可能难以耐受。总之,我们的研究解决了人类运动神经元中与神经退行性变相关的 RBP 的应激特异性时空反应。这里提供的关于 RBPs 核质动力学的见解可能对未来研究疾病机制和治疗策略具有信息性。

https://cdn.ncbi.nlm.nih.gov/pmc/blobs/20db/7664327/e7c95e156693/ijms-21-08346-g001a.jpg

文献AI研究员

20分钟写一篇综述,助力文献阅读效率提升50倍。

立即体验

用中文搜PubMed

大模型驱动的PubMed中文搜索引擎

马上搜索

文档翻译

学术文献翻译模型,支持多种主流文档格式。

立即体验