Suppr超能文献

镁感应调节肠出血性大肠杆菌 O157:H7 的肠道定植。

Magnesium Sensing Regulates Intestinal Colonization of Enterohemorrhagic Escherichia coli O157:H7.

机构信息

TEDA Institute of Biological Sciences and Biotechnology, Nankai University, TEDA, Tianjin, People's Republic of China.

The Key Laboratory of Molecular Microbiology and Technology, Ministry of Education, Tianjin, People's Republic of China.

出版信息

mBio. 2020 Nov 10;11(6):e02470-20. doi: 10.1128/mBio.02470-20.

Abstract

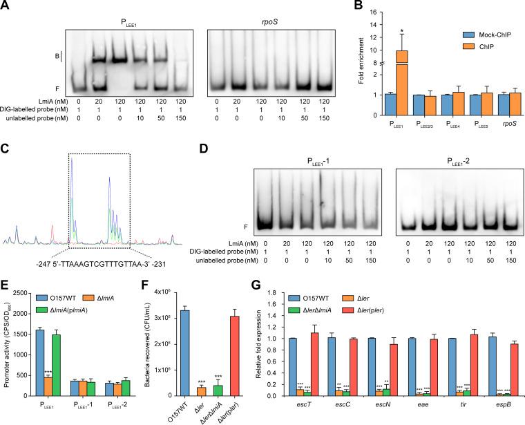
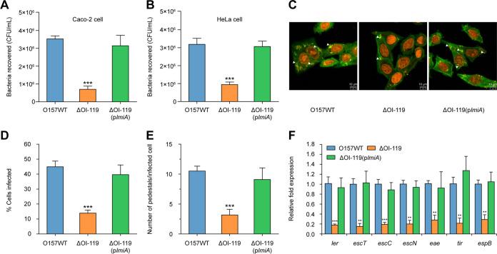
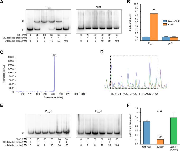
The large intestinal pathogen enterohemorrhagic (EHEC) O157:H7 detects host cues to regulate virulence gene expression during colonization and infection. However, virulence regulatory mechanisms of EHEC O157:H7 in the human large intestine are not fully understood. Herein, we identified a virulence-regulating pathway where the PhoQ/PhoP two-component regulatory system senses low magnesium levels and signals to the O island 119-encoded Z4267 (LmiA; low magnesium-induced regulator A), directly activating loci of enterocyte effacement genes to promote EHEC O157:H7 adherence in the large intestine. Disruption of this pathway significantly decreased EHEC O157:H7 adherence in the mouse intestinal tract. Moreover, feeding mice a magnesium-rich diet significantly reduced EHEC O157:H7 adherence This LmiA-mediated virulence regulatory pathway is also conserved among several EHEC and enteropathogenic serotypes; therefore, our findings support the use of magnesium as a dietary supplement and provide greater insights into the dietary cues that can prevent enteric infections. Sensing specific gut metabolites is an important strategy for inducing crucial virulence programs by enterohemorrhagic (EHEC) O157:H7 during colonization and infection. Here, we identified a virulence-regulating pathway wherein the PhoQ/PhoP two-component regulatory system signals to the O island 119-encoded low magnesium-induced regulator A (LmiA), which, in turn, activates locus of enterocyte effacement (LEE) genes to promote EHEC O157:H7 adherence in the low-magnesium conditions of the large intestine. This regulatory pathway is widely present in a range of EHEC and enteropathogenic (EPEC) serotypes. Disruption of this pathway significantly decreased EHEC O157:H7 adherence in the mouse intestinal tract. Moreover, mice fed a magnesium-rich diet showed significantly reduced EHEC O157:H7 adherence , indicating that magnesium may help in preventing EHEC and EPEC infection in humans.

摘要

产志贺毒素(STEC)O157:H7 是一种大肠病原体,它在定植和感染期间检测宿主线索,以调节毒力基因表达。然而,STEC O157:H7 在人体大肠中的毒力调控机制尚不完全清楚。在此,我们鉴定了一个毒力调控途径,其中 PhoQ/PhoP 双组分调控系统感知低镁水平,并向 O 岛 119 编码的 Z4267(LmiA;低镁诱导调控因子 A)发出信号,直接激活上皮细胞紧密连接基因座,促进 STEC O157:H7 在大肠中的黏附。该途径的破坏显著降低了 STEC O157:H7 在小鼠肠道中的黏附。此外,给小鼠喂食富含镁的饮食可显著降低 STEC O157:H7 的黏附。这种 LmiA 介导的毒力调控途径在几种 STEC 和肠致病性大肠杆菌血清型中也是保守的;因此,我们的发现支持将镁作为膳食补充剂使用,并为可预防肠道感染的饮食线索提供了更深入的了解。 产志贺毒素(STEC)O157:H7 在定植和感染期间通过感应特定的肠道代谢物来诱导关键的毒力程序,这是一种重要策略。在此,我们鉴定了一个毒力调控途径,其中 PhoQ/PhoP 双组分调控系统向 O 岛 119 编码的低镁诱导调控因子 A(LmiA)发出信号,LmiA 继而激活上皮细胞紧密连接基因座(LEE)基因,促进 STEC O157:H7 在大肠低镁条件下的黏附。这种调控途径广泛存在于多种 STEC 和肠致病性大肠杆菌(EPEC)血清型中。该途径的破坏显著降低了 STEC O157:H7 在小鼠肠道中的黏附。此外,喂食富含镁饮食的小鼠显示出显著降低的 STEC O157:H7 黏附,表明镁可能有助于预防人类 STEC 和 EPEC 感染。

https://cdn.ncbi.nlm.nih.gov/pmc/blobs/6a0c/7667037/1e5de5a709de/mBio.02470-20-f0001.jpg

文献AI研究员

20分钟写一篇综述,助力文献阅读效率提升50倍。

立即体验

用中文搜PubMed

大模型驱动的PubMed中文搜索引擎

马上搜索

文档翻译

学术文献翻译模型,支持多种主流文档格式。

立即体验