Suppr超能文献

用于胶质母细胞瘤治疗的合成蛋白纳米颗粒的系统性脑肿瘤递药。

Systemic brain tumor delivery of synthetic protein nanoparticles for glioblastoma therapy.

机构信息

Biointerfaces Institute, University of Michigan, 2800 Plymouth Road, Ann Arbor, MI, 48109, USA.

Chemical Engineering, University of Michigan, 2800 Plymouth Road, Ann Arbor, MI, 48109, USA.

出版信息

Nat Commun. 2020 Nov 10;11(1):5687. doi: 10.1038/s41467-020-19225-7.

Abstract

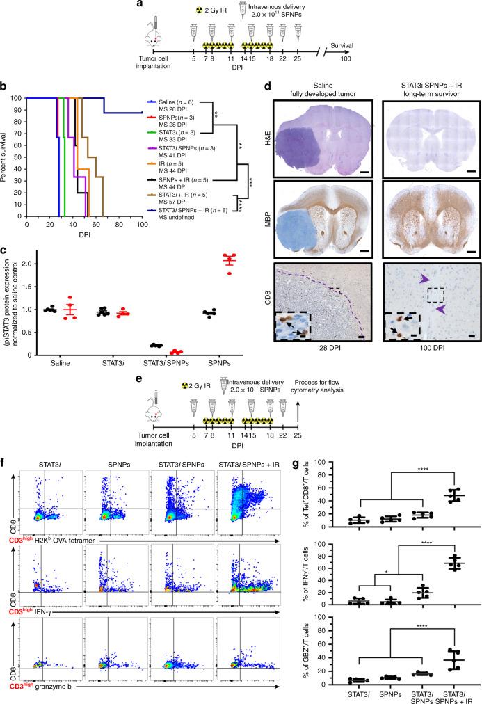
Glioblastoma (GBM), the most aggressive form of brain cancer, has witnessed very little clinical progress over the last decades, in part, due to the absence of effective drug delivery strategies. Intravenous injection is the least invasive drug delivery route to the brain, but has been severely limited by the blood-brain barrier (BBB). Inspired by the capacity of natural proteins and viral particulates to cross the BBB, we engineered a synthetic protein nanoparticle (SPNP) based on polymerized human serum albumin (HSA) equipped with the cell-penetrating peptide iRGD. SPNPs containing siRNA against Signal Transducer and Activation of Transcription 3 factor (STAT3i) result in in vitro and in vivo downregulation of STAT3, a central hub associated with GBM progression. When combined with the standard of care, ionized radiation, STAT3i SPNPs result in tumor regression and long-term survival in 87.5% of GBM-bearing mice and prime the immune system to develop anti-GBM immunological memory.

摘要

胶质母细胞瘤(GBM)是最具侵袭性的脑癌,在过去几十年中几乎没有取得任何临床进展,部分原因是缺乏有效的药物输送策略。静脉注射是向大脑输送药物的最微创途径,但受到血脑屏障(BBB)的严重限制。受天然蛋白质和病毒颗粒穿越 BBB 的能力的启发,我们设计了一种基于聚合人血清白蛋白(HSA)的合成蛋白纳米颗粒(SPNP),该纳米颗粒配备了穿透细胞的肽 iRGD。含有针对信号转导和转录激活因子 3 因子(STAT3i)的 siRNA 的 SPNP 导致 STAT3 在体外和体内下调,STAT3 与 GBM 进展相关的中心枢纽。当与标准护理、电离辐射相结合时,STAT3i SPNP 导致 87.5%的携带 GBM 的小鼠肿瘤消退和长期存活,并使免疫系统做好准备以产生抗 GBM 免疫记忆。

https://cdn.ncbi.nlm.nih.gov/pmc/blobs/f607/7655867/f1c5e79dab00/41467_2020_19225_Fig1_HTML.jpg

文献AI研究员

20分钟写一篇综述,助力文献阅读效率提升50倍。

立即体验

用中文搜PubMed

大模型驱动的PubMed中文搜索引擎

马上搜索

文档翻译

学术文献翻译模型,支持多种主流文档格式。

立即体验