Suppr超能文献

研究化疗诱导的周围神经病变超兴奋性中涉及的钠和钾通道电导:一项基于数学和细胞培养的研究。

Examining Sodium and Potassium Channel Conductances Involved in Hyperexcitability of Chemotherapy-Induced Peripheral Neuropathy: A Mathematical and Cell Culture-Based Study.

作者信息

Verma Parul, Eaton Muriel, Kienle Achim, Flockerzi Dietrich, Yang Yang, Ramkrishna Doraiswami

机构信息

Davidson School of Chemical Engineering, Purdue University, West Lafayette, IN, United States.

Medicinal Chemistry and Molecular Pharmacology, Purdue University, West Lafayette, IN, United States.

出版信息

Front Comput Neurosci. 2020 Oct 15;14:564980. doi: 10.3389/fncom.2020.564980. eCollection 2020.

Abstract

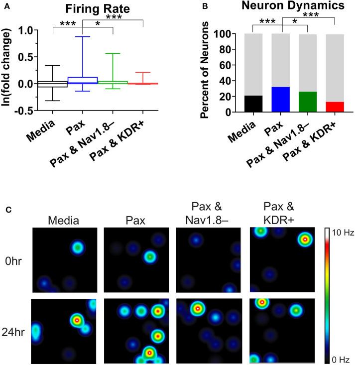
Chemotherapy-induced peripheral neuropathy (CIPN) is a prevalent, painful side effect which arises due to a number of chemotherapy agents. CIPN can have a prolonged effect on quality of life. Chemotherapy treatment is often reduced or stopped altogether because of the severe pain. Currently, there are no FDA-approved treatments for CIPN partially due to its complex pathogenesis in multiple pathways involving a variety of channels, specifically, voltage-gated ion channels. One aspect of neuropathic pain is hyperexcitability in dorsal root ganglia (DRG) peripheral sensory neurons. Our study employs bifurcation theory to investigate the role of voltage-gated ion channels in inducing hyperexcitability as a consequence of spontaneous firing due to the common chemotherapy agent paclitaxel. Our mathematical investigation of a reductionist DRG neuron model comprised of sodium channel Na1.7, sodium channel Na1.8, delayed rectifier potassium channel, A-type transient potassium channel, and a leak channel suggests that Na1.8 and delayed rectifier potassium channel conductances are critical for hyperexcitability of small DRG neurons. Introducing paclitaxel into the model, our bifurcation analysis predicts that hyperexcitability is highest for a medium dose of paclitaxel, which is supported by multi-electrode array (MEA) recordings. Furthermore, our findings using MEA reveal that Na1.8 blocker A-803467 and delayed rectifier potassium enhancer L-alpha-phosphatidyl-D-myo-inositol 4,5-diphosphate, dioctanoyl (PIP) can reduce paclitaxel-induced hyperexcitability of DRG neurons. Our approach can be readily extended and used to investigate various other contributors of hyperexcitability in CIPN.

摘要

化疗引起的周围神经病变(CIPN)是一种常见的疼痛性副作用,由多种化疗药物引起。CIPN会对生活质量产生长期影响。由于剧痛,化疗治疗常常会减少或完全停止。目前,美国食品药品监督管理局(FDA)尚未批准用于治疗CIPN的药物,部分原因是其在涉及多种通道(特别是电压门控离子通道)的多个途径中具有复杂的发病机制。神经性疼痛的一个方面是背根神经节(DRG)外周感觉神经元的兴奋性过高。我们的研究采用分岔理论来研究电压门控离子通道在由于常用化疗药物紫杉醇导致的自发放电而引起的兴奋性过高中的作用。我们对一个由钠通道Na1.7、钠通道Na1.8、延迟整流钾通道、A型瞬时钾通道和一个泄漏通道组成的简化DRG神经元模型进行数学研究,结果表明Na1.8和延迟整流钾通道电导对于小DRG神经元的兴奋性过高至关重要。将紫杉醇引入模型后,我们的分岔分析预测,中等剂量的紫杉醇会使兴奋性过高达到最高,这一结果得到了多电极阵列(MEA)记录的支持。此外,我们使用MEA的研究结果表明,Na1.8阻滞剂A-803467和延迟整流钾增强剂二辛酰基-L-α-磷脂酰-D-肌醇-4,5-二磷酸(PIP)可以降低紫杉醇诱导的DRG神经元兴奋性过高。我们的方法可以很容易地扩展并用于研究CIPN中兴奋性过高的各种其他因素。

https://cdn.ncbi.nlm.nih.gov/pmc/blobs/20e6/7593680/7846353ce412/fncom-14-564980-g0001.jpg

文献AI研究员

20分钟写一篇综述,助力文献阅读效率提升50倍。

立即体验

用中文搜PubMed

大模型驱动的PubMed中文搜索引擎

马上搜索

文档翻译

学术文献翻译模型,支持多种主流文档格式。

立即体验