Suppr超能文献

循环外泌体表达 α4β7 整合素,并与 CD4+ T 细胞竞争与Vedolizumab 的结合。

Circulating exosomes express α4β7 integrin and compete with CD4+ T cells for the binding to Vedolizumab.

机构信息

Department of Medical Area, University of Udine, Udine, Italy.

Gastroenterology, Azienda Sanitaria Universitaria Integrata Friuli Centrale, Udine, Italy.

出版信息

PLoS One. 2020 Nov 12;15(11):e0242342. doi: 10.1371/journal.pone.0242342. eCollection 2020.

Abstract

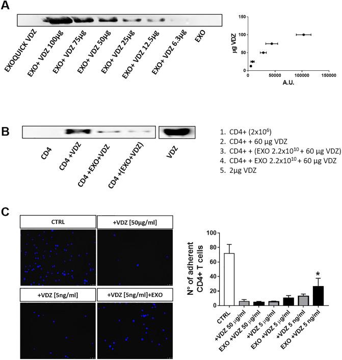
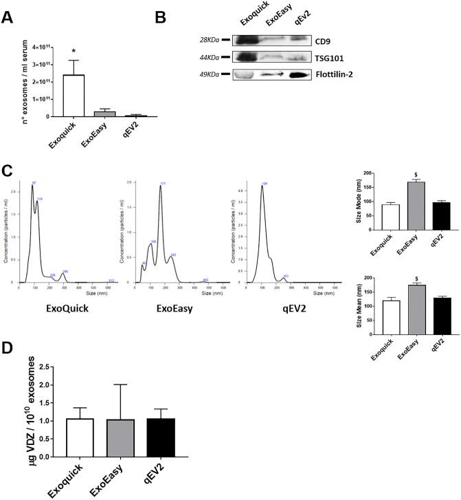
Vedolizumab (VDZ) is a therapeutic monoclonal antibody approved for the treatment of inflammatory bowel diseases (IBD). VDZ selectively binds to the α4β7 integrin and blocks trafficking of a specific subset of gastrointestinal-homing T-lymphocytes to inflamed tissue. Although VDZ has shown promising results in numerous clinical studies a subgroup of patients do not respond adequately. Mechanistic insights and prognostic biomarkers able to predict which patients might benefit from VDZ therapy are currently lacking. Circulating exosomes were isolated from serum of blood donors and VDZ-treated patients by polymer-based precipitation. The surface expression of α4β7 integrin was evaluated by flow cytometry and the levels of exosome-bound VDZ were investigated by Promonitor-VDZ ELISA kit. The capacity of exosomes to interfere with the adhesion of VDZ-treated CD4+ T cells was assessed by adhesion assay. In this study, we showed that serum exosomes isolated from both blood donor and ulcerative colitis patients express on their surface the VDZ target α4β7 integrin. We observed an increased exosomal sequestration of VDZ in anti-TNF exposed patients compared to anti- TNFα naïve patients, according to a greater expression of α4β7 integrin on vesicles surface. Circulating exosomes could compete for VDZ binding with CD4+ T cells since we found that the amount of VDZ bound to T cells was impaired in the presence of exosomes. In addition, we demonstrated that exosomes bind VDZ, which consequently becomes unable to block MadCAM-1-mediated adhesion of lymphocytes. Circulating exosomes might contribute to drug sequestration, possibly affecting the therapeutic efficacy of VDZ in IBD patients. Our data suggest that previous biologic therapy may have altered the sequestration capacity of circulating exosomes, thus reducing the efficacy of VDZ in patients who failed anti-TNF agents.

摘要

维得利珠单抗(VDZ)是一种治疗炎症性肠病(IBD)的治疗性单克隆抗体。VDZ 选择性地结合 α4β7 整合素,阻止特定亚群的胃肠道归巢 T 淋巴细胞向炎症组织转移。尽管 VDZ 在许多临床研究中显示出了有希望的结果,但仍有一部分患者反应不足。目前缺乏能够预测哪些患者可能受益于 VDZ 治疗的机制见解和预后生物标志物。通过聚合物沉淀从献血者和 VDZ 治疗患者的血清中分离循环外泌体。通过流式细胞术评估 α4β7 整合素的表面表达,并通过 Promonitor-VDZ ELISA 试剂盒研究外泌体结合的 VDZ 水平。通过粘附试验评估外泌体干扰 VDZ 处理的 CD4+T 细胞粘附的能力。在这项研究中,我们表明从献血者和溃疡性结肠炎患者的血清中分离的血清外泌体在其表面表达 VDZ 靶标 α4β7 整合素。与抗 TNFα 初治患者相比,我们观察到暴露于抗 TNF 治疗的患者中外泌体对 VDZ 的隔离增加,这与外泌体表面 α4β7 整合素的表达增加有关。由于我们发现外泌体的存在会损害 VDZ 与 T 细胞的结合,因此循环外泌体可能会与 VDZ 竞争结合 CD4+T 细胞。此外,我们证明外泌体结合 VDZ,从而使其无法阻断淋巴细胞与 MadCAM-1 的粘附。循环外泌体可能有助于药物隔离,可能会影响 IBD 患者中 VDZ 的治疗效果。我们的数据表明,先前的生物治疗可能改变了循环外泌体的隔离能力,从而降低了对 TNF 拮抗剂治疗失败的患者中 VDZ 的疗效。

https://cdn.ncbi.nlm.nih.gov/pmc/blobs/f0e6/7661055/679ced4524e3/pone.0242342.g001.jpg

文献AI研究员

20分钟写一篇综述,助力文献阅读效率提升50倍。

立即体验

用中文搜PubMed

大模型驱动的PubMed中文搜索引擎

马上搜索

文档翻译

学术文献翻译模型,支持多种主流文档格式。

立即体验