Suppr超能文献

GREM1 和 ISLR 介导的基质 BMP 信号平衡驱动结直肠癌发生。

The Balance of Stromal BMP Signaling Mediated by GREM1 and ISLR Drives Colorectal Carcinogenesis.

机构信息

Adelaide Medical School, University of Adelaide, Adelaide, Australia; South Australian Health and Medical Research Institute, Adelaide, Australia; Department of Pathology, Nagoya University Graduate School of Medicine, Nagoya, Japan; Division of Molecular Pathology, Center for Neurological Disease and Cancer, Nagoya University Graduate School of Medicine, Nagoya, Japan.

Adelaide Medical School, University of Adelaide, Adelaide, Australia; South Australian Health and Medical Research Institute, Adelaide, Australia.

出版信息

Gastroenterology. 2021 Mar;160(4):1224-1239.e30. doi: 10.1053/j.gastro.2020.11.011. Epub 2020 Nov 14.

Abstract

BACKGROUND & AIMS: Cancer-associated fibroblasts (CAFs), key constituents of the tumor microenvironment, either promote or restrain tumor growth. Attempts to therapeutically target CAFs have been hampered by our incomplete understanding of these functionally heterogeneous cells. Key growth factors in the intestinal epithelial niche, bone morphogenetic proteins (BMPs), also play a critical role in colorectal cancer (CRC) progression. However, the crucial proteins regulating stromal BMP balance and the potential application of BMP signaling to manage CRC remain largely unexplored.

METHODS

Using human CRC RNA expression data, we identified CAF-specific factors involved in BMP signaling, then verified and characterized their expression in the CRC stroma by in situ hybridization. CRC tumoroids and a mouse model of CRC hepatic metastasis were used to test approaches to modify BMP signaling and treat CRC.

RESULTS

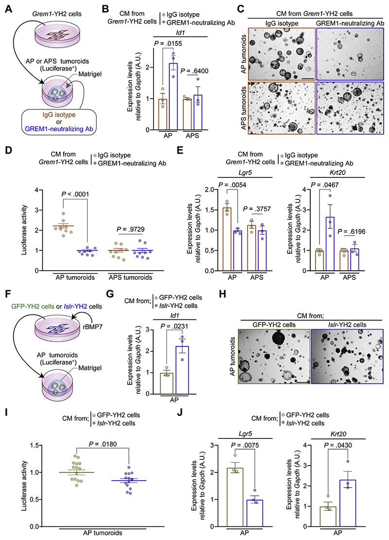
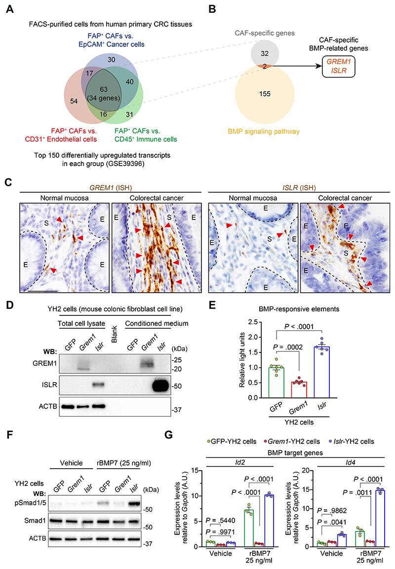
We identified Grem1 and Islr as CAF-specific genes involved in BMP signaling. Functionally, GREM1 and ISLR acted to inhibit and promote BMP signaling, respectively. Grem1 and Islr marked distinct fibroblast subpopulations and were differentially regulated by transforming growth factor β and FOXL1, providing an underlying mechanism to explain fibroblast biological dichotomy. In patients with CRC, high GREM1 and ISLR expression levels were associated with poor and favorable survival, respectively. A GREM1-neutralizing antibody or fibroblast Islr overexpression reduced CRC tumoroid growth and promoted Lgr5 intestinal stem cell differentiation. Finally, adeno-associated virus 8 (AAV8)-mediated delivery of Islr to hepatocytes increased BMP signaling and improved survival in our mouse model of hepatic metastasis.

CONCLUSIONS

Stromal BMP signaling predicts and modifies CRC progression and survival, and it can be therapeutically targeted by novel AAV-directed gene delivery to the liver.

摘要

背景与目的

癌症相关成纤维细胞(CAFs)是肿瘤微环境的重要组成部分,它们可以促进或抑制肿瘤生长。由于我们对这些功能异质性细胞的不完全了解,靶向 CAFs 的治疗尝试受到了阻碍。肠道上皮龛中的关键生长因子骨形态发生蛋白(BMPs)在结直肠癌(CRC)的进展中也起着至关重要的作用。然而,调节基质 BMP 平衡的关键蛋白以及 BMP 信号转导在管理 CRC 方面的潜在应用仍在很大程度上尚未得到探索。

方法

我们使用人类 CRC RNA 表达数据,确定了参与 BMP 信号的 CAF 特异性因子,然后通过原位杂交验证并分析了这些因子在 CRC 基质中的表达。使用 CRC 肿瘤球和 CRC 肝转移的小鼠模型来测试修饰 BMP 信号和治疗 CRC 的方法。

结果

我们确定了 Grem1 和 Islr 作为参与 BMP 信号的 CAF 特异性基因。功能上,GREM1 和 ISLR 分别起到抑制和促进 BMP 信号的作用。Grem1 和 Islr 标记了不同的成纤维细胞亚群,并且受转化生长因子β和 FOXL1 的差异调节,为解释成纤维细胞生物学二分法提供了潜在机制。在 CRC 患者中,高 GREM1 和 ISLR 表达水平与不良和有利的生存相关。GREM1 中和抗体或成纤维细胞 Islr 过表达减少了 CRC 肿瘤球的生长并促进了 Lgr5 肠干细胞的分化。最后,腺相关病毒 8(AAV8)介导的 Islr 向肝细胞的传递增加了 BMP 信号并改善了我们的肝转移小鼠模型的生存。

结论

基质 BMP 信号预测和调节 CRC 的进展和生存,并且可以通过新型 AAV 靶向肝脏的基因传递进行治疗。

https://cdn.ncbi.nlm.nih.gov/pmc/blobs/99a7/7617122/9bdab0326c3d/EMS181861-f007.jpg

文献AI研究员

20分钟写一篇综述,助力文献阅读效率提升50倍。

立即体验

用中文搜PubMed

大模型驱动的PubMed中文搜索引擎

马上搜索

文档翻译

学术文献翻译模型,支持多种主流文档格式。

立即体验