Suppr超能文献

用纳米囊泡将消退素D1和抗生素共同递送至肺部可消除小鼠体内的炎症并清除细菌。

Co-delivery of resolvin D1 and antibiotics with nanovesicles to lungs resolves inflammation and clears bacteria in mice.

作者信息

Gao Jin, Wang Sihan, Dong Xinyue, Leanse Leon G, Dai Tianhong, Wang Zhenjia

机构信息

Department of Pharmaceutical Sciences, College of Pharmacy and Pharmaceutical Sciences, Washington State University, Spokane, WA, 99202, USA.

Wellman Center for Photomedicine, Massachusetts General Hospital, Harvard Medical School, Boston, MA, USA.

出版信息

Commun Biol. 2020 Nov 16;3(1):680. doi: 10.1038/s42003-020-01410-5.

Abstract

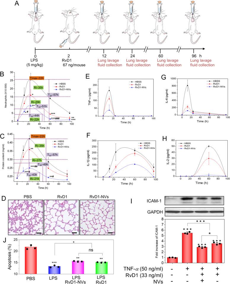
Resolution is an active process that protects the host damage from inflammation responses induced by infections. Simultaneously resolving inflammation and eliminating pathogens may be effective to treat infectious diseases, but it is required to deliver therapeutics to infectious sites. Here, we proposed a strategy to incorporate RvD1 and an antibiotic (ceftazidime) in human neutrophil-membrane derived nanovesicles that can specifically target inflamed vasculature for treatment of lung infection caused by P. aeruginosa. Using the nitrogen cavitation method, we generated liposome-like nanovesicles from human neutrophil membrane. The results showed that nanovesicles loaded with RvD1 decreased cytokine levels and neutrophil lung infiltration, thus shortening the resolution intervals of lung inflammation. When RvD1 and ceftazidime were co-loaded in nanovesicles, they alleviated both inflammation and bacterial growth in the mouse lung. The studies reveal a new strategy to treat infectious diseases by designing nanoparticles to simultanesouly target host inflammatory pathways and pathogens.

摘要

炎症消退是一个主动过程,可保护宿主免受感染诱导的炎症反应的损害。同时解决炎症和消除病原体可能是治疗传染病的有效方法,但需要将治疗药物输送到感染部位。在这里,我们提出了一种策略,即将RvD1和一种抗生素(头孢他啶)整合到源自人中性粒细胞膜的纳米囊泡中,该纳米囊泡可以特异性靶向炎症血管,用于治疗由铜绿假单胞菌引起的肺部感染。使用氮气空化方法,我们从人中性粒细胞膜生成了脂质体样纳米囊泡。结果表明,装载RvD1的纳米囊泡降低了细胞因子水平和中性粒细胞在肺部的浸润,从而缩短了肺部炎症的消退时间。当RvD1和头孢他啶共同装载在纳米囊泡中时,它们减轻了小鼠肺部的炎症和细菌生长。这些研究揭示了一种通过设计纳米颗粒同时靶向宿主炎症途径和病原体来治疗传染病的新策略。

https://cdn.ncbi.nlm.nih.gov/pmc/blobs/bf71/7669882/b835a79e6948/42003_2020_1410_Fig1_HTML.jpg

文献AI研究员

20分钟写一篇综述,助力文献阅读效率提升50倍。

立即体验

用中文搜PubMed

大模型驱动的PubMed中文搜索引擎

马上搜索

文档翻译

学术文献翻译模型,支持多种主流文档格式。

立即体验