Suppr超能文献

抑制从头嘧啶生物合成途径限制了核糖体 RNA 的转录,导致神经胶质瘤细胞中的核仁应激。

Inhibition of the de novo pyrimidine biosynthesis pathway limits ribosomal RNA transcription causing nucleolar stress in glioblastoma cells.

机构信息

Department of Cell Biology, University of Texas Southwestern Medical Center, Dallas, Texas, United States of America.

Department of Biochemistry, University of Texas Southwestern Medical Center, Dallas, Texas, United States of America.

出版信息

PLoS Genet. 2020 Nov 17;16(11):e1009117. doi: 10.1371/journal.pgen.1009117. eCollection 2020 Nov.

Abstract

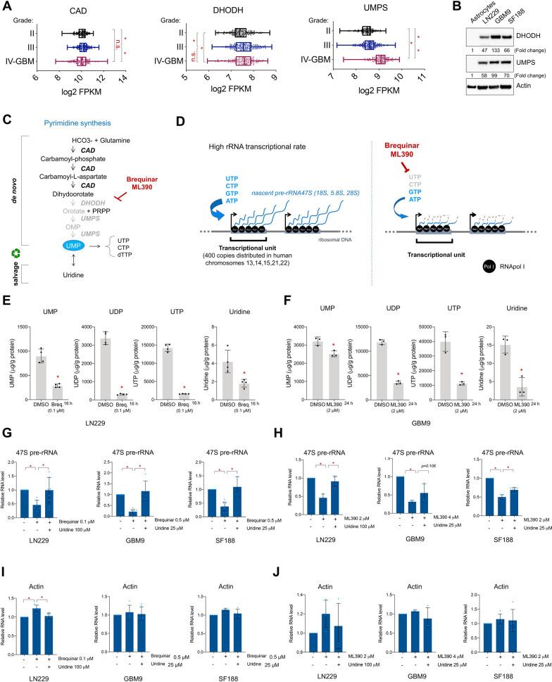
Glioblastoma is the most common and aggressive type of cancer in the brain; its poor prognosis is often marked by reoccurrence due to resistance to the chemotherapeutic agent temozolomide, which is triggered by an increase in the expression of DNA repair enzymes such as MGMT. The poor prognosis and limited therapeutic options led to studies targeted at understanding specific vulnerabilities of glioblastoma cells. Metabolic adaptations leading to increased synthesis of nucleotides by de novo biosynthesis pathways are emerging as key alterations driving glioblastoma growth. In this study, we show that enzymes necessary for the de novo biosynthesis of pyrimidines, DHODH and UMPS, are elevated in high grade gliomas and in glioblastoma cell lines. We demonstrate that DHODH's activity is necessary to maintain ribosomal DNA transcription (rDNA). Pharmacological inhibition of DHODH with the specific inhibitors brequinar or ML390 effectively depleted the pool of pyrimidines in glioblastoma cells grown in vitro and in vivo and impaired rDNA transcription, leading to nucleolar stress. Nucleolar stress was visualized by the aberrant redistribution of the transcription factor UBF and the nucleolar organizer nucleophosmin 1 (NPM1), as well as the stabilization of the transcription factor p53. Moreover, DHODH inhibition decreased the proliferation of glioblastoma cells, including temozolomide-resistant cells. Importantly, the addition of exogenous uridine, which reconstitutes the cellular pool of pyrimidine by the salvage pathway, to the culture media recovered the impaired rDNA transcription, nucleolar morphology, p53 levels, and proliferation of glioblastoma cells caused by the DHODH inhibitors. Our in vivo data indicate that while inhibition of DHODH caused a dramatic reduction in pyrimidines in tumor cells, it did not affect the overall pyrimidine levels in normal brain and liver tissues, suggesting that pyrimidine production by the salvage pathway may play an important role in maintaining these nucleotides in normal cells. Our study demonstrates that glioblastoma cells heavily rely on the de novo pyrimidine biosynthesis pathway to generate ribosomal RNA (rRNA) and thus, we identified an approach to inhibit ribosome production and consequently the proliferation of glioblastoma cells through the specific inhibition of the de novo pyrimidine biosynthesis pathway.

摘要

胶质母细胞瘤是大脑中最常见和最具侵袭性的癌症类型;其预后不良通常表现为由于对化疗药物替莫唑胺的耐药性而复发,这是由 DNA 修复酶如 MGMT 的表达增加引发的。由于预后不良和治疗选择有限,研究集中在了解胶质母细胞瘤细胞的特定脆弱性上。通过从头合成途径导致核苷酸合成增加的代谢适应被认为是推动胶质母细胞瘤生长的关键改变。在这项研究中,我们表明,嘧啶从头合成所必需的酶 DHODH 和 UMPS 在高级别神经胶质瘤和胶质母细胞瘤细胞系中升高。我们证明 DHODH 的活性对于维持核糖体 DNA 转录(rDNA)是必需的。用特异性抑制剂布雷奎纳或 ML390 抑制 DHODH 的药理学活性可有效耗尽体外和体内培养的胶质母细胞瘤细胞中的嘧啶池,并损害 rDNA 转录,导致核仁应激。核仁应激通过转录因子 UBF 和核仁组织者核磷蛋白 1(NPM1)的异常重新分布以及转录因子 p53 的稳定来可视化。此外,DHODH 抑制降低了包括替莫唑胺耐药细胞在内的胶质母细胞瘤细胞的增殖。重要的是,将外源性尿嘧啶添加到培养基中,通过补救途径重建嘧啶细胞池,可恢复由 DHODH 抑制剂引起的 rDNA 转录、核仁形态、p53 水平和胶质母细胞瘤细胞增殖受损。我们的体内数据表明,虽然抑制 DHODH 导致肿瘤细胞中嘧啶的急剧减少,但它不会影响正常大脑和肝脏组织中的嘧啶总水平,这表明补救途径中的嘧啶产生可能在维持正常细胞中的这些核苷酸方面发挥重要作用。我们的研究表明,胶质母细胞瘤细胞严重依赖从头嘧啶生物合成途径来产生核糖体 RNA(rRNA),因此,我们确定了一种通过特异性抑制从头嘧啶生物合成途径来抑制核糖体生成并因此抑制胶质母细胞瘤细胞增殖的方法。

https://cdn.ncbi.nlm.nih.gov/pmc/blobs/c6df/7707548/7529a87079a3/pgen.1009117.g001.jpg

文献AI研究员

20分钟写一篇综述,助力文献阅读效率提升50倍。

立即体验

用中文搜PubMed

大模型驱动的PubMed中文搜索引擎

马上搜索

文档翻译

学术文献翻译模型,支持多种主流文档格式。

立即体验