Suppr超能文献

基于全基因组异常 DNA 甲基化的结肠癌特异性诊断和预后生物标志物。

Colon cancer-specific diagnostic and prognostic biomarkers based on genome-wide abnormal DNA methylation.

机构信息

Department of Pharmacology, School of Pharmacy, China Medical University, Shenyang 110122, Liaoning Province, P. R. China.

Liaoning Key Laboratory of Molecular Targeted Anti-Tumor Drug Development and Evaluation, Liaoning Cancer Immune Peptide Drug Engineering Technology Research Center, Key Laboratory of Precision Diagnosis and Treatment of Gastrointestinal Tumors, Ministry of Education, China Medical University, Shenyang 110122, Liaoning Province, P. R. China.

出版信息

Aging (Albany NY). 2020 Nov 17;12(22):22626-22655. doi: 10.18632/aging.103874.

Abstract

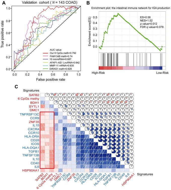
Abnormal DNA methylation is a major early contributor to colon cancer (COAD) development. We conducted a cohort-based systematic investigation of genome-wide DNA methylation using 299 COAD and 38 normal tissue samples from TCGA. Through conditional screening and machine learning with a training cohort, we identified one hypomethylated and nine hypermethylated differentially methylated CpG sites as potential diagnostic biomarkers, and used them to construct a COAD-specific diagnostic model. Unlike previous models, our model precisely distinguished COAD from nine other cancer types (e.g., breast cancer and liver cancer; error rate ≤ 0.05) and from normal tissues in the training cohort (AUC = 1). The diagnostic model was verified using a validation cohort from The Cancer Genome Atlas (AUC = 1) and five independent cohorts from the Gene Expression Omnibus (AUC ≥ 0.951). Using Cox regression analyses, we established a prognostic model based on six CpG sites in the training cohort, and verified the model in the validation cohort. The prognostic model sensitively predicted patients' survival ( ≤ 0.00011, AUC ≥ 0.792) independently of important clinicopathological characteristics of COAD (e.g., gender and age). Thus, our DNA methylation analysis provided precise biomarkers and models for the early diagnosis and prognostic evaluation of COAD.

摘要

异常的 DNA 甲基化是结肠癌(COAD)发展的主要早期因素。我们使用来自 TCGA 的 299 个 COAD 和 38 个正常组织样本进行了基于队列的全基因组 DNA 甲基化系统研究。通过在训练队列中进行条件筛选和机器学习,我们确定了一个低甲基化和九个高甲基化的差异甲基化 CpG 位点作为潜在的诊断生物标志物,并使用它们构建了 COAD 特异性诊断模型。与以前的模型不同,我们的模型能够准确地区分 COAD 与其他九种癌症类型(例如乳腺癌和肝癌;错误率≤0.05)以及训练队列中的正常组织(AUC=1)。该诊断模型使用来自 The Cancer Genome Atlas(AUC=1)的验证队列和来自 Gene Expression Omnibus 的五个独立队列进行了验证(AUC≥0.951)。使用 Cox 回归分析,我们在训练队列中建立了一个基于六个 CpG 位点的预后模型,并在验证队列中验证了该模型。该预后模型能够敏感地预测患者的生存情况(≤0.00011,AUC≥0.792),独立于 COAD 的重要临床病理特征(例如性别和年龄)。因此,我们的 DNA 甲基化分析为 COAD 的早期诊断和预后评估提供了精确的生物标志物和模型。

https://cdn.ncbi.nlm.nih.gov/pmc/blobs/115c/7746390/7772550291d1/aging-12-103874-g001.jpg

文献AI研究员

20分钟写一篇综述,助力文献阅读效率提升50倍。

立即体验

用中文搜PubMed

大模型驱动的PubMed中文搜索引擎

马上搜索

文档翻译

学术文献翻译模型,支持多种主流文档格式。

立即体验