Suppr超能文献

半胱氨酸在 OGG1 结构和功能中的作用。

The role of cysteines in the structure and function of OGG1.

机构信息

Department of Therapeutic Radiology, Yale School of Medicine, New Haven, Connecticut, USA.

Department of Cellular and Molecular Medicine, The University of Arizona Cancer Center, Tucson, Arizona, USA.

出版信息

J Biol Chem. 2021 Jan-Jun;296:100093. doi: 10.1074/jbc.RA120.016126. Epub 2020 Nov 22.

Abstract

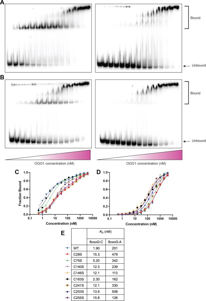
8-Oxoguanine glycosylase (OGG1) is a base excision repair enzyme responsible for the recognition and removal of 8-oxoguanine, a commonly occurring oxidized DNA modification. OGG1 prevents the accumulation of mutations and regulates the transcription of various oxidative stress-response genes. In addition to targeting DNA, oxidative stress can affect proteins like OGG1 itself, specifically at cysteine residues. Previous work has shown that the function of OGG1 is sensitive to oxidants, with the cysteine residues of OGG1 being the most likely site of oxidation. Due to the integral role of OGG1 in maintaining cellular homeostasis under oxidative stress, it is important to understand the effect of oxidants on OGG1 and the role of cysteines in its structure and function. In this study, we investigate the role of the cysteine residues in the function of OGG1 by mutating and characterizing each cysteine residue. Our results indicate that the cysteines in OGG1 fall into four functional categories: those that are necessary for (1) glycosylase activity (C146 and C255), (2) lyase activity (C140S, C163, C241, and C253), and (3) structural stability (C253) and (4) those with no known function (C28 and C75). These results suggest that under conditions of oxidative stress, cysteine can be targeted for modifications, thus altering the response of OGG1 and affecting its downstream cellular functions.

摘要

8-氧鸟嘌呤糖苷酶(OGG1)是一种碱基切除修复酶,负责识别和清除 8-氧鸟嘌呤,这是一种常见的氧化 DNA 修饰物。OGG1 可防止突变的积累,并调节各种氧化应激反应基因的转录。除了靶向 DNA 外,氧化应激还可以影响 OGG1 等蛋白质,特别是半胱氨酸残基。先前的工作表明,OGG1 的功能对氧化剂敏感,OGG1 的半胱氨酸残基是最有可能发生氧化的位点。由于 OGG1 在氧化应激下维持细胞内稳态的重要作用,因此了解氧化剂对 OGG1 的影响以及半胱氨酸在其结构和功能中的作用非常重要。在这项研究中,我们通过突变和表征每个半胱氨酸残基来研究半胱氨酸残基在 OGG1 功能中的作用。我们的结果表明,OGG1 中的半胱氨酸残基分为四类:对(1)糖苷酶活性(C146 和 C255)、(2)裂合酶活性(C140S、C163、C241 和 C253)、(3)结构稳定性(C253)和(4)无已知功能(C28 和 C75)的半胱氨酸残基是必需的。这些结果表明,在氧化应激条件下,半胱氨酸可能成为修饰的靶点,从而改变 OGG1 的反应并影响其下游细胞功能。

https://cdn.ncbi.nlm.nih.gov/pmc/blobs/2092/7948458/8760f10a5984/gr1.jpg

文献AI研究员

20分钟写一篇综述,助力文献阅读效率提升50倍。

立即体验

用中文搜PubMed

大模型驱动的PubMed中文搜索引擎

马上搜索

文档翻译

学术文献翻译模型,支持多种主流文档格式。

立即体验