Suppr超能文献

胃癌间质干细胞调节 PD-L1-CTCF 增强癌症干细胞样特性和肿瘤发生。

Gastric cancer mesenchymal stem cells regulate PD-L1-CTCF enhancing cancer stem cell-like properties and tumorigenesis.

机构信息

School of Medicine, Jiangsu University, Zhenjiang, Jiangsu, China.

Department of Clinical Laboratory, Kunshan First People's Hospital, Affiliated to Jiangsu University, Kunshan, Jiangsu, China.

出版信息

Theranostics. 2020 Oct 25;10(26):11950-11962. doi: 10.7150/thno.49717. eCollection 2020.

Abstract

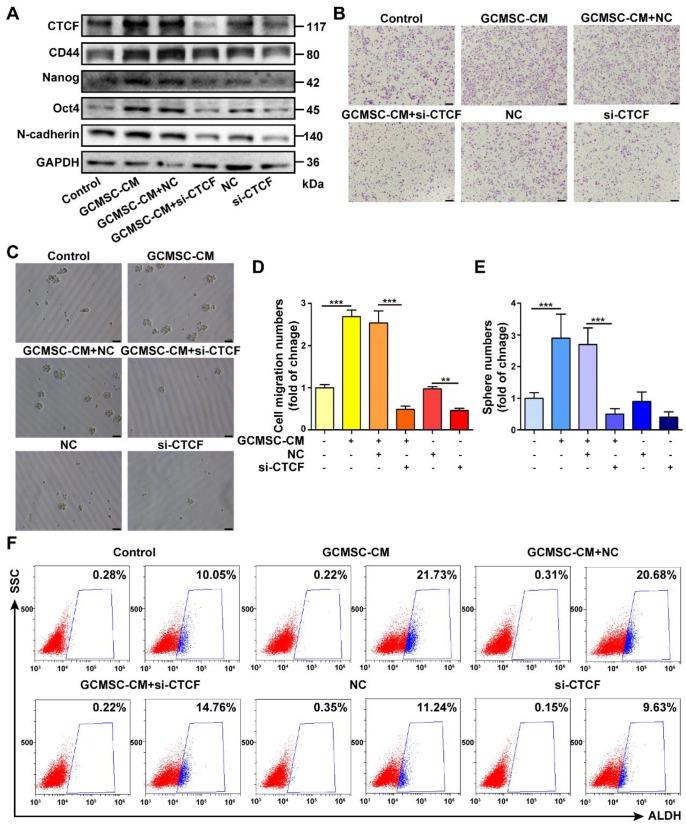
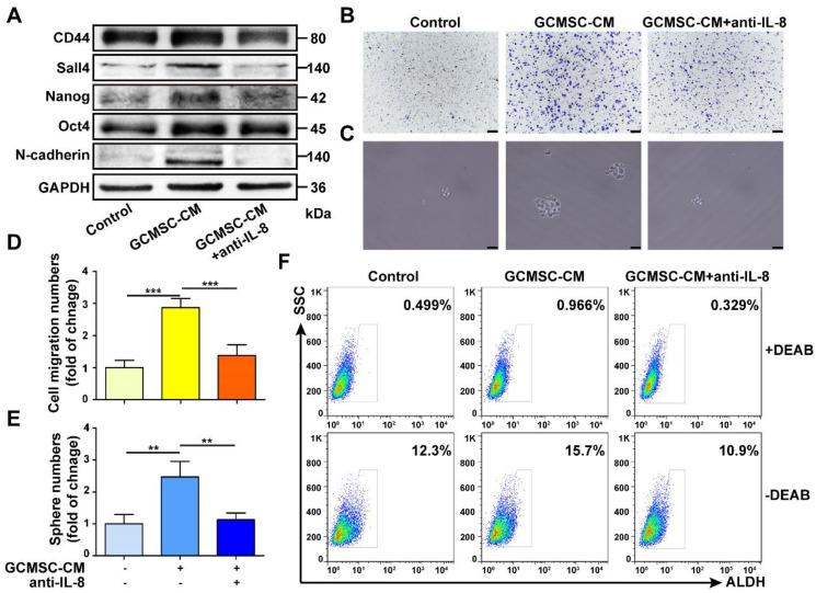
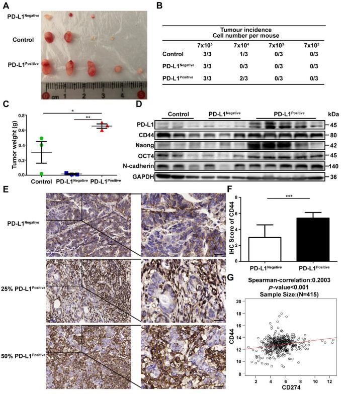
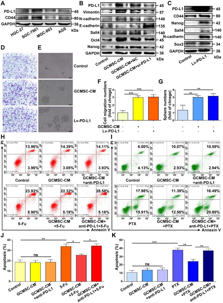
Mesenchymal stem cells (MSCs) have been the focus of many studies because of their abilities to modulate immune responses, angiogenesis, and promote tumor growth and metastasis. Our previous work showed that gastric cancer MSCs (GCMSCs) promoted immune escape by secreting of IL-8, which induced programmed cell death ligand 1 (PD-L1) expression in GC cells. Mounting evidence has revealed that PD-L1 expression is related to intrinsic tumor cell properties. Here, we investigated whether GCMSCs maintained a pool of cancer stem cells (CSCs) through PD-L1 signaling and the specific underlying molecular mechanism. Stem cell surface markers, aldehyde dehydrogenase (ALDH) activity, migration and sphere formation abilities were tested to evaluate the stemness of GC cells. PD-L1-expressing lentivirus and PD-L1 specific siRNA were used to analyze the effects of PD-L1 on GC cells stemness. Annexin V/PI double staining was used to assess apoptosis of GC cells induced by chemotherapy. Co-Immunoprecipitation (Co-IP) and Mass spectrometry were employed to determine the PD-L1 binding partner in GC cells. PD-L1 and PD-L1 cells were sorted by flow cytometry and used for limiting dilution assays to verify the effect of PD-L1 on tumorigenic ability in GC cells. The results showed that GCMSCs enhanced the CSC-like properties of GC cells through PD-L1, which led to the resistance of GC cells to chemotherapy. PD-L1 associated with CTCF to contribute to the stemness and self-renewal of GC cells. , PD-L1 GC cells had greater stemness potential and tumorigenicity than PD-L1 GC cells. The results also indicated that GC cells were heterogeneous, and that PD-L1 in GC cells had different reactivity to GCMSCs. Overall, our data indicated that GCMSCs enriched CSC-like cells in GC cells, which gives a new insight into the mechanism of GCMSCs prompting GC progression and provides a potential combined therapeutic target.

摘要

间充质干细胞(MSCs)因其调节免疫反应、血管生成和促进肿瘤生长和转移的能力而成为许多研究的焦点。我们之前的工作表明,胃癌间充质干细胞(GCMSCs)通过分泌白细胞介素 8(IL-8)促进免疫逃逸,从而诱导 GC 细胞程序性细胞死亡配体 1(PD-L1)的表达。越来越多的证据表明,PD-L1 的表达与肿瘤细胞内在特性有关。在这里,我们研究了 GCMSCs 是否通过 PD-L1 信号维持了肿瘤干细胞(CSC)库,以及具体的潜在分子机制。 通过醛脱氢酶(ALDH)活性、迁移和球体形成能力检测来评估 GC 细胞的干性。使用表达 PD-L1 的慢病毒和 PD-L1 特异性 siRNA 分析 PD-L1 对 GC 细胞干性的影响。用 Annexin V/PI 双重染色法评估化疗诱导的 GC 细胞凋亡。采用共免疫沉淀(Co-IP)和质谱法确定 GC 细胞中 PD-L1 的结合伙伴。通过流式细胞术对 PD-L1 和 PD-L1 细胞进行分选,并用于有限稀释测定以验证 PD-L1 对 GC 细胞致瘤能力的影响。 结果表明,GCMSCs 通过 PD-L1 增强了 GC 细胞的 CSC 样特性,导致 GC 细胞对化疗的耐药性。PD-L1 与 CTCF 相关,有助于 GC 细胞的干性和自我更新。与 PD-L1-GC 细胞相比,PD-L1-GC 细胞具有更强的干性潜力和致瘤性。结果还表明 GC 细胞具有异质性,并且 GC 细胞中的 PD-L1 对 GCMSCs 的反应不同。 综上所述,我们的数据表明,GCMSCs 使 GC 细胞中富含 CSC 样细胞,这为 GCMSCs 促使 GC 进展的机制提供了新的认识,并为潜在的联合治疗靶点提供了依据。

https://cdn.ncbi.nlm.nih.gov/pmc/blobs/00df/7667687/e45260a7fb1d/thnov10p11950g001.jpg

文献AI研究员

20分钟写一篇综述,助力文献阅读效率提升50倍。

立即体验

用中文搜PubMed

大模型驱动的PubMed中文搜索引擎

马上搜索

文档翻译

学术文献翻译模型,支持多种主流文档格式。

立即体验