Suppr超能文献

丁酸补充对 LF-和 HF-喂养小鼠的代谢反应具有队列依赖性,并与肠道微生物组的组成和功能变化相关。

Metabolic Responses to Butyrate Supplementation in LF- and HF-Fed Mice Are Cohort-Dependent and Associated with Changes in Composition and Function of the Gut Microbiota.

机构信息

Department of Anatomy, Physiology, and Cell Biology, University of California Davis School of Veterinary Medicine, Davis, CA 95616, USA.

Department of Molecular Biosciences, University of California Davis School of Veterinary Medicine, Davis, CA 95616, USA.

出版信息

Nutrients. 2020 Nov 16;12(11):3524. doi: 10.3390/nu12113524.

Abstract

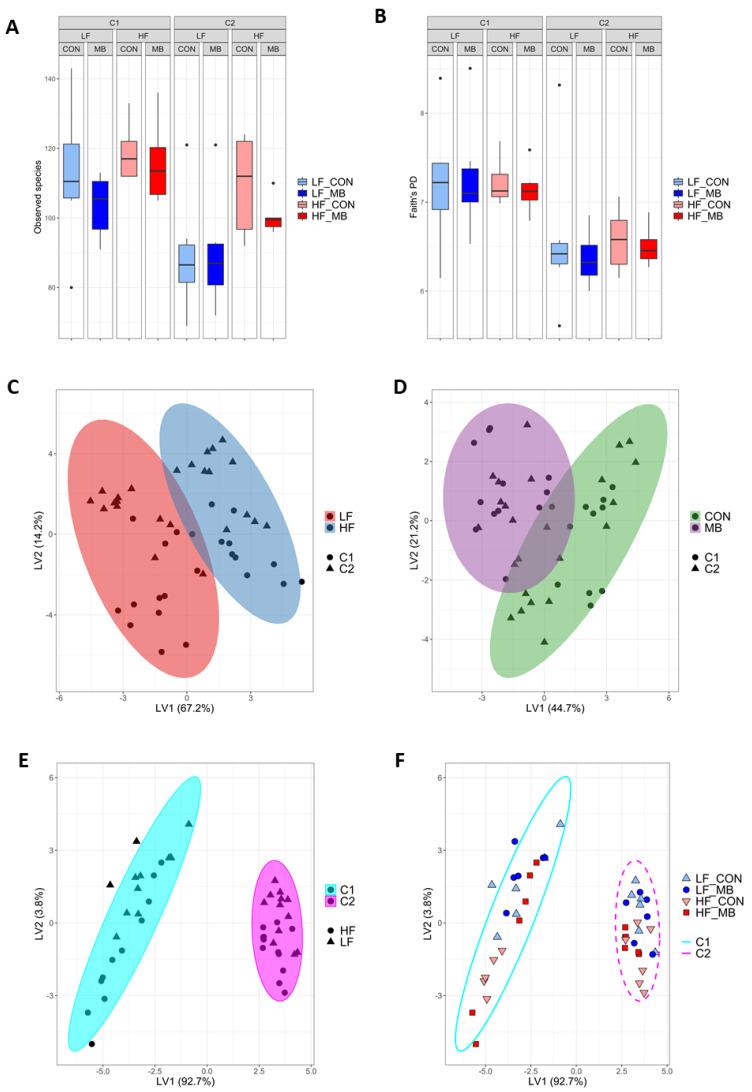
The gut microbiota and associated metabolites have emerged as potential modulators of pathophysiological changes in obesity and related metabolic disorders. Butyrate, a product of bacterial fermentation, has been shown to have beneficial effects in obesity and rodent models of diet-induced obesity. Here, we aimed to determine the beneficial effects of butyrate (as glycerol ester of butyrate monobutyrin, MB) supplementation on metabolic phenotype, intestinal permeability and inflammation, feeding behavior, and the gut microbiota in low-fat (LF)- and high-fat (HF)-fed mice. Two cohorts (separated by 2 weeks) of male C57BL/6J mice ( = 24 in each cohort, 6/group/cohort; 6 weeks old) were separated into four weight-matched groups and fed either a LF (10 % fat/kcal) or HF (45% fat/kcal) with or without supplementation of MB (LF/MB or HF/MB) at 0.25% (/) in drinking water for 6 weeks. Metabolic phenotypes (body weight and adiposity), intestinal inflammation, feeding behavior, and fecal microbiome and metabolites were measured. Despite identical genetic and experimental conditions, we found marked differences between cohorts in the response (body weight gain, adiposity, and intestinal permeability) to HF-diet and MB. Notably, the composition of the gut microbiota was significantly different between cohorts, characterized by lower species richness and differential abundance of a large number of taxa, including subtaxa from five phyla, including increased abundance of the genera , and in cohort 2 compared to cohort 1. These differences may have contributed to the differential response in intestinal permeability to the HF diet in cohort 2. MB supplementation had no significant effect on metabolic phenotype, but there was a trend to protect from HF-induced impairments in intestinal barrier function in cohort 1 and in sensitivity to cholecystokinin (CCK) in both cohorts. These data support the concept that microbiota composition may have a crucial effect on metabolic responses of a host to dietary interventions and highlight the importance of taking steps to ensure reproducibility in rodent studies.

摘要

肠道微生物群及其相关代谢物已成为肥胖和相关代谢紊乱的病理生理变化的潜在调节剂。丁酸是细菌发酵的产物,已被证明对肥胖和饮食诱导肥胖的啮齿动物模型具有有益作用。在这里,我们旨在确定丁酸(作为丁酸单丁酸甘油酯)补充对代谢表型、肠道通透性和炎症、摄食行为以及低脂(LF)和高脂(HF)喂养小鼠肠道微生物群的有益影响。两组(间隔 2 周)雄性 C57BL/6J 小鼠(每组 24 只,每组 6 只/组;6 周龄)分为四组体重匹配的组,并分别用 LF(10%脂肪/千卡)或 HF(45%脂肪/千卡)喂养,并用或不用 0.25%(/)的 MB 补充剂在饮用水中喂养 6 周。测量代谢表型(体重和肥胖)、肠道炎症、摄食行为以及粪便微生物群和代谢物。尽管具有相同的遗传和实验条件,但我们发现两组之间对 HF 饮食和 MB 的反应(体重增加、肥胖和肠道通透性)存在显著差异。值得注意的是,两组之间的肠道微生物群组成存在显著差异,特征是物种丰富度降低,并且大量分类群的丰度存在差异,包括五个门的亚群,与第一组相比,第二组中属、和 的丰度增加。这些差异可能导致第二组对 HF 饮食的肠道通透性的反应不同。MB 补充剂对代谢表型没有显著影响,但在第一组中存在保护 HF 诱导的肠道屏障功能受损的趋势,在两组中都存在对胆囊收缩素(CCK)的敏感性增加的趋势。这些数据支持这样一种观点,即微生物群组成可能对宿主对饮食干预的代谢反应具有至关重要的影响,并强调了在啮齿动物研究中采取措施确保可重复性的重要性。

https://cdn.ncbi.nlm.nih.gov/pmc/blobs/33e6/7696936/382983fd1283/nutrients-12-03524-g001.jpg

文献AI研究员

20分钟写一篇综述,助力文献阅读效率提升50倍。

立即体验

用中文搜PubMed

大模型驱动的PubMed中文搜索引擎

马上搜索

文档翻译

学术文献翻译模型,支持多种主流文档格式。

立即体验