Suppr超能文献

传统草药蒙古黄芪的综合代谢组学和转录组学研究揭示了整体代谢谱和新型植物化学成分。

Integrated metabolomics and transcriptomics study of traditional herb Astragalus membranaceus Bge. var. mongolicus (Bge.) Hsiao reveals global metabolic profile and novel phytochemical ingredients.

作者信息

Wu Xueting, Li Xuetong, Wang Wei, Shan Yuanhong, Wang Cuiting, Zhu Mulan, La Qiong, Zhong Yang, Xu Ye, Nan Peng, Li Xuan

机构信息

Key Laboratory of Synthetic Biology, CAS Center for Excellence in Molecular Plant Sciences, Institute of Plant Physiology and Ecology, Chinese Academy of Sciences, Shanghai, 200032, China.

University of Chinese Academy of Sciences, Beijing, 100049, China.

出版信息

BMC Genomics. 2020 Nov 18;21(Suppl 10):697. doi: 10.1186/s12864-020-07005-y.

Abstract

BACKGROUND

Astragalus membranaceus Bge. var. mongolicus (Bge.) Hsiao is one of the most common herbs widely used in South and East Asia, to enhance people's health and reinforce vital energy. Despite its prevalence, however, the knowledge about phytochemical compositions and metabolite biosynthesis in Astragalus membranaceus Bge. var. mongolicus (Bge.) Hsiao is very limited.

RESULTS

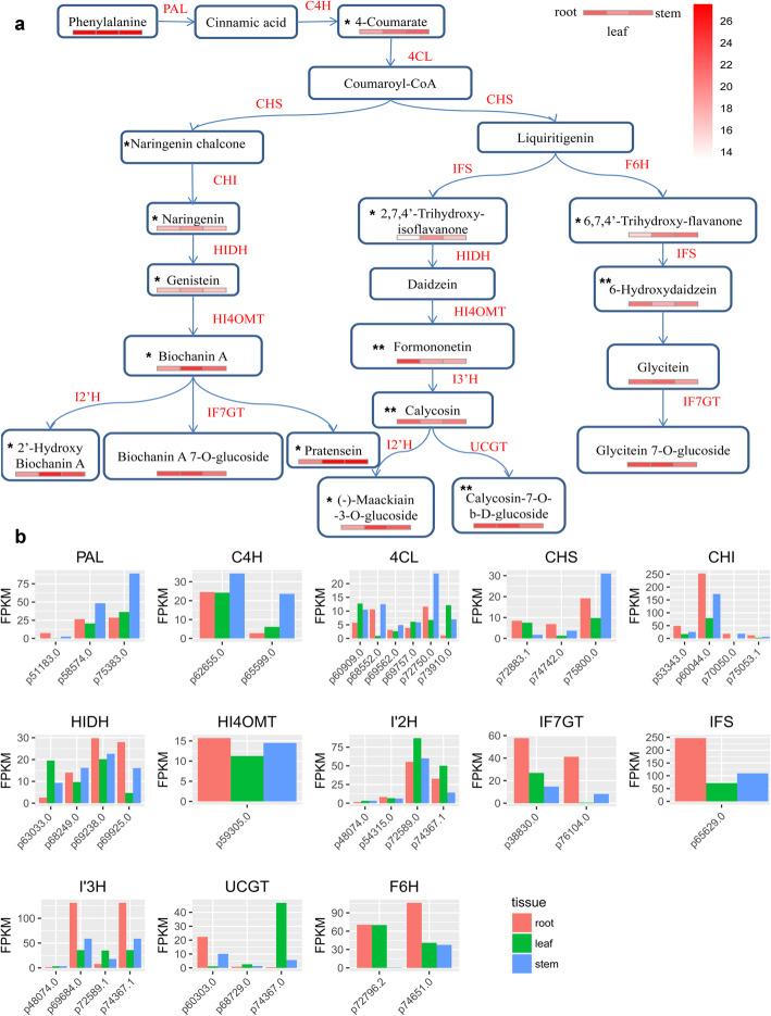
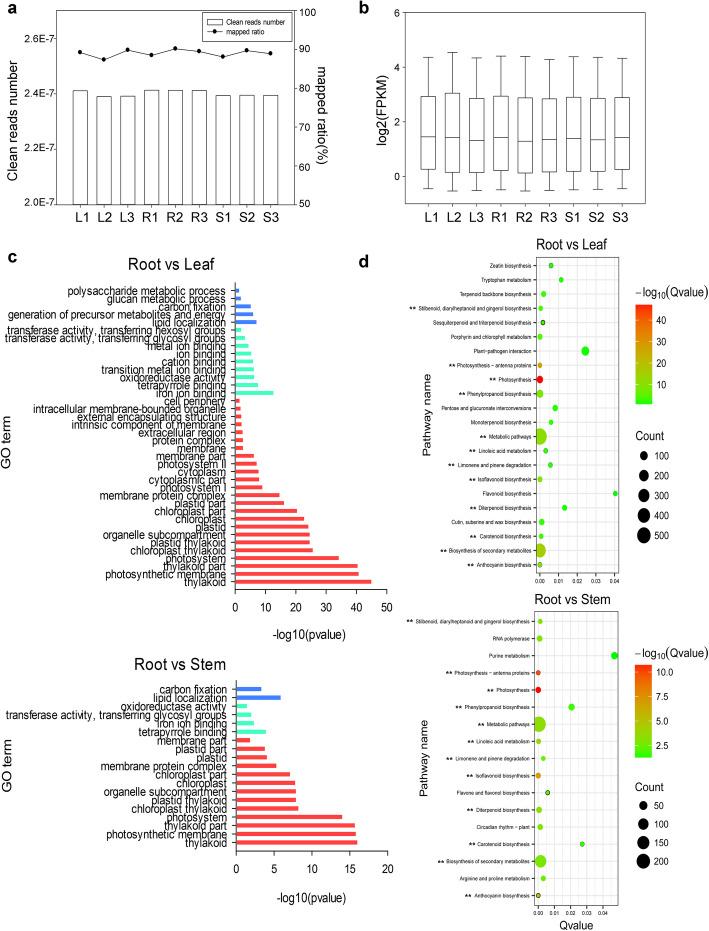
An integrated metabolomics and transcriptomics analysis using state-of-the-art UPLC-Q-Orbitrap mass spectrometer and advanced bioinformatics pipeline were conducted to study global metabolic profiles and phytochemical ingredients/biosynthesis in Astragalus membranaceus Bge. var. mongolicus (Bge.) Hsiao. A total of 5435 metabolites were detected, from which 2190 were annotated, representing an order of magnitude increase over previously known. Metabolic profiling of Astragalus membranaceus Bge. var. mongolicus (Bge.) Hsiao tissues found contents and synthetic enzymes for phytochemicals were significantly higher in leaf and stem in general, whereas the contents of the main bioactive ingredients were significantly enriched in root, underlying the value of root in herbal remedies. Using integrated metabolomics and transcriptomics data, we illustrated the complete pathways of phenylpropanoid biosynthesis, flavonoid biosynthesis, and isoflavonoid biosynthesis, in which some were first reported in the herb. More importantly, we discovered novel flavonoid derivatives using informatics method for neutral loss scan, in addition to inferring their likely synthesis pathways in Astragalus membranaceus Bge. var. mongolicus (Bge.) Hsiao.

CONCLUSIONS

The current study represents the most comprehensive metabolomics and transcriptomics analysis on traditional herb Astragalus membranaceus Bge. var. mongolicus (Bge.) Hsiao. We demonstrated our integrated metabolomics and transcriptomics approach offers great potentials in discovering novel metabolite structure and associated synthesis pathways. This study provides novel insights into the phytochemical ingredients, metabolite biosynthesis, and complex metabolic network in herbs, highlighting the rich natural resource and nutritional value of traditional herbal plants.

摘要

背景

蒙古黄芪是东亚和南亚广泛使用的常见草药之一,用于增强体质和补气。然而,尽管其应用广泛,但关于蒙古黄芪的植物化学成分和代谢物生物合成的知识却非常有限。

结果

采用先进的超高效液相色谱-四极杆-轨道阱质谱仪和先进的生物信息学流程进行综合代谢组学和转录组学分析,以研究蒙古黄芪的整体代谢谱以及植物化学成分/生物合成。共检测到5435种代谢物,其中2190种得到注释,比先前已知的数量增加了一个数量级。蒙古黄芪组织的代谢谱分析发现,一般而言,叶片和茎中植物化学物质的含量和合成酶显著更高,而主要生物活性成分的含量在根部显著富集,这突出了根部在草药中的价值。利用综合代谢组学和转录组学数据,我们阐明了苯丙烷生物合成、黄酮生物合成和异黄酮生物合成的完整途径,其中一些是首次在该草药中报道。更重要的是,我们利用信息学方法进行中性丢失扫描发现了新的黄酮衍生物,并推断了它们在蒙古黄芪中可能的合成途径。

结论

本研究是对传统草药蒙古黄芪最全面的代谢组学和转录组学分析。我们证明了综合代谢组学和转录组学方法在发现新的代谢物结构和相关合成途径方面具有巨大潜力。本研究为草药中的植物化学成分、代谢物生物合成和复杂代谢网络提供了新的见解,突出了传统草药植物丰富的自然资源和营养价值。

https://cdn.ncbi.nlm.nih.gov/pmc/blobs/927f/7677826/951a2dc5cc6c/12864_2020_7005_Fig1_HTML.jpg

文献AI研究员

20分钟写一篇综述,助力文献阅读效率提升50倍。

立即体验

用中文搜PubMed

大模型驱动的PubMed中文搜索引擎

马上搜索

文档翻译

学术文献翻译模型,支持多种主流文档格式。

立即体验