Suppr超能文献

一种双受体靶向和 BBB 穿透肽功能化聚乙烯亚胺纳米复合物,用于将分泌型内皮抑素基因递送至恶性脑胶质瘤。

A Dual Receptor Targeting- and BBB Penetrating- Peptide Functionalized Polyethyleneimine Nanocomplex for Secretory Endostatin Gene Delivery to Malignant Glioma.

机构信息

Key Laboratory of Chemical Biology (Ministry of Education), Institute of Biochemical and Biotechnological Drug, School of Pharmaceutical Sciences, Cheeloo College of Medicine, Shandong University, Jinan, People's Republic of China.

Department of General Surgery, Shandong Provincial Hospital, Cheeloo College of Medicine, Shandong University, Jinan, People's Republic of China.

出版信息

Int J Nanomedicine. 2020 Nov 12;15:8875-8892. doi: 10.2147/IJN.S270208. eCollection 2020.

Abstract

PURPOSE

Vascular endothelial growth factor receptor 2 (VEGFR-2) and neuropilin-1 (NRP-1) are two prominent synergistic receptors overexpressed on new blood vessels in glioma and may be promising targets for antiglioma therapy. The aim of this study was to design a dual receptor targeting and blood-brain barrier (BBB) penetrating peptide-modified polyethyleneimine (PEI) nanocomplex that can efficiently deliver the angiogenesis-inhibiting secretory endostatin gene (pVAXI-En) to treat glioma.

MATERIALS AND METHODS

We first constructed the tandem peptide TAT-AT7 by conjugating AT7 to TAT and evaluated its binding affinity to VEGFR-2 and NRP-1, vasculature-targeting ability and BBB crossing capacity. Then, TAT-AT7-modified PEI polymer (PPTA) was synthesized, and a pVAXI-En-loaded PPTA nanocomplex (PPTA/pVAXI-En) was prepared. The physicochemical properties, cytotoxicity, transfection efficiency, capacities to cross the BBB and BTB (blood-tumor barrier) and glioma-targeting properties of PPTA/pVAXI-En were investigated. Moreover, the in vivo anti-angiogenic behaviors and anti-glioma effects of PPTA/pVAXI-En were evaluated in nude mice.

RESULTS

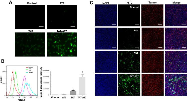
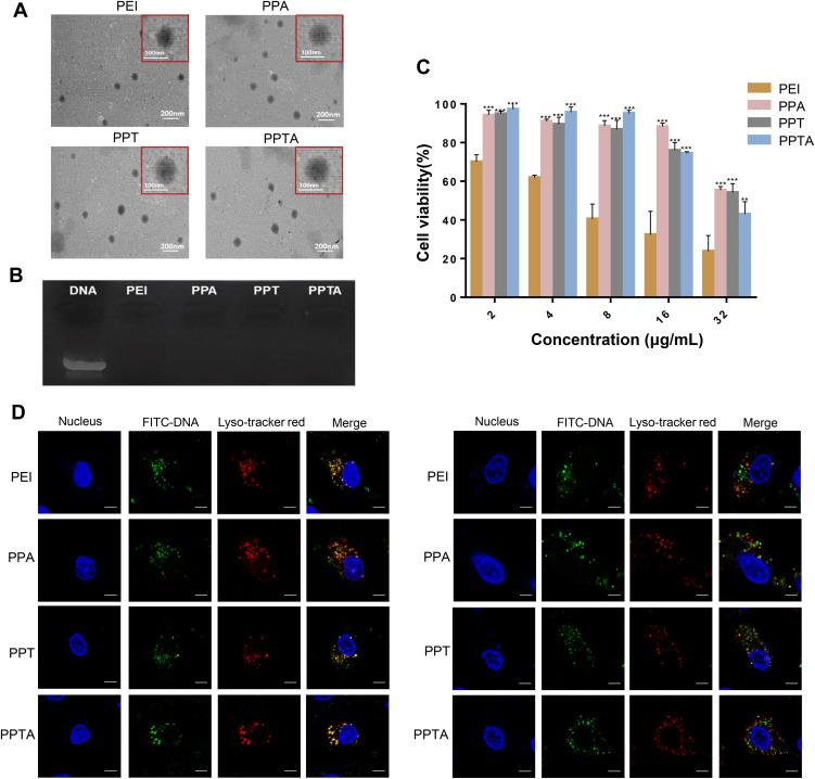
The binding affinity of TAT-AT7 to VEGFR-2 and NRP-1 was approximately 3 to 10 times greater than that of AT7 or TAT. The cellular uptake of TAT-AT7 in endothelial cells was 5-fold and 119-fold greater than that of TAT and AT7 alone, respectively. TAT-AT7 also displayed remarkable efficiency in penetrating the BBB and glioma tissue in vivo. PPTA/pVAXI-En exhibited lower cytotoxicity, stronger BBB and BTB traversing abilities, higher selective glioma targeting and better gene transfection efficiency than PEI/pVAXI-En. More importantly, PPTA/pVAXI-En significantly suppressed the tube formation and migration of endothelial cells, inhibited glioma growth, and reduced the microvasculature in orthotopic U87 glioma-bearing nude mice.

CONCLUSION

Our study demonstrates that PPTA/pVAXI-En can be exploited as an efficient dual-targeting nanocomplex to cross the BBB and BTB, and hence it represents a feasible and promising nonviral gene delivery system for effective glioma therapy.

摘要

目的

血管内皮生长因子受体 2(VEGFR-2)和神经纤毛蛋白 1(NRP-1)是胶质瘤新生血管中过度表达的两个重要协同受体,可能是抗胶质瘤治疗的有前途的靶点。本研究旨在设计一种双受体靶向和血脑屏障(BBB)穿透肽修饰的聚乙烯亚胺(PEI)纳米复合物,可有效递送达血管生成抑制的分泌型内皮抑素基因(pVAXI-En),用于治疗脑胶质瘤。

材料与方法

我们首先通过将 AT7 缀合到 TAT 上来构建串联肽 TAT-AT7,并评估其与 VEGFR-2 和 NRP-1 的结合亲和力、血管靶向能力和 BBB 穿透能力。然后,合成 TAT-AT7 修饰的 PEI 聚合物(PPTA),并制备 pVAXI-En 负载的 PPTA 纳米复合物(PPTA/pVAXI-En)。研究了 PPTA/pVAXI-En 的理化性质、细胞毒性、转染效率、穿透 BBB 和 BTB(血肿瘤屏障)以及靶向胶质瘤的能力。此外,在裸鼠中评估了 PPTA/pVAXI-En 的体内抗血管生成作用和抗胶质瘤作用。

结果

TAT-AT7 与 VEGFR-2 和 NRP-1 的结合亲和力分别比 AT7 或 TAT 高约 3 至 10 倍。TAT-AT7 在血管内皮细胞中的摄取量分别比 TAT 和 AT7 单独增加了 5 倍和 119 倍。TAT-AT7 还在体内显示出穿透 BBB 和脑胶质瘤组织的显著效率。与 PEI/pVAXI-En 相比,PPTA/pVAXI-En 具有更低的细胞毒性、更强的 BBB 和 BTB 穿透能力、更高的选择性脑胶质瘤靶向性和更好的基因转染效率。更重要的是,PPTA/pVAXI-En 显著抑制了内皮细胞的管形成和迁移,抑制了脑胶质瘤的生长,并减少了荷 U87 脑胶质瘤裸鼠的微血管。

结论

我们的研究表明,PPTA/pVAXI-En 可被用作有效的双靶纳米复合物,以穿透 BBB 和 BTB,因此它代表了一种可行且有前途的非病毒基因传递系统,可有效治疗脑胶质瘤。

https://cdn.ncbi.nlm.nih.gov/pmc/blobs/aa25/7669533/87a1a800c7af/IJN-15-8875-g0001.jpg

文献AI研究员

20分钟写一篇综述,助力文献阅读效率提升50倍。

立即体验

用中文搜PubMed

大模型驱动的PubMed中文搜索引擎

马上搜索

文档翻译

学术文献翻译模型,支持多种主流文档格式。

立即体验