Suppr超能文献

BLUR:在蛋白质和亚蛋白质水平上进行蛋白质组规模的差异保守模式检测。

Proteome-Scale Detection of Differential Conservation Patterns at Protein and Subprotein Levels with BLUR.

机构信息

Complex Systems and Translational Bioinformatics, ICube UMR 7357, Université de Strasbourg, France.

SIB Swiss Institute of Bioinformatics, Lausanne, Switzerland.

出版信息

Genome Biol Evol. 2021 Jan 7;13(1). doi: 10.1093/gbe/evaa248.

Abstract

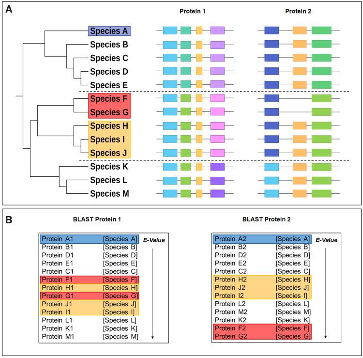
In the multiomics era, comparative genomics studies based on gene repertoire comparison are increasingly used to investigate evolutionary histories of species, to study genotype-phenotype relations, species adaptation to various environments, or to predict gene function using phylogenetic profiling. However, comparisons of orthologs have highlighted the prevalence of sequence plasticity among species, showing the benefits of combining protein and subprotein levels of analysis to allow for a more comprehensive study of genotype/phenotype correlations. In this article, we introduce a new approach called BLUR (BLAST Unexpected Ranking), capable of detecting genotype divergence or specialization between two related clades at different levels: gain/loss of proteins but also of subprotein regions. These regions can correspond to known domains, uncharacterized regions, or even small motifs. Our method was created to allow two types of research strategies: 1) the comparison of two groups of species with no previous knowledge, with the aim of predicting phenotype differences or specializations between close species or 2) the study of specific phenotypes by comparing species that present the phenotype of interest with species that do not. We designed a website to facilitate the use of BLUR with a possibility of in-depth analysis of the results with various tools, such as functional enrichments, protein-protein interaction networks, and multiple sequence alignments. We applied our method to the study of two different biological pathways and to the comparison of several groups of close species, all with very promising results. BLUR is freely available at http://lbgi.fr/blur/.

摘要

在多组学时代,基于基因库比较的比较基因组学研究越来越多地被用于研究物种的进化历史、研究基因型-表型关系、物种对各种环境的适应,或使用系统发育分析预测基因功能。然而,同源基因的比较突出了物种之间序列可塑性的普遍性,表明结合蛋白质和亚蛋白质水平的分析来更全面地研究基因型/表型相关性是有好处的。在本文中,我们介绍了一种名为 BLUR(BLAST 意外排序)的新方法,它能够在不同水平上检测两个相关进化枝之间的基因型分歧或特化:蛋白质的获得/丢失,以及亚蛋白质区域的获得/丢失。这些区域可以对应已知的结构域、未表征的区域,甚至是小的基序。我们的方法旨在允许两种研究策略:1)比较两组没有先前知识的物种,目的是预测亲缘物种之间的表型差异或特化,或 2)通过比较具有感兴趣表型的物种与不具有该表型的物种来研究特定的表型。我们设计了一个网站,以方便 BLUR 的使用,并提供了各种工具的深入分析结果的可能性,如功能富集、蛋白质-蛋白质相互作用网络和多重序列比对。我们将我们的方法应用于两种不同的生物途径的研究,并比较了几组亲缘物种,所有这些都取得了非常有前途的结果。BLUR 可在 http://lbgi.fr/blur/ 免费获取。

https://cdn.ncbi.nlm.nih.gov/pmc/blobs/a323/7851591/70d5aa5b1a31/evaa248f1.jpg

文献AI研究员

20分钟写一篇综述,助力文献阅读效率提升50倍。

立即体验

用中文搜PubMed

大模型驱动的PubMed中文搜索引擎

马上搜索

文档翻译

学术文献翻译模型,支持多种主流文档格式。

立即体验