Suppr超能文献

对源自tRNA的小RNA的系统分析揭示了心肌缺血大鼠中热量限制的新治疗靶点。

Systematic Analysis of tRNA-Derived Small RNAs Discloses New Therapeutic Targets of Caloric Restriction in Myocardial Ischemic Rats.

作者信息

Liu Wenjing, Liu Yang, Pan Zhaohai, Zhang Xin, Qin Yao, Chen Xiaojie, Li Minjing, Chen Xiaoyu, Zheng Qiusheng, Liu Xiaona, Li Defang

机构信息

Yantai Key Laboratory of Pharmacology of Traditional Chinese Medicine in Tumor Metabolism, School of Integrated Traditional Chinese and Western Medicine, Binzhou Medical University, Yantai, China.

Department of Cardiology, Fuwai Hospital, National Center for Cardiovascular Diseases, Chinese Academy of Medical Sciences, Peking Union Medical College, Beijing, China.

出版信息

Front Cell Dev Biol. 2020 Nov 3;8:568116. doi: 10.3389/fcell.2020.568116. eCollection 2020.

Abstract

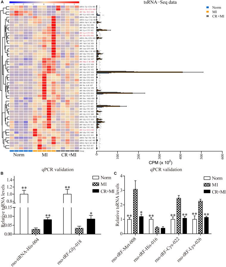
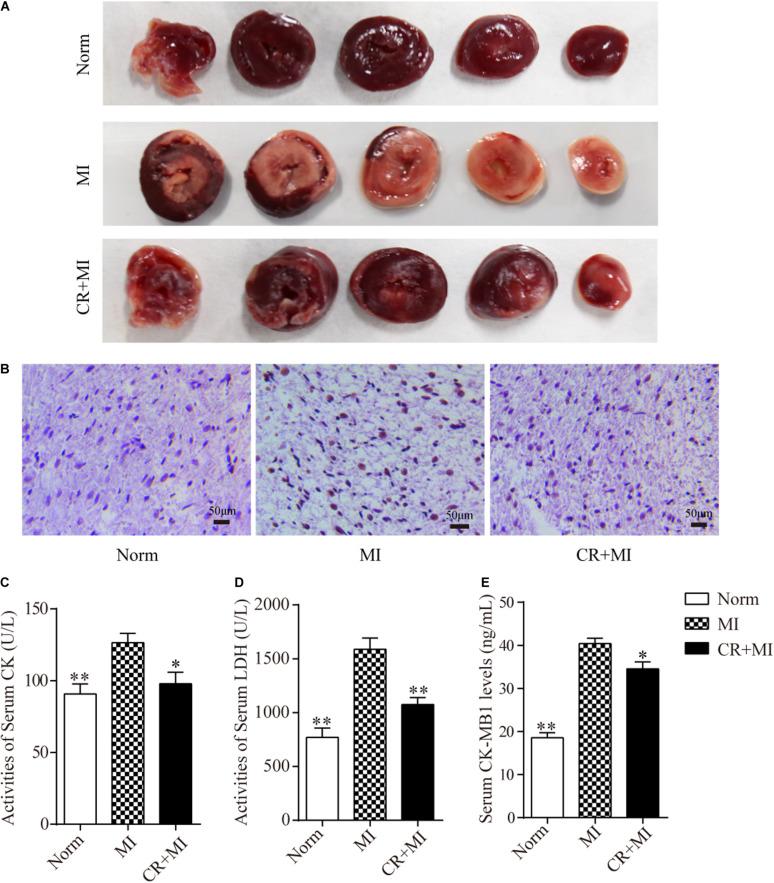
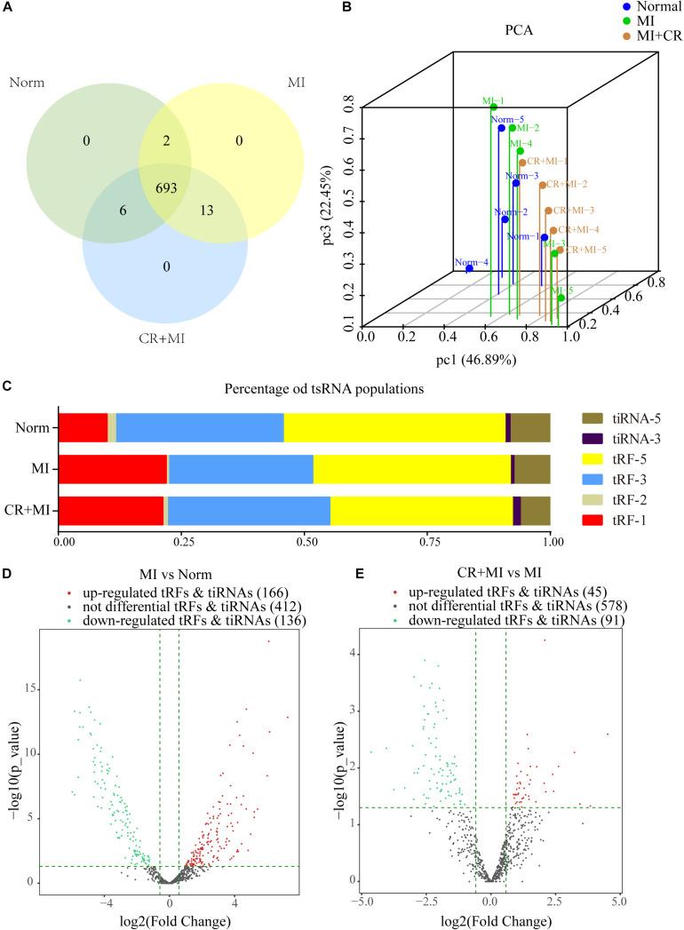
Caloric restriction (CR) is a novel dietary therapy that has a protective effect on myocardial ischemia. However, the mechanisms underlying the therapeutic effect of CR remain unclear. Transfer RNA-derived small RNAs (tsRNAs) are a novel type of short non-coding RNAs that have potential regulatory functions in various physiological and pathological processes. In this study, we explored new therapeutic targets of CR through tsRNA sequencing. Rats were randomly divided into three groups: a normal control group (norm group), isoproterenol (ISO)-induced myocardial ischemic group (MI group), and CR pretreatment plus ISO-induced myocardial ischemic group (CR + MI group). Triphenyl tetrazolium chloride staining, terminal deoxynucleotidyl transferase dUTP nick-end labeling staining, serum creatine kinase (CK) and lactic acid dehydrogenase activity detection kits, and creatine kinase isoenzyme 1 levels were used to measure the degree of myocardial ischemic injury. These indicators of myocardial ischemia were significantly improved in the CR + MI group compared with those in the MI group. In the ischemic myocardial tissue of the MI group, a total of 708 precisely matched tsRNAs were identified, and 302 tsRNAs (fold change >1.5, < 0.05) were significantly changed when compared with those in the norm group. Furthermore, 55 tsRNAs were significantly regulated by CR pretreatment, among which five tsRNAs (tiRNA-His-GTG-004, tRF-Gly-TCC-018, tRF-Cys-GCA-022, tRF-Lys-CTT-026, tRF-Met-CAT-008) were randomly selected and verified by quantitative real-time polymerase chain reaction. In addition, predictions of target genes and bioinformatics analysis indicated that these tsRNAs may play a therapeutic role through the regulation of macromolecular metabolism. In conclusion, our findings reveal that tsRNAs are potential therapeutic targets for CR pre-pretreatment to improve myocardial ischemic injury. This study provides new ideas for future research on elucidating the mechanisms of CR pretreatment in ameliorating myocardial ischemic injury.

摘要

热量限制(CR)是一种对心肌缺血具有保护作用的新型饮食疗法。然而,CR治疗作用的潜在机制仍不清楚。转运RNA衍生的小RNA(tsRNAs)是一类新型的短链非编码RNA,在各种生理和病理过程中具有潜在的调控功能。在本研究中,我们通过tsRNA测序探索了CR的新治疗靶点。将大鼠随机分为三组:正常对照组(正常组)、异丙肾上腺素(ISO)诱导的心肌缺血组(MI组)和CR预处理加ISO诱导的心肌缺血组(CR+MI组)。采用三苯基氯化四氮唑染色、末端脱氧核苷酸转移酶dUTP缺口末端标记染色、血清肌酸激酶(CK)和乳酸脱氢酶活性检测试剂盒以及肌酸激酶同工酶1水平来测量心肌缺血损伤程度。与MI组相比,CR+MI组的这些心肌缺血指标有显著改善。在MI组的缺血心肌组织中,共鉴定出708个精确匹配的tsRNAs,与正常组相比,有302个tsRNAs(倍数变化>1.5,<0.05)发生了显著变化。此外,55个tsRNAs受到CR预处理的显著调控,其中随机选择了5个tsRNAs(tiRNA-His-GTG-004、tRF-Gly-TCC-018、tRF-Cys-GCA-022、tRF-Lys-CTT-026、tRF-Met-CAT-008)并通过定量实时聚合酶链反应进行验证。此外,对靶基因的预测和生物信息学分析表明,这些tsRNAs可能通过调节大分子代谢发挥治疗作用。总之,我们的研究结果表明,tsRNAs是CR预处理改善心肌缺血损伤的潜在治疗靶点。本研究为未来阐明CR预处理改善心肌缺血损伤机制的研究提供了新的思路。

https://cdn.ncbi.nlm.nih.gov/pmc/blobs/3e4b/7670042/bfa10ca230ec/fcell-08-568116-g001.jpg

文献AI研究员

20分钟写一篇综述,助力文献阅读效率提升50倍。

立即体验

用中文搜PubMed

大模型驱动的PubMed中文搜索引擎

马上搜索

文档翻译

学术文献翻译模型,支持多种主流文档格式。

立即体验