Suppr超能文献

MADloy:从基因型-阵列-强度数据中稳健检测 Y 染色体镶嵌性丢失。

MADloy: robust detection of mosaic loss of chromosome Y from genotype-array-intensity data.

机构信息

Barcelona Institute for Global Health (ISGlobal), 08003, Barcelona, Spain.

Centro de Investigación Biomédica en Red en Epidemiología Y Salud Pública (CIBERESP), Madrid, Spain.

出版信息

BMC Bioinformatics. 2020 Nov 23;21(1):533. doi: 10.1186/s12859-020-03768-z.

Abstract

BACKGROUND

Accurate protocols and methods to robustly detect the mosaic loss of chromosome Y (mLOY) are needed given its reported role in cancer, several age-related disorders and overall male mortality. Intensity SNP-array data have been used to infer mLOY status and to determine its prominent role in male disease. However, discrepancies of reported findings can be due to the uncertainty and variability of the methods used for mLOY detection and to the differences in the tissue-matrix used.

RESULTS

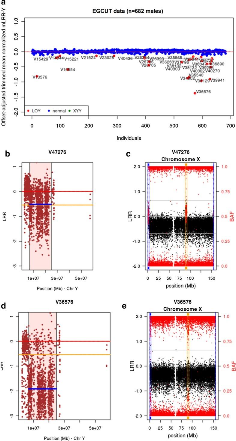
We created a publicly available software tool called MADloy (Mosaic Alteration Detection for LOY) that incorporates existing methods and includes a new robust approach, allowing efficient calling in large studies and comparisons between methods. MADloy optimizes mLOY calling by correctly modeling the underlying reference population with no-mLOY status and incorporating B-deviation information. We observed improvements in the calling accuracy to previous methods, using experimentally validated samples, and an increment in the statistical power to detect associations with disease and mortality, using simulation studies and real dataset analyses. To understand discrepancies in mLOY detection across different tissues, we applied MADloy to detect the increment of mLOY cellularity in blood on 18 individuals after 3 years and to confirm that its detection in saliva was sub-optimal (41%). We additionally applied MADloy to detect the down-regulation genes in the chromosome Y in kidney and bladder tumors with mLOY, and to perform pathway analyses for the detection of mLOY in blood.

CONCLUSIONS

MADloy is a new software tool implemented in R for the easy and robust calling of mLOY status across different tissues aimed to facilitate its study in large epidemiological studies.

摘要

背景

鉴于染色体 Y 镶嵌性丢失(mLOY)在癌症、几种与年龄相关的疾病和男性总体死亡率中的作用,需要准确的协议和方法来稳健地检测 mLOY。强度 SNP 芯片数据已被用于推断 mLOY 状态,并确定其在男性疾病中的突出作用。然而,报告发现的差异可能是由于用于检测 mLOY 的方法的不确定性和可变性以及所使用的组织基质的差异所致。

结果

我们创建了一个名为 MADloy(用于 LOY 的镶嵌性改变检测)的公共可用软件工具,该工具结合了现有方法,并包括一种新的稳健方法,允许在大型研究中进行高效调用,并在方法之间进行比较。MADloy 通过正确建模无 mLOY 状态的基础参考人群并整合 B 偏差信息,优化了 mLOY 的调用。我们使用经过实验验证的样本观察到对以前方法的调用准确性有所提高,并使用模拟研究和真实数据集分析提高了与疾病和死亡率关联的统计功效。为了了解不同组织中 mLOY 检测的差异,我们使用 MADloy 在 18 个人的血液中检测到 3 年后 mLOY 细胞数量的增加,并证实其在唾液中的检测效果不佳(41%)。我们还应用 MADloy 检测到染色体 Y 下调基因在具有 mLOY 的肾脏和膀胱肿瘤中,并对血液中 mLOY 的检测进行途径分析。

结论

MADloy 是一个新的 R 软件工具,用于在不同组织中轻松、稳健地调用 mLOY 状态,旨在促进其在大型流行病学研究中的研究。

https://cdn.ncbi.nlm.nih.gov/pmc/blobs/523d/7682048/07f2ca49bb4d/12859_2020_3768_Fig1_HTML.jpg

文献AI研究员

20分钟写一篇综述,助力文献阅读效率提升50倍。

立即体验

用中文搜PubMed

大模型驱动的PubMed中文搜索引擎

马上搜索

文档翻译

学术文献翻译模型,支持多种主流文档格式。

立即体验