Suppr超能文献

揭示1-磷酸鞘氨醇受体2在结直肠癌中作为上皮干细胞增殖的制动器和肿瘤抑制因子的作用。

Unveiling role of sphingosine-1-phosphate receptor 2 as a brake of epithelial stem cell proliferation and a tumor suppressor in colorectal cancer.

作者信息

Petti Luciana, Rizzo Giulia, Rubbino Federica, Elangovan Sudharshan, Colombo Piergiuseppe, Restelli Silvia, Piontini Andrea, Arena Vincenzo, Carvello Michele, Romano Barbara, Cavalleri Tommaso, Anselmo Achille, Ungaro Federica, D'Alessio Silvia, Spinelli Antonino, Stifter Sanja, Grizzi Fabio, Sgambato Alessandro, Danese Silvio, Laghi Luigi, Malesci Alberto, Vetrano Stefania

机构信息

IBD Center, Department of Gastroenterology, Humanitas Clinical and Research Center-IRCCS, Rozzano, Italy.

Department of Biomedical Sciences, Humanitas University, Via Rita Levi Montalcini, Pieve Emanuele, Italy.

出版信息

J Exp Clin Cancer Res. 2020 Nov 23;39(1):253. doi: 10.1186/s13046-020-01740-6.

Abstract

BACKGROUND

Sphingosine-1-phosphate receptor 2 (S1PR2) mediates pleiotropic functions encompassing cell proliferation, survival, and migration, which become collectively de-regulated in cancer. Information on whether S1PR2 participates in colorectal carcinogenesis/cancer is scanty, and we set out to fill the gap.

METHODS

We screened expression changes of S1PR2 in human CRC and matched normal mucosa specimens [N = 76]. We compared CRC arising in inflammation-driven and genetically engineered models in wild-type (S1PR2) and S1PR2 deficient (S1PR2) mice. We reconstituted S1PR2 expression in RKO cells and assessed their growth in xenografts. Functionally, we mimicked the ablation of S1PR2 in normal mucosa by treating S1PR2 organoids with JTE013 and characterized intestinal epithelial stem cells isolated from S1PR2Lgr5-EGFP- mice.

RESULTS

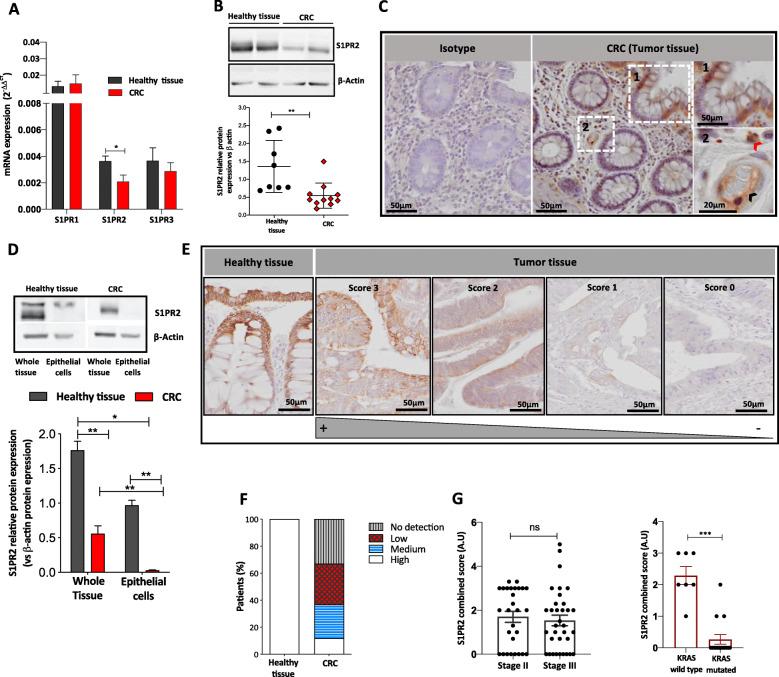
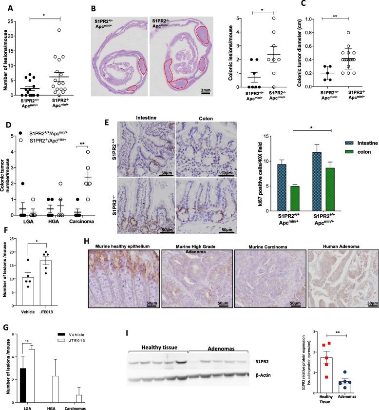
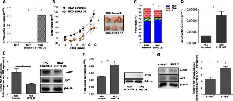
S1PR2 expression was lost in 33% of CRC; in 55%, it was significantly decreased, only 12% retaining expression comparable to normal mucosa. Both colitis-induced and genetic Apc mouse models of CRC showed a higher incidence in size and number of carcinomas and/or high-grade adenomas, with increased cell proliferation in S1PR2 mice compared to S1PR2 controls. Loss of S1PR2 impaired mucosal regeneration, ultimately promoting the expansion of intestinal stem cells. Whereas its overexpression attenuated cell cycle progression, it reduced the phosphorylation of AKT and augmented the levels of PTEN.

CONCLUSIONS

In normal colonic crypts, S1PR2 gains expression along with intestinal epithelial cells differentiation, but not in intestinal stem cells, and contrasts intestinal tumorigenesis by promoting epithelial differentiation, preventing the expansion of stem cells and braking their malignant transformation. Targeting of S1PR2 may be of therapeutic benefit for CRC expressing high Lgr5.

摘要

背景

1-磷酸鞘氨醇受体2(S1PR2)介导包括细胞增殖、存活和迁移在内的多种功能,这些功能在癌症中共同失调。关于S1PR2是否参与结直肠癌发生/癌症的信息很少,我们着手填补这一空白。

方法

我们筛选了人结直肠癌及配对的正常黏膜标本中S1PR2的表达变化[N = 76]。我们比较了野生型(S1PR2)和S1PR2缺陷型(S1PR2)小鼠中炎症驱动和基因工程模型产生的结直肠癌。我们在RKO细胞中重建S1PR2表达,并评估其在异种移植中的生长情况。在功能上,我们用JTE013处理S1PR2类器官模拟正常黏膜中S1PR2的缺失,并对从S1PR2Lgr5-EGFP-小鼠分离的肠道上皮干细胞进行表征。

结果

33%的结直肠癌中S1PR2表达缺失;55%中显著降低,仅12%保留与正常黏膜相当的表达。结直肠癌的结肠炎诱导模型和基因Apc小鼠模型均显示癌和/或高级别腺瘤的大小和数量发生率更高,与S1PR2对照组相比,S1PR2小鼠中的细胞增殖增加。S1PR2的缺失损害了黏膜再生,最终促进了肠道干细胞的扩增。而其过表达减弱了细胞周期进程,降低了AKT的磷酸化并增加了PTEN的水平。

结论

在正常结肠隐窝中,S1PR2随着肠道上皮细胞分化而表达增加,但在肠道干细胞中不表达,并且通过促进上皮分化、防止干细胞扩增和抑制其恶性转化来对抗肠道肿瘤发生。靶向S1PR2可能对高表达Lgr5的结直肠癌具有治疗益处。

https://cdn.ncbi.nlm.nih.gov/pmc/blobs/d1b7/7682101/56e285aeb501/13046_2020_1740_Fig1_HTML.jpg

文献AI研究员

20分钟写一篇综述,助力文献阅读效率提升50倍。

立即体验

用中文搜PubMed

大模型驱动的PubMed中文搜索引擎

马上搜索

文档翻译

学术文献翻译模型,支持多种主流文档格式。

立即体验