Suppr超能文献

棕色脂肪细胞的增殖和脂肪生成均有助于小鼠出生后棕色脂肪组织的生长。

Both proliferation and lipogenesis of brown adipocytes contribute to postnatal brown adipose tissue growth in mice.

机构信息

Masonic Medical Research Institute, 2150 Bleecker Street, Utica, NY, 13501, USA.

Department of Neurosurgery, Program On Neurogenetics, Yale School of Medicine, Yale University, New Haven, CT, USA.

出版信息

Sci Rep. 2020 Nov 23;10(1):20335. doi: 10.1038/s41598-020-77362-x.

Abstract

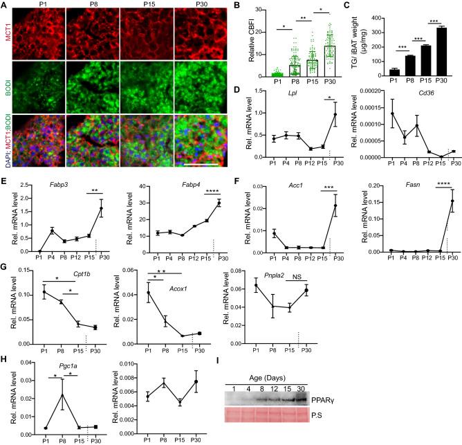
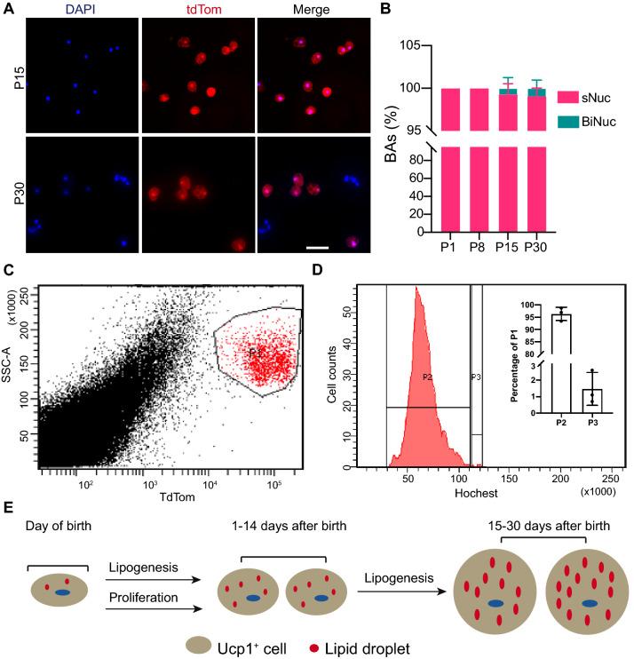
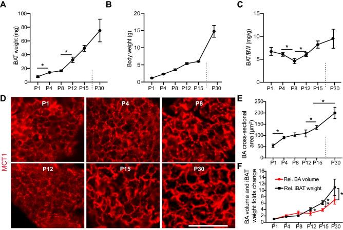
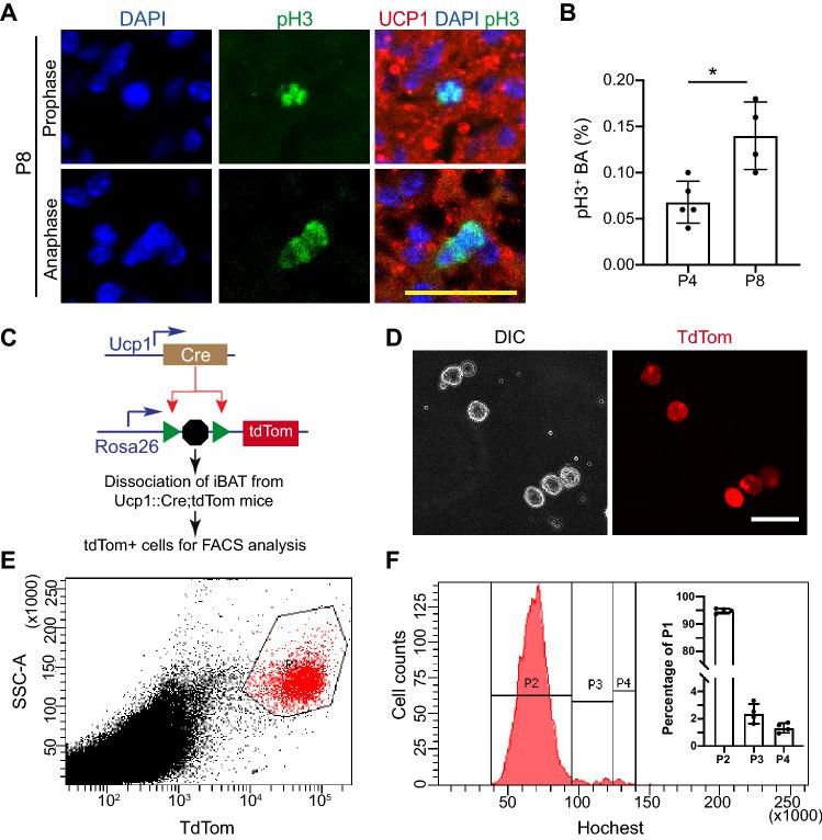
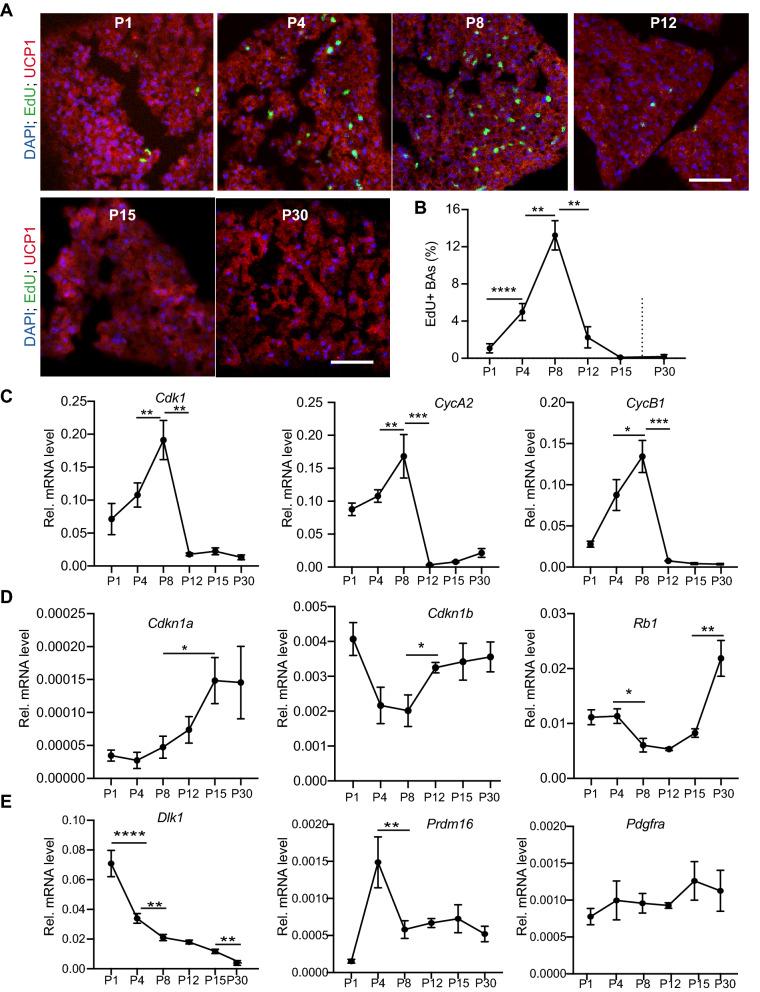
Brown adipose tissue (BAT) is the primary non-shivering thermogenesis organ in mammals, which plays essential roles in maintaining the body temperature of infants. Although the development of BAT during embryogenesis has been well addressed in rodents, how BAT grows after birth remains unknown. Using mouse interscapular BAT (iBAT) as an example, we studied the cellular and molecular mechanisms that regulate postnatal BAT growth. By analyzing the developmental dynamics of brown adipocytes (BAs), we found that BAs size enlargement partially accounts for iBAT growth. By investigating the BAs cell cycle activities, we confirmed the presence of proliferative BAs in the neonatal mice. Two weeks after birth, most of the BAs exit cell cycle, and the further expansion of the BAT was mainly due to lipogenesis-mediated BAs volume increase. Microscopy and fluorescence-activated cell sorting analyses suggest that most BAs are mononuclear and diploid. Based on the developmental dynamics of brown adipocytes, we propose that the murine iBAT has two different growth phases between birth and weaning: increase of BAs size and number in the first two weeks, and BAs size enlargement thereafter. In summary, our data demonstrate that both lipogenesis and proliferation of BAs contribute to postnatal iBAT growth in mice.

摘要

棕色脂肪组织(BAT)是哺乳动物主要的非颤抖性产热器官,在维持婴儿体温方面发挥着重要作用。虽然在啮齿动物中已经很好地研究了 BAT 在胚胎发生过程中的发育,但出生后 BAT 的生长方式仍不清楚。我们以鼠肩胛间 BAT(iBAT)为例,研究了调节产后 BAT 生长的细胞和分子机制。通过分析棕色脂肪细胞(BAs)的发育动态,我们发现 BAs 大小的增大部分解释了 iBAT 的生长。通过研究 BAs 的细胞周期活性,我们证实了新生小鼠中存在增殖的 BAs。出生后两周,大多数 BAs 退出细胞周期,BAT 的进一步扩大主要归因于脂生成介导的 BAs 体积增加。显微镜和荧光激活细胞分选分析表明,大多数 BAs 是单核和二倍体的。基于棕色脂肪细胞的发育动态,我们提出鼠 iBAT 在出生到断奶期间有两个不同的生长阶段:前两周 BAs 大小和数量的增加,以及此后 BAs 大小的增大。总之,我们的数据表明,BAs 的脂生成和增殖都有助于小鼠出生后 iBAT 的生长。

https://cdn.ncbi.nlm.nih.gov/pmc/blobs/66b8/7683731/20727fbfd8a6/41598_2020_77362_Fig1_HTML.jpg

文献AI研究员

20分钟写一篇综述,助力文献阅读效率提升50倍。

立即体验

用中文搜PubMed

大模型驱动的PubMed中文搜索引擎

马上搜索

文档翻译

学术文献翻译模型,支持多种主流文档格式。

立即体验