Suppr超能文献

热休克蛋白 70-90 共伴侣 Hop/Stip1 将稳态平衡从折叠转向降解。

The Hsp70-Hsp90 co-chaperone Hop/Stip1 shifts the proteostatic balance from folding towards degradation.

机构信息

Département de Biologie Cellulaire, Université de Genève, Sciences III, 1211, Genève 4, Switzerland.

Protein Analysis Facility, Center for Integrative Genomics, Université de Lausanne, 1015, Lausanne, Switzerland.

出版信息

Nat Commun. 2020 Nov 25;11(1):5975. doi: 10.1038/s41467-020-19783-w.

Abstract

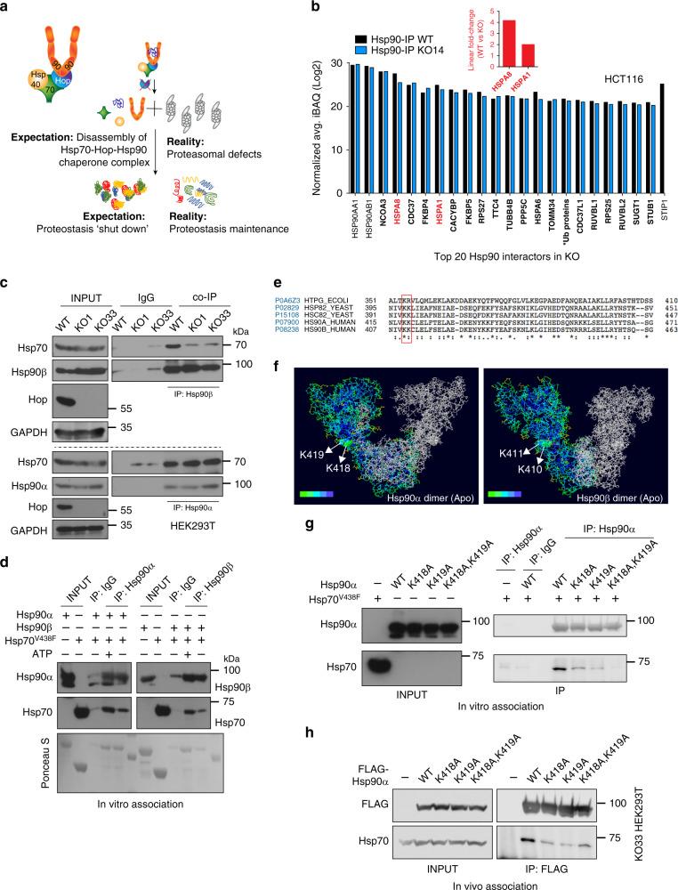
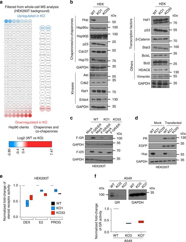
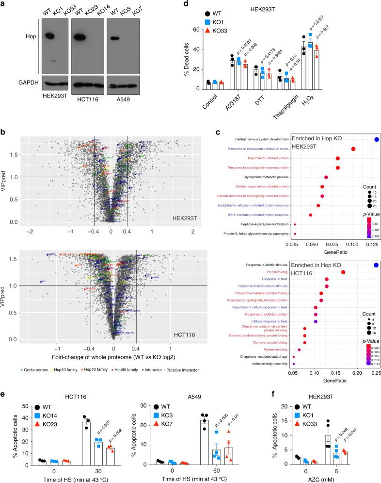
Hop/Stip1/Sti1 is thought to be essential as a co-chaperone to facilitate substrate transfer between the Hsp70 and Hsp90 molecular chaperones. Despite this proposed key function for protein folding and maturation, it is not essential in a number of eukaryotes and bacteria lack an ortholog. We set out to identify and to characterize its eukaryote-specific function. Human cell lines and the budding yeast with deletions of the Hop/Sti1 gene display reduced proteasome activity due to inefficient capping of the core particle with regulatory particles. Unexpectedly, knock-out cells are more proficient at preventing protein aggregation and at promoting protein refolding. Without the restraint by Hop, a more efficient folding activity of the prokaryote-like Hsp70-Hsp90 complex, which can also be demonstrated in vitro, compensates for the proteasomal defect and ensures the proteostatic equilibrium. Thus, cells may act on the level and/or activity of Hop to shift the proteostatic balance between folding and degradation.

摘要

Hop/Stip1/Sti1 被认为是一种重要的共伴侣,有助于促进 Hsp70 和 Hsp90 分子伴侣之间的底物转移。尽管这种蛋白折叠和成熟的关键功能已被提出,但在许多真核生物中它并不是必需的,而且一些细菌缺乏同源物。我们着手确定并表征其真核生物特有的功能。由于核心颗粒与调节颗粒的有效封端,缺失 Hop/Sti1 基因的人类细胞系和芽殖酵母的蛋白酶体活性降低。出乎意料的是,敲除细胞在防止蛋白质聚集和促进蛋白质重折叠方面更有效率。没有 Hop 的限制,原核样 Hsp70-Hsp90 复合物的折叠活性更高,这也可以在体外得到证明,弥补了蛋白酶体的缺陷,确保了蛋白质平衡。因此,细胞可能会通过调节 Hop 的水平和/或活性来改变折叠和降解之间的蛋白质稳态平衡。

https://cdn.ncbi.nlm.nih.gov/pmc/blobs/6aac/7688965/15f6a3e30ce3/41467_2020_19783_Fig1_HTML.jpg

文献AI研究员

20分钟写一篇综述,助力文献阅读效率提升50倍。

立即体验

用中文搜PubMed

大模型驱动的PubMed中文搜索引擎

马上搜索

文档翻译

学术文献翻译模型,支持多种主流文档格式。

立即体验