Suppr超能文献

PDCD2 作为一种进化上保守的伴侣蛋白,专门作用于 40S 核糖体蛋白 uS5(RPS2)。

PDCD2 functions as an evolutionarily conserved chaperone dedicated for the 40S ribosomal protein uS5 (RPS2).

机构信息

Department of Biochemistry & Functional Genomics, Université de Sherbrooke, Sherbrooke, QC J1E 4K8, Canada.

出版信息

Nucleic Acids Res. 2020 Dec 16;48(22):12900-12916. doi: 10.1093/nar/gkaa1108.

Abstract

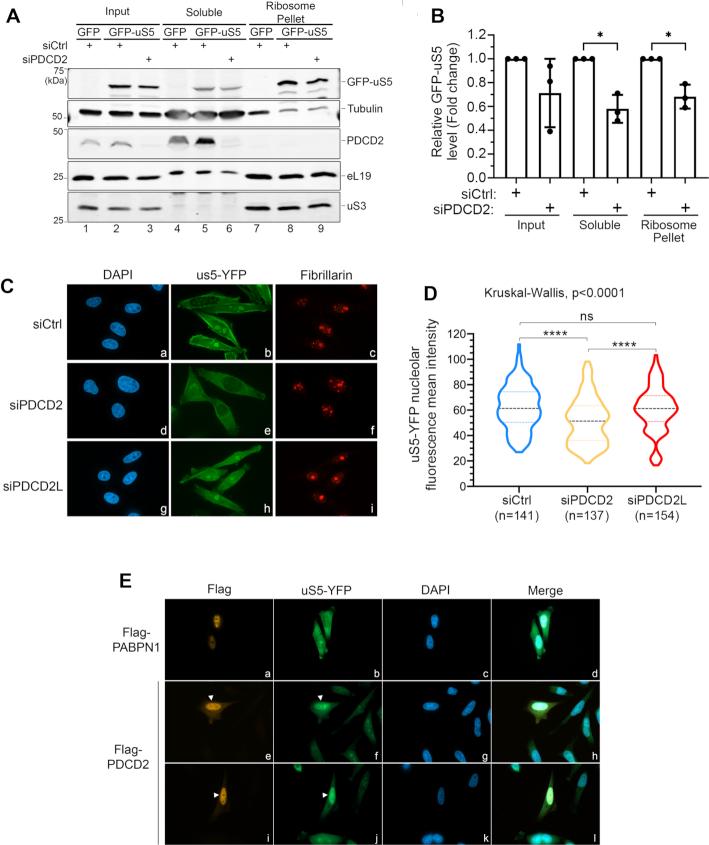
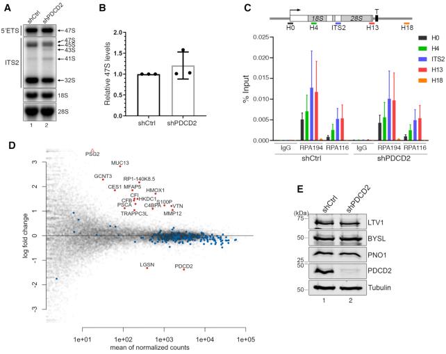
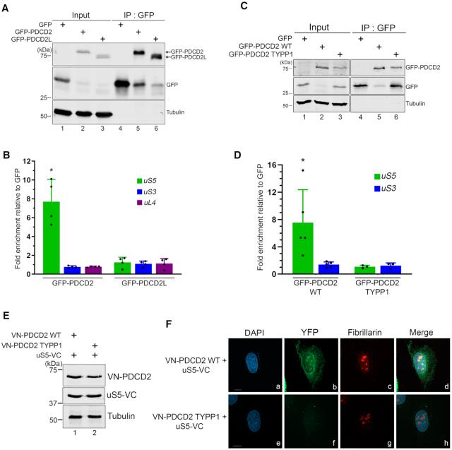
PDCD2 is an evolutionarily conserved protein with previously characterized homologs in Drosophila (zfrp8) and budding yeast (Tsr4). Although mammalian PDCD2 is essential for cell proliferation and embryonic development, the function of PDCD2 that underlies its fundamental cellular role has remained unclear. Here, we used quantitative proteomics approaches to define the protein-protein interaction network of human PDCD2. Our data revealed that PDCD2 specifically interacts with the 40S ribosomal protein uS5 (RPS2) and that the PDCD2-uS5 complex is assembled co-translationally. Loss of PDCD2 expression leads to defects in the synthesis of the small ribosomal subunit that phenocopy a uS5 deficiency. Notably, we show that PDCD2 is important for the accumulation of soluble uS5 protein as well as its incorporation into 40S ribosomal subunit. Our findings support that the essential molecular function of PDCD2 is to act as a dedicated ribosomal protein chaperone that recognizes uS5 co-translationally in the cytoplasm and accompanies uS5 to ribosome assembly sites in the nucleus. As most dedicated ribosomal protein chaperones have been identified in yeast, our study reveals that similar mechanisms exist in human cells to assist ribosomal proteins coordinate their folding, nuclear import and assembly in pre-ribosomal particles.

摘要

PDCD2 是一种进化上保守的蛋白质,在果蝇(zfrp8)和 budding 酵母(Tsr4)中有先前鉴定的同源物。尽管哺乳动物 PDCD2 对细胞增殖和胚胎发育至关重要,但仍不清楚 PDCD2 的功能是其基本细胞作用的基础。在这里,我们使用定量蛋白质组学方法来定义人类 PDCD2 的蛋白质-蛋白质相互作用网络。我们的数据表明,PDCD2 特异性地与 40S 核糖体蛋白 uS5(RPS2)相互作用,并且 PDCD2-uS5 复合物是共翻译组装的。PDCD2 表达的丧失导致小核糖体亚基合成的缺陷,其表型类似于 uS5 缺乏。值得注意的是,我们表明 PDCD2 对于可溶性 uS5 蛋白的积累及其掺入 40S 核糖体亚基都是重要的。我们的研究结果支持 PDCD2 的基本分子功能是作为一种专门的核糖体蛋白伴侣,在细胞质中识别共翻译的 uS5,并伴随 uS5 进入核核糖体组装位点。由于大多数专门的核糖体蛋白伴侣已在酵母中被鉴定,我们的研究表明,类似的机制在人类细胞中存在,以协助核糖体蛋白协调它们的折叠、核输入和在核糖体颗粒中的组装。

https://cdn.ncbi.nlm.nih.gov/pmc/blobs/1682/7736825/0482f7241ec1/gkaa1108fig1.jpg

文献AI研究员

20分钟写一篇综述,助力文献阅读效率提升50倍。

立即体验

用中文搜PubMed

大模型驱动的PubMed中文搜索引擎

马上搜索

文档翻译

学术文献翻译模型,支持多种主流文档格式。

立即体验