Suppr超能文献

对Vv180806中赖氨酸乙酰化的全基因组和蛋白质组分析揭示了其在毒力和抗生素抗性中的调控作用。

Genome- and Proteome-Wide Analysis of Lysine Acetylation in Vv180806 Reveals Its Regulatory Roles in Virulence and Antibiotic Resistance.

作者信息

Pang Rui, Li Ying, Liao Kang, Guo Penghao, Li Yanping, Yang Xiaojuan, Zhang Shuhong, Lei Tao, Wang Juan, Chen Moutong, Wu Shi, Xue Liang, Wu Qingping

机构信息

Guangdong Provincial Key Laboratory of Microbial Safety and Health, State Key Laboratory of Applied Microbiology Southern China, Guangdong Institute of Microbiology, Guangdong Academy of Sciences, Guangzhou, China.

Department of Laboratory Medicine, The First Affiliated Hospital of Sun Yat-sen University, Guangzhou, China.

出版信息

Front Microbiol. 2020 Nov 5;11:591287. doi: 10.3389/fmicb.2020.591287. eCollection 2020.

Abstract

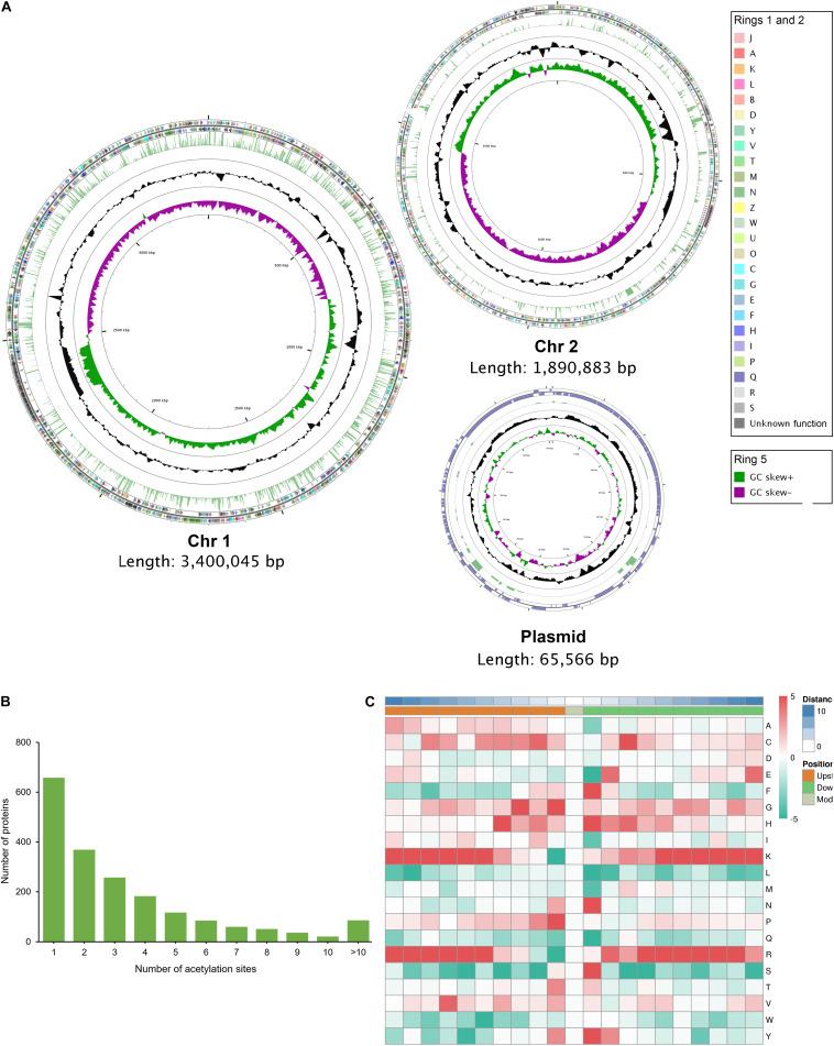
Infection with is notorious for its atypical clinical manifestations and irreversible disease progression. Lysine acetylation is a conserved post-translational modification (PTM) that plays a critical regulatory role in diverse cellular processes. However, little is known about the role of lysine acetylation on the pathogenesis of . Here, we report the complete genome sequence and a global profile for protein lysine acetylation of Vv180806, a highly cefoxitin resistant strain isolated from a mortality case. The assembled genome comprised two circular chromosomes and one circular plasmid; it contained 4,770 protein-coding genes and 153 RNA genes. Phylogenetic analysis revealed genetic homology of this strain with other strains from food sources. Of all the proteins in this strain, 1,924 (40.34%) were identified to be acetylated at 6,626 sites. The acetylated proteins were enriched in metabolic processes, binding functions, cytoplasm, and multiple central metabolic pathways. Moreover, the acetylation was found in most identified virulence factors of this strain, suggesting its potentially important role in bacterial virulence. Our work provides insights into the genomic and acetylomic features responsible for the virulence and antibiotic resistance of , which will facilitate future investigations on the pathogenesis of this bacterium.

摘要

感染因非典型临床表现和不可逆的疾病进展而臭名昭著。赖氨酸乙酰化是一种保守的翻译后修饰(PTM),在多种细胞过程中发挥关键调节作用。然而,关于赖氨酸乙酰化在发病机制中的作用知之甚少。在此,我们报告了从一例死亡病例中分离出的高度耐头孢西丁菌株Vv180806的全基因组序列和蛋白质赖氨酸乙酰化的全局概况。组装后的基因组由两条环状染色体和一个环状质粒组成;它包含4770个蛋白质编码基因和153个RNA基因。系统发育分析揭示了该菌株与其他食品源菌株的遗传同源性。在该菌株的所有蛋白质中,有1924个(40.34%)在6626个位点被鉴定为乙酰化。乙酰化蛋白质在代谢过程、结合功能、细胞质和多个中心代谢途径中富集。此外,在该菌株大多数已鉴定的毒力因子中发现了乙酰化,表明其在细菌毒力中可能具有重要作用。我们的工作为负责毒力和抗生素抗性的基因组和乙酰化组特征提供了见解,这将有助于未来对该细菌发病机制的研究。

https://cdn.ncbi.nlm.nih.gov/pmc/blobs/bc93/7674927/e35f3a0762a6/fmicb-11-591287-g001.jpg

文献AI研究员

20分钟写一篇综述,助力文献阅读效率提升50倍。

立即体验

用中文搜PubMed

大模型驱动的PubMed中文搜索引擎

马上搜索

文档翻译

学术文献翻译模型,支持多种主流文档格式。

立即体验