Suppr超能文献

CIGAR-seq,一种基于 CRISPR/Cas 的方法,用于无偏筛选新型 mRNA 修饰调节剂。

CIGAR-seq, a CRISPR/Cas-based method for unbiased screening of novel mRNA modification regulators.

机构信息

Department of Biology, Southern University of Science and Technology, Shenzhen, Guangdong, China.

Academy for Advanced Interdisciplinary Studies, Southern University of Science and Technology, Shenzhen, Guangdong, China.

出版信息

Mol Syst Biol. 2020 Nov;16(11):e10025. doi: 10.15252/msb.202010025.

Abstract

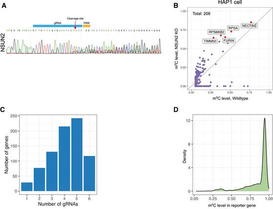
Cellular RNA is decorated with over 170 types of chemical modifications. Many modifications in mRNA, including m A and m C, have been associated with critical cellular functions under physiological and/or pathological conditions. To understand the biological functions of these modifications, it is vital to identify the regulators that modulate the modification rate. However, a high-throughput method for unbiased screening of these regulators is so far lacking. Here, we report such a method combining pooled CRISPR screen and reporters with RNA modification readout, termed CRISPR integrated gRNA and reporter sequencing (CIGAR-seq). Using CIGAR-seq, we discovered NSUN6 as a novel mRNA m C methyltransferase. Subsequent mRNA bisulfite sequencing in HAP1 cells without or with NSUN6 and/or NSUN2 knockout showed that NSUN6 and NSUN2 worked on non-overlapping subsets of mRNA m C sites and together contributed to almost all the m C modification in mRNA. Finally, using m A as an example, we demonstrated that CIGAR-seq can be easily adapted for identifying regulators of other mRNA modification.

摘要

细胞 RNA 被超过 170 种化学修饰所修饰。在生理和/或病理条件下,mRNA 中的许多修饰,包括 mA 和 mC,与关键的细胞功能有关。为了了解这些修饰的生物学功能,鉴定调节修饰速率的调节剂至关重要。然而,目前还缺乏一种用于这些调节剂无偏筛选的高通量方法。在这里,我们报告了一种结合了 pooled CRISPR 筛选和带有 RNA 修饰读出的报告基因的方法,称为 CRISPR 整合 gRNA 和报告基因测序(CIGAR-seq)。使用 CIGAR-seq,我们发现 NSUN6 是一种新型的 mRNA mC 甲基转移酶。在没有或有 NSUN6 和/或 NSUN2 缺失的 HAP1 细胞中进行随后的 mRNA 亚硫酸氢盐测序表明,NSUN6 和 NSUN2 作用于非重叠的 mRNA mC 位点子集上,并且共同促成了 mRNA 中几乎所有的 mC 修饰。最后,我们以 mA 为例,证明了 CIGAR-seq 可以很容易地适应于鉴定其他 mRNA 修饰的调节剂。

https://cdn.ncbi.nlm.nih.gov/pmc/blobs/df9f/7701898/b76f79362cc3/MSB-16-e10025-g002.jpg

文献AI研究员

20分钟写一篇综述,助力文献阅读效率提升50倍。

立即体验

用中文搜PubMed

大模型驱动的PubMed中文搜索引擎

马上搜索

文档翻译

学术文献翻译模型,支持多种主流文档格式。

立即体验