Suppr超能文献

高通量分析未分化多形性肉瘤可识别出两个主要亚组,它们具有不同的免疫特征、临床结局和对靶向治疗的敏感性。

High throughput profiling of undifferentiated pleomorphic sarcomas identifies two main subgroups with distinct immune profile, clinical outcome and sensitivity to targeted therapies.

机构信息

Medical Oncology Department, Institut Bergonié, Bordeaux, France; University of Bordeaux, Bordeaux, France.

Bioinformatics Department, Institut Bergonié, Bordeaux, France; INSERM U1218, Bordeaux, France.

出版信息

EBioMedicine. 2020 Dec;62:103131. doi: 10.1016/j.ebiom.2020.103131. Epub 2020 Nov 28.

Abstract

BACKGROUND

Undifferentiated pleomorphic sarcoma (UPS) is the most frequent, aggressive and less-characterized sarcoma subtype. This study aims to assess UPS molecular characteristics and identify specific therapeutic targets.

METHODS

High-throughput technologies encompassing immunohistochemistry, RNA-sequencing, whole exome-sequencing, mass spectrometry, as well as radiomics were used to characterize three independent cohorts of 110, 25 and 41 UPS selected after histological review performed by an expert pathologist. Correlations were made with clinical outcome. Cell lines and xenografts were derived from human samples for functional experiments.

FINDINGS

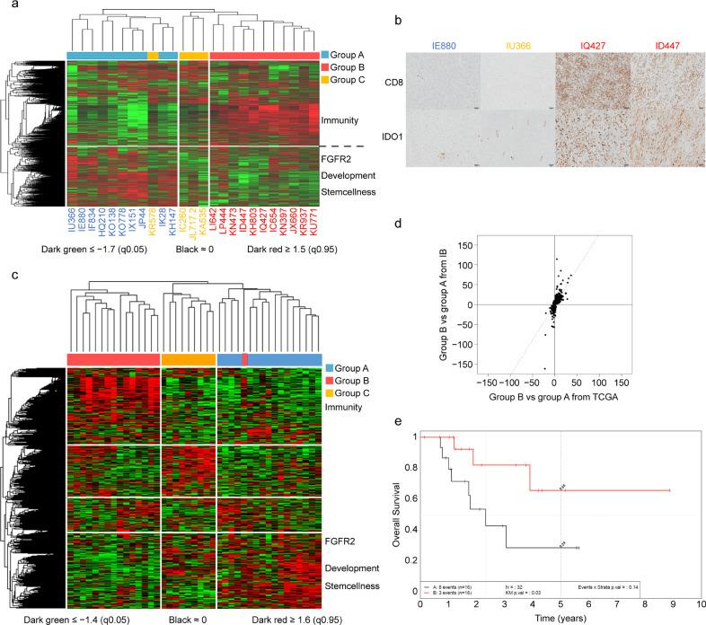
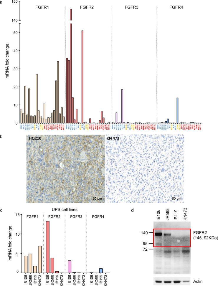
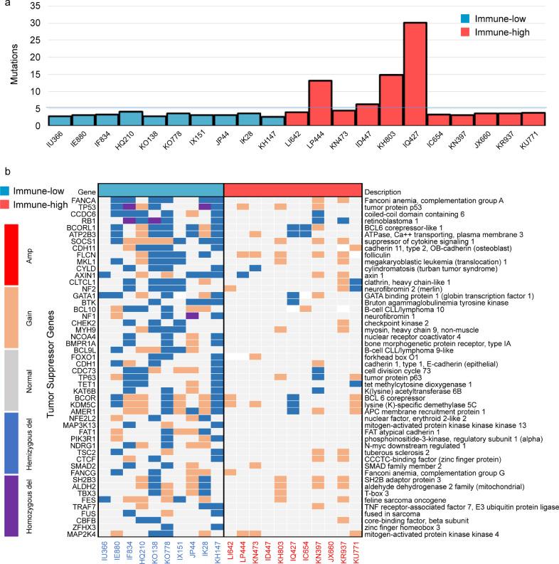
CD8 positive cell density was independently associated with metastatic behavior and prognosis. RNA-sequencing identified two main groups: the group A, enriched in genes involved in development and stemness, including FGFR2, and the group B, strongly enriched in genes involved in immunity. Immune infiltrate patterns on tumor samples were highly predictive of gene expression classification, leading to call the group B 'immune-high' and the group A 'immune-low'. This molecular classification and its prognostic impact were confirmed on an independent cohort of UPS from TCGA. Copy numbers alterations were significantly more frequent in immune-low UPS. Proteomic analysis identified two main proteomic groups that highly correlated with the two main transcriptomic groups. A set of nine radiomic features from conventional MRI sequences provided the basis for a radiomics signature that could select immune-high UPS on their pre-therapeutic imaging. Finally, in vitro and in vivo anti-tumor activity of FGFR inhibitor JNJ-42756493 was selectively shown in cell lines and patient-derived xenograft models derived from immune-low UPS.

INTERPRETATION

Two main disease entities of UPS, with distinct immune phenotypes, prognosis, molecular features and MRI textures, as well as differential sensitivity to specific anticancer agents were identified. Immune-high UPS may be the best candidates for immune checkpoint inhibitors, whereas this study provides rational for assessing FGFR inhibition in immune-low UPS.

FUNDING

This work was partly founded by a grant from La Ligue.

摘要

背景

未分化多形性肉瘤(UPS)是最常见、侵袭性最强且特征最少的肉瘤亚型。本研究旨在评估 UPS 的分子特征并确定特定的治疗靶点。

方法

采用高通量技术,包括免疫组织化学、RNA 测序、全外显子测序、质谱以及放射组学,对三位经验丰富的病理学家进行组织学审查后选择的三个独立 UPS 队列(110、25 和 41 例)进行了特征分析。并与临床结果进行了相关性分析。细胞系和异种移植物源自人类样本,用于功能实验。

发现

CD8 阳性细胞密度与转移行为和预后独立相关。RNA 测序鉴定了两个主要的群组:A 组富含与发育和干细胞相关的基因,包括 FGFR2,B 组富含与免疫相关的基因。肿瘤样本中的免疫浸润模式高度预测基因表达分类,因此将 B 组称为“免疫高”,A 组称为“免疫低”。这种分子分类及其预后影响在 TCGA 的 UPS 独立队列中得到了证实。免疫低 UPS 中染色体数量的改变更为频繁。蛋白质组分析鉴定了两个主要的蛋白质组群,它们与两个主要的转录组群高度相关。常规 MRI 序列的 9 个放射组学特征集为放射组学特征提供了基础,该特征可在其治疗前成像中选择免疫高 UPS。最后,在体外和体内,FGFR 抑制剂 JNJ-42756493 在源自免疫低 UPS 的细胞系和患者衍生的异种移植模型中表现出了选择性的抗肿瘤活性。

结论

UPS 存在两种主要的疾病实体,具有不同的免疫表型、预后、分子特征和 MRI 纹理,以及对特定抗癌药物的不同敏感性。免疫高 UPS 可能是免疫检查点抑制剂的最佳候选者,而本研究为评估免疫低 UPS 中的 FGFR 抑制提供了依据。

资助

这项工作部分由法国抗癌联盟资助。

https://cdn.ncbi.nlm.nih.gov/pmc/blobs/6e4c/7708794/7a33a0c4f122/gr1.jpg

文献AI研究员

20分钟写一篇综述,助力文献阅读效率提升50倍。

立即体验

用中文搜PubMed

大模型驱动的PubMed中文搜索引擎

马上搜索

文档翻译

学术文献翻译模型,支持多种主流文档格式。

立即体验