Suppr超能文献

单细胞 RNA 测序揭示与阿尔茨海默病相关的人类小胶质细胞亚群。

Single cell RNA sequencing of human microglia uncovers a subset associated with Alzheimer's disease.

机构信息

Center for Translational and Computational Neuroimmunology, Columbia University Medical Center, New York, NY, USA.

Taub Institute for Research on Alzheimer's Disease and Aging Brain, Columbia University Medical Center, New York, NY, USA.

出版信息

Nat Commun. 2020 Nov 30;11(1):6129. doi: 10.1038/s41467-020-19737-2.

Abstract

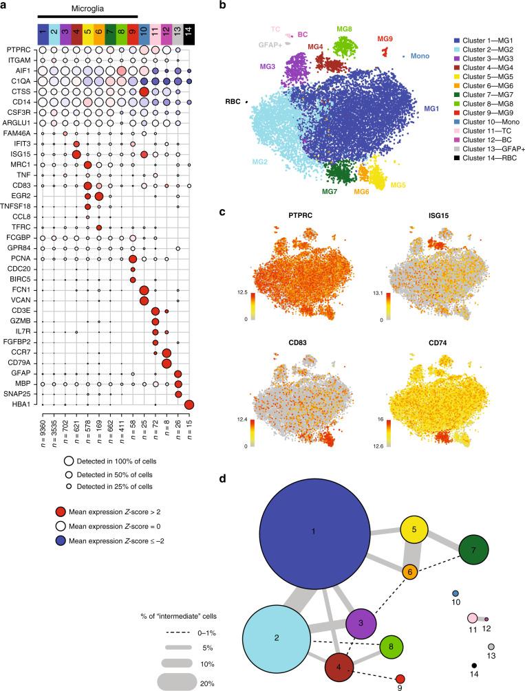
The extent of microglial heterogeneity in humans remains a central yet poorly explored question in light of the development of therapies targeting this cell type. Here, we investigate the population structure of live microglia purified from human cerebral cortex samples obtained at autopsy and during neurosurgical procedures. Using single cell RNA sequencing, we find that some subsets are enriched for disease-related genes and RNA signatures. We confirm the presence of four of these microglial subpopulations histologically and illustrate the utility of our data by characterizing further microglial cluster 7, enriched for genes depleted in the cortex of individuals with Alzheimer's disease (AD). Histologically, these cluster 7 microglia are reduced in frequency in AD tissue, and we validate this observation in an independent set of single nucleus data. Thus, our live human microglia identify a range of subtypes, and we prioritize one of these as being altered in AD.

摘要

鉴于针对这种细胞类型的治疗方法的发展,人类小胶质细胞异质性的程度仍然是一个核心但尚未得到充分探索的问题。在这里,我们研究了从尸检和神经外科手术中获得的人类大脑皮质样本中纯化的活小胶质细胞的种群结构。使用单细胞 RNA 测序,我们发现一些亚群富含与疾病相关的基因和 RNA 特征。我们通过组织学证实了其中四个小胶质细胞亚群的存在,并通过进一步表征富含阿尔茨海默病(AD)个体皮质中耗尽的基因的小胶质细胞簇 7 来说明我们数据的实用性。组织学上,这些簇 7 小胶质细胞在 AD 组织中的频率降低,我们在一组独立的单核数据中验证了这一观察结果。因此,我们的活体人类小胶质细胞确定了一系列亚型,我们将其中一种作为 AD 改变的优先考虑。

https://cdn.ncbi.nlm.nih.gov/pmc/blobs/4e01/7704703/c5973d2b3734/41467_2020_19737_Fig1_HTML.jpg

文献AI研究员

20分钟写一篇综述,助力文献阅读效率提升50倍。

立即体验

用中文搜PubMed

大模型驱动的PubMed中文搜索引擎

马上搜索

文档翻译

学术文献翻译模型,支持多种主流文档格式。

立即体验