Suppr超能文献

NOD1/RIP2 信号增强小胶质细胞驱动的炎症反应,并与炎症细胞因子发生串扰,加剧小鼠脑出血后的脑损伤。

NOD1/RIP2 signalling enhances the microglia-driven inflammatory response and undergoes crosstalk with inflammatory cytokines to exacerbate brain damage following intracerebral haemorrhage in mice.

机构信息

Department of Neurology, Xuzhou first People's Hospital, The Affiliated Xuzhou Municipal Hospital of Xuzhou Medical University, Xuzhou Medical University, No. 269 University Road, Tongshan District, Xuzhou, Jiangsu, China.

Institute of Nervous System Diseases and Department of Neurology, The Affiliated Hospital of Xuzhou Medical University, Xuzhou Medical University, No. 99 West Huaihai Road, Xuzhou, 221006, Jiangsu Province, China.

出版信息

J Neuroinflammation. 2020 Dec 1;17(1):364. doi: 10.1186/s12974-020-02015-9.

Abstract

BACKGROUND

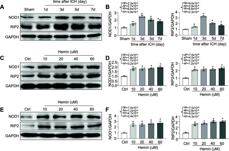
Secondary brain damage caused by the innate immune response and subsequent proinflammatory factor production is a major factor contributing to the high mortality of intracerebral haemorrhage (ICH). Nucleotide-binding oligomerization domain 1 (NOD1)/receptor-interacting protein 2 (RIP2) signalling has been reported to participate in the innate immune response and inflammatory response. Therefore, we investigated the role of NOD1/RIP2 signalling in mice with collagenase-induced ICH and in cultured primary microglia challenged with hemin.

METHODS

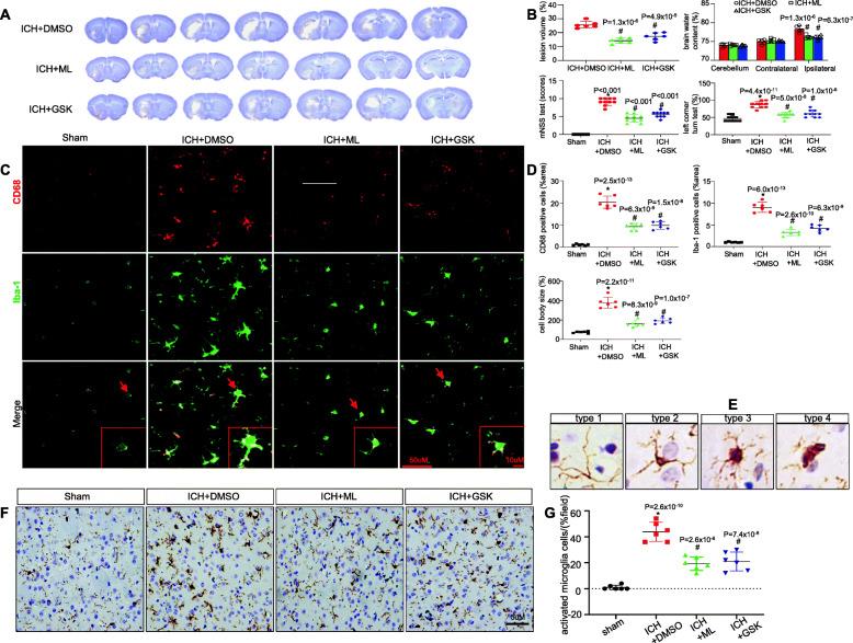
Adult male C57BL/6 mice were subjected to collagenase for induction of ICH model in vivo. Cultured primary microglia and BV2 microglial cells (microglial cell line) challenged with hemin aimed to simulate the ICH model in vitro. We first defined the expression of NOD1 and RIP2 in vivo and in vitro using an ICH model by western blotting. The effect of NOD1/RIP2 signalling on ICH-induced brain injury volume, neurological deficits, brain oedema, and microglial activation were assessed following intraventricular injection of either ML130 (a NOD1 inhibitor) or GSK583 (a RIP2 inhibitor). In addition, levels of JNK/P38 MAPK, IκBα, and inflammatory factors, including tumour necrosis factor-α (TNF-α), interleukin (IL)-1β, and inducible nitric oxide synthase (iNOS) expression, were analysed in ICH-challenged brain and hemin-exposed cultured primary microglia by western blotting. Finally, we investigated whether the inflammatory factors could undergo crosstalk with NOD1 and RIP2.

RESULTS

The levels of NOD1 and its adaptor RIP2 were significantly elevated in the brains of mice in response to ICH and in cultured primary microglia, BV2 cells challenged with hemin. Administration of either a NOD1 or RIP2 inhibitor in mice with ICH prevented microglial activation and neuroinflammation, followed by alleviation of ICH-induced brain damage. Interestingly, the inflammatory factors interleukin (IL)-1β and tumour necrosis factor-α (TNF-α), which were enhanced by NOD1/RIP2 signalling, were found to contribute to the NOD1 and RIP2 upregulation in our study.

CONCLUSION

NOD1/RIP2 signalling played an important role in the regulation of the inflammatory response during ICH. In addition, a vicious feedback cycle was observed between NOD1/RIP2 and IL-1β/TNF-α, which could to some extent result in sustained brain damage during ICH. Hence, our study highlights NOD1/RIP2 signalling as a potential therapeutic target to protect the brain against secondary brain damage during ICH.

摘要

背景

固有免疫反应和随后的促炎因子产生引起的继发性脑损伤是导致脑出血(ICH)高死亡率的主要因素。核苷酸结合寡聚化结构域 1(NOD1)/受体相互作用蛋白 2(RIP2)信号已被报道参与固有免疫反应和炎症反应。因此,我们研究了 NOD1/RIP2 信号在胶原酶诱导的 ICH 小鼠和用血红素孵育的原代小胶质细胞中的作用。

方法

成年雄性 C57BL/6 小鼠接受胶原酶诱导体内 ICH 模型。用血红素孵育原代小胶质细胞和 BV2 小胶质细胞(小胶质细胞系)模拟体外 ICH 模型。我们首先通过 Western blot 确定体内和体外 ICH 模型中 NOD1 和 RIP2 的表达。通过脑室注射 ML130(NOD1 抑制剂)或 GSK583(RIP2 抑制剂)评估 NOD1/RIP2 信号对 ICH 诱导的脑损伤体积、神经功能缺损、脑水肿和小胶质细胞激活的影响。此外,通过 Western blot 分析 ICH 后大脑和血红素暴露的培养原代小胶质细胞中 JNK/P38 MAPK、IκBα 和炎症因子(包括肿瘤坏死因子-α(TNF-α)、白细胞介素(IL)-1β和诱导型一氧化氮合酶(iNOS)表达)的水平。最后,我们研究了炎症因子是否与 NOD1 和 RIP2 发生交叉对话。

结果

ICH 后,NOD1 及其衔接蛋白 RIP2 在小鼠大脑和血红素孵育的原代小胶质细胞、BV2 细胞中的水平明显升高。ICH 小鼠给予 NOD1 或 RIP2 抑制剂可抑制小胶质细胞活化和神经炎症,从而减轻 ICH 诱导的脑损伤。有趣的是,在我们的研究中,我们发现由 NOD1/RIP2 信号增强的炎症因子白细胞介素(IL)-1β 和肿瘤坏死因子-α(TNF-α)有助于 NOD1 和 RIP2 的上调。

结论

NOD1/RIP2 信号在 ICH 期间的炎症反应调节中发挥重要作用。此外,我们观察到 NOD1/RIP2 和 IL-1β/TNF-α 之间存在一种恶性循环,这在一定程度上导致 ICH 期间持续的脑损伤。因此,我们的研究强调了 NOD1/RIP2 信号作为保护大脑免受 ICH 继发性脑损伤的潜在治疗靶点。

https://cdn.ncbi.nlm.nih.gov/pmc/blobs/a867/7708246/7f341f36c936/12974_2020_2015_Fig1_HTML.jpg

文献AI研究员

20分钟写一篇综述,助力文献阅读效率提升50倍。

立即体验

用中文搜PubMed

大模型驱动的PubMed中文搜索引擎

马上搜索

文档翻译

学术文献翻译模型,支持多种主流文档格式。

立即体验