Suppr超能文献

簇集蛋白通过抑制纤维形成改善体内 tau 病理学。

Clusterin ameliorates tau pathology in vivo by inhibiting fibril formation.

机构信息

Department of Neuroscience, Mayo Clinic, Collaborative Research Building CR03-010 13400 E. Shea Blvd, Scottsdale, AZ, 85259, USA.

Neuroscience Graduate Program, Mayo Clinic Graduate School of Biomedical Sciences, Scottsdale, AZ, 85259, USA.

出版信息

Acta Neuropathol Commun. 2020 Dec 1;8(1):210. doi: 10.1186/s40478-020-01079-1.

Abstract

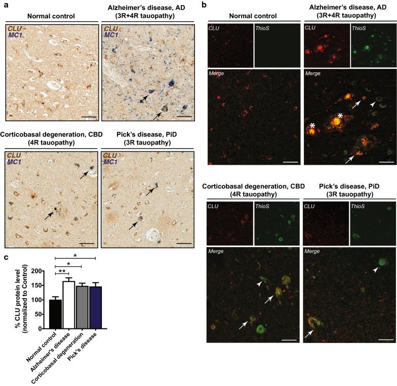
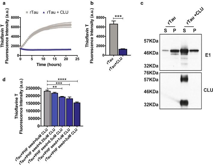
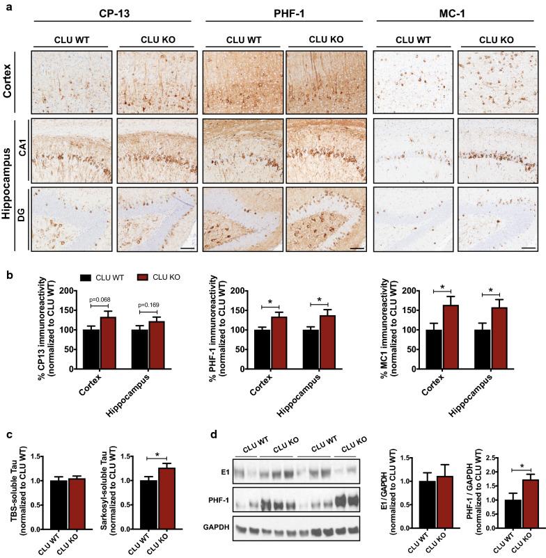
The molecular chaperone Clusterin (CLU) impacts the amyloid pathway in Alzheimer's disease (AD) but its role in tau pathology is unknown. We observed CLU co-localization with tau aggregates in AD and primary tauopathies and CLU levels were upregulated in response to tau accumulation. To further elucidate the effect of CLU on tau pathology, we utilized a gene delivery approach in CLU knock-out (CLU KO) mice to drive expression of tau bearing the P301L mutation. We found that loss of CLU was associated with exacerbated tau pathology and anxiety-like behaviors in our mouse model of tauopathy. Additionally, we found that CLU dramatically inhibited tau fibrilization using an in vitro assay. Together, these results demonstrate that CLU plays a major role in both amyloid and tau pathologies in AD.

摘要

分子伴侣 Clusterin(CLU)影响阿尔茨海默病(AD)中的淀粉样蛋白途径,但它在 tau 病理学中的作用尚不清楚。我们观察到 CLU 与 AD 和原发性 tau 病中的 tau 聚集物共定位,并且 CLU 水平在 tau 积累时上调。为了进一步阐明 CLU 对 tau 病理学的影响,我们利用 CLU 敲除(CLU KO)小鼠中的基因传递方法来驱动携带 P301L 突变的 tau 的表达。我们发现,CLU 的缺失与我们的 tau 病小鼠模型中的 tau 病理学和焦虑样行为的加剧有关。此外,我们发现 CLU 在体外测定中显着抑制 tau 纤维化。总之,这些结果表明 CLU 在 AD 中的淀粉样蛋白和 tau 病理学中都发挥着重要作用。

https://cdn.ncbi.nlm.nih.gov/pmc/blobs/f85d/7708249/9604707e9781/40478_2020_1079_Fig1_HTML.jpg

文献AI研究员

20分钟写一篇综述,助力文献阅读效率提升50倍。

立即体验

用中文搜PubMed

大模型驱动的PubMed中文搜索引擎

马上搜索

文档翻译

学术文献翻译模型,支持多种主流文档格式。

立即体验