Suppr超能文献

在小鼠的棕色化过程中,白色脂肪重塑涉及 YBX1 以驱动产热细胞的定型。

White adipose remodeling during browning in mice involves YBX1 to drive thermogenic commitment.

机构信息

Novo Nordisk Foundation Center for Basic Metabolic Research, Faculty of Health and Medical Sciences, University of Copenhagen, Copenhagen, Denmark.

Department of Biochemistry, Albert Einstein College of Medicine, Bronx, NY, 10461, Denmark.

出版信息

Mol Metab. 2021 Feb;44:101137. doi: 10.1016/j.molmet.2020.101137. Epub 2020 Dec 5.

Abstract

OBJECTIVE

Increasing adaptive thermogenesis by stimulating browning in white adipose tissue is a promising method of improving metabolic health. However, the molecular mechanisms underlying this transition remain elusive. Our study examined the molecular determinants driving the differentiation of precursor cells into thermogenic adipocytes.

METHODS

In this study, we conducted temporal high-resolution proteomic analysis of subcutaneous white adipose tissue (scWAT) after cold exposure in mice. This was followed by loss- and gain-of-function experiments using siRNA-mediated knockdown and CRISPRa-mediated induction of gene expression, respectively, to evaluate the function of the transcriptional regulator Y box-binding protein 1 (YBX1) during adipogenesis of brown pre-adipocytes and mesenchymal stem cells. Transcriptomic analysis of mesenchymal stem cells following induction of endogenous Ybx1 expression was conducted to elucidate transcriptomic events controlled by YBX1 during adipogenesis.

RESULTS

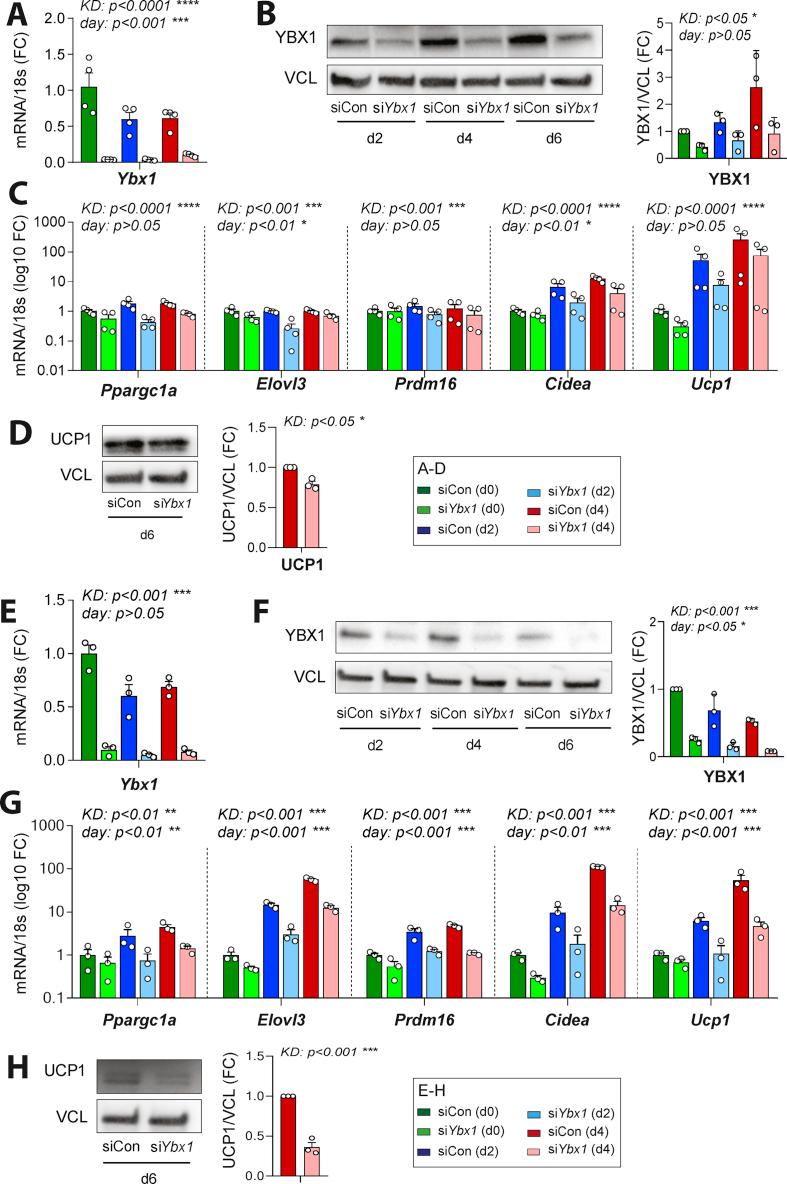
Our proteomics analysis uncovered 509 proteins differentially regulated by cold in a time-dependent manner. Overall, 44 transcriptional regulators were acutely upregulated following cold exposure, among which included the cold-shock domain containing protein YBX1, peaking after 24 h. Cold-induced upregulation of YBX1 also occurred in brown adipose tissue, but not in visceral white adipose tissue, suggesting a role of YBX1 in thermogenesis. This role was confirmed by Ybx1 knockdown in brown and brite preadipocytes, which significantly impaired their thermogenic potential. Conversely, inducing Ybx1 expression in mesenchymal stem cells during adipogenesis promoted browning concurrent with an increased expression of thermogenic markers and enhanced mitochondrial respiration. At a molecular level, our transcriptomic analysis showed that YBX1 regulates a subset of genes, including the histone H3K9 demethylase Jmjd1c, to promote thermogenic adipocyte differentiation.

CONCLUSION

Our study mapped the dynamic proteomic changes of murine scWAT during browning and identified YBX1 as a novel factor coordinating the genomic mechanisms by which preadipocytes commit to brite/beige lineage.

摘要

目的

通过刺激白色脂肪组织中的棕色化来增加适应性产热,是改善代谢健康的一种很有前途的方法。然而,这种转变的分子机制仍难以捉摸。我们的研究检查了驱动前体细胞分化为产热脂肪细胞的分子决定因素。

方法

在这项研究中,我们对小鼠暴露于寒冷后皮下白色脂肪组织(scWAT)进行了时间分辨的高分辨率蛋白质组学分析。随后,我们分别使用 siRNA 介导的敲低和 CRISPRa 介导的基因表达诱导进行了失活和获得功能实验,以评估转录调节因子 Y 盒结合蛋白 1(YBX1)在棕色前脂肪细胞和间充质干细胞脂肪生成过程中的功能。对诱导内源性 Ybx1 表达后的间充质干细胞进行转录组分析,以阐明 YBX1 在脂肪生成过程中控制的转录组事件。

结果

我们的蛋白质组学分析揭示了 509 种随时间变化的冷依赖性差异调节蛋白。总的来说,有 44 个转录因子在冷暴露后被急性上调,其中包括冷休克结构域蛋白 YBX1,在 24 小时后达到峰值。棕色脂肪组织中也发生了冷诱导的 YBX1 上调,但在内脏白色脂肪组织中没有,这表明 YBX1 在产热中起作用。这一作用在棕色和米色前脂肪细胞中敲低 Ybx1 得到了证实,这显著损害了它们的产热潜力。相反,在脂肪生成过程中诱导间充质干细胞中 Ybx1 的表达,促进了棕色化,同时伴随着产热标志物的表达增加和线粒体呼吸增强。在分子水平上,我们的转录组分析表明,YBX1 调节了一组基因,包括组蛋白 H3K9 去甲基酶 Jmjd1c,以促进产热脂肪细胞分化。

结论

我们的研究描绘了鼠 scWAT 在棕色化过程中的动态蛋白质组学变化,并将 YBX1 鉴定为一种新的因子,协调前体细胞向米色/棕色谱系的基因机制。

https://cdn.ncbi.nlm.nih.gov/pmc/blobs/499b/7779825/d50fde96af5b/fx1.jpg

文献AI研究员

20分钟写一篇综述,助力文献阅读效率提升50倍。

立即体验

用中文搜PubMed

大模型驱动的PubMed中文搜索引擎

马上搜索

文档翻译

学术文献翻译模型,支持多种主流文档格式。

立即体验