Suppr超能文献

G-四链体形成核酸与剪接因子 3B 亚基 2 相互作用并抑制固有免疫基因表达。

G-quadruplex-forming nucleic acids interact with splicing factor 3B subunit 2 and suppress innate immune gene expression.

机构信息

Division of Molecular Biotherapy, Cancer Chemotherapy Center, Japanese Foundation for Cancer Research, Tokyo, Japan.

Department of Pathology, Graduate School of Medicine, Yokohama City University, Yokohama, Japan.

出版信息

Genes Cells. 2021 Feb;26(2):65-82. doi: 10.1111/gtc.12824. Epub 2021 Jan 5.

Abstract

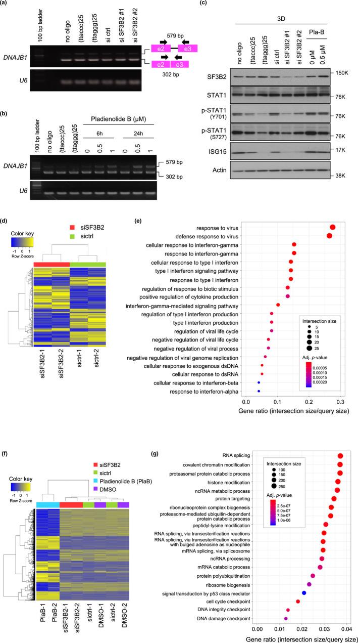
G-quadruplex (G4), a non-canonical higher-order structure formed by guanine-rich nucleic acid sequences, affects various genetic events in cis, including replication, transcription and translation. Whereas up-regulation of innate immune/interferon-stimulated genes (ISGs) is implicated in cancer progression, G4-forming oligonucleotides that mimic telomeric repeat-containing RNA suppress ISG induction in three-dimensional (3D) culture of cancer cells. However, it is unclear how G4 suppresses ISG expression in trans. In this study, we found that G4 binding to splicing factor 3B subunit 2 (SF3B2) down-regulated STAT1 phosphorylation and ISG expression in 3D-cultured cancer cells. Liquid chromatography-tandem mass spectrometry analysis identified SF3B2 as a G4-binding protein. Either G4-forming oligonucleotides or SF3B2 knockdown suppressed ISG induction, whereas Phen-DC3, a G4-stabilizing compound, reversed the inhibitory effect of G4-forming oligonucleotides on ISG induction. Phen-DC3 inhibited SF3B2 binding to G4 in vitro. SF3B2-mediated ISG induction appeared to occur independently of RNA splicing because SF3B2 knockdown did not affect pre-mRNA splicing under the experimental conditions, and pharmacological inhibition of splicing by pladienolide B did not repress ISG induction. These observations suggest that G4 disrupts the ability of SF3B2 to induce ISGs in cancer. We propose a new mode for gene regulation, which employs G4 as an inhibitory trans-element.

摘要

四链体(G4),一种由富含鸟嘌呤的核酸序列形成的非经典高级结构,影响顺式的各种遗传事件,包括复制、转录和翻译。虽然先天免疫/干扰素刺激基因(ISGs)的上调与癌症进展有关,但模拟端粒重复 RNA 的 G4 形成寡核苷酸会抑制癌症细胞 3D 培养中的 ISG 诱导。然而,G4 如何在转录中抑制 ISG 表达尚不清楚。在这项研究中,我们发现 G4 与剪接因子 3B 亚基 2(SF3B2)结合,下调 3D 培养的癌细胞中 STAT1 磷酸化和 ISG 表达。液质联用分析鉴定 SF3B2 为 G4 结合蛋白。无论是 G4 形成寡核苷酸还是 SF3B2 敲低均抑制 ISG 诱导,而 G4 稳定化合物 Phen-DC3 则逆转 G4 形成寡核苷酸对 ISG 诱导的抑制作用。Phen-DC3 抑制 SF3B2 在体外与 G4 的结合。SF3B2 介导的 ISG 诱导似乎独立于 RNA 剪接发生,因为在实验条件下 SF3B2 敲低不影响前体 mRNA 剪接,并且 Pladienolide B 对剪接的药理学抑制也不会抑制 ISG 诱导。这些观察结果表明,G4 破坏了 SF3B2 在癌症中诱导 ISGs 的能力。我们提出了一种新的基因调控模式,该模式将 G4 用作抑制性的转座元件。

https://cdn.ncbi.nlm.nih.gov/pmc/blobs/383a/7898707/d37b2f0f7f97/GTC-26-65-g001.jpg

文献AI研究员

20分钟写一篇综述,助力文献阅读效率提升50倍。

立即体验

用中文搜PubMed

大模型驱动的PubMed中文搜索引擎

马上搜索

文档翻译

学术文献翻译模型,支持多种主流文档格式。

立即体验