Suppr超能文献

组合性 Atoh1 和 Gfi1 诱导增强成年耳蜗毛细胞再生。

Combinatorial Atoh1 and Gfi1 induction enhances hair cell regeneration in the adult cochlea.

机构信息

Kresge Hearing Research Institute, Department of Otolaryngology-Head and Neck Surgery, The University of Michigan, Ann Arbor, MI, USA.

Department of Otolaryngology - Head and Neck Surgery, Chonnam National University Hospital, Gwangju, South Korea.

出版信息

Sci Rep. 2020 Dec 8;10(1):21397. doi: 10.1038/s41598-020-78167-8.

Abstract

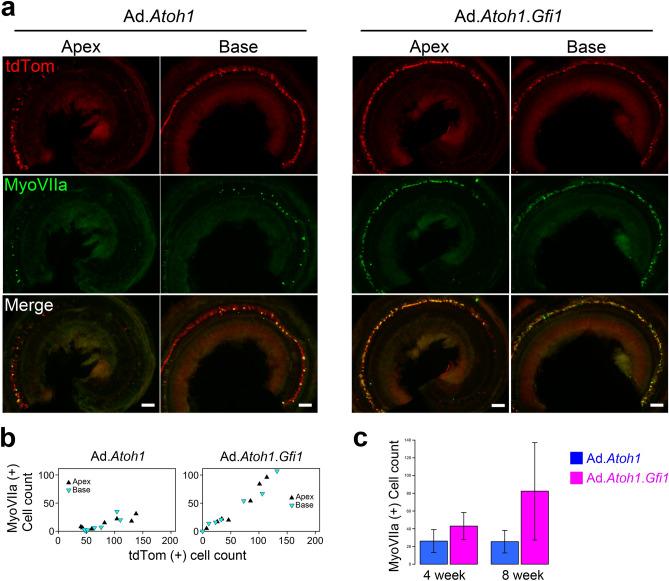
Mature mammalian cochlear hair cells (HCs) do not spontaneously regenerate once lost, leading to life-long hearing deficits. Attempts to induce HC regeneration in adult mammals have used over-expression of the HC-specific transcription factor Atoh1, but to date this approach has yielded low and variable efficiency of HC production. Gfi1 is a transcription factor important for HC development and survival. We evaluated the combinatorial effects of Atoh1 and Gfi1 over-expression on HC regeneration using gene transfer methods in neonatal cochlear explants, and in vivo in adult mice. Adenoviral over-expression of Atoh1 and Gfi1 in cultured neonatal cochlear explants resulted in numerous ectopic HC-like cells (HCLCs), with significantly more cells in Atoh1 + Gfi1 cultures than Atoh1 alone. In vitro, ectopic HCLCs emerged in regions medial to inner HCs as well as in the stria vascularis. In vivo experiments were performed in mature Pou4f3 mice in which HCs were completely and specifically ablated by administration of diphtheria toxin. Adenoviral expression of Atoh1 or Atoh1 + Gfi1 in cochlear supporting cells induced appearance of HCLCs, with Atoh1 + Gfi1 expression leading to 6.2-fold increase of new HCLCs after 4 weeks compared to Atoh1 alone. New HCLCs were detected throughout the cochlea, exhibited immature stereocilia and survived for at least 8 weeks. Combinatorial Atoh1 and Gfi1 induction is thus a promising strategy to promote HC regeneration in the mature mammalian cochlea.

摘要

成熟的哺乳动物耳蜗毛细胞(HCs)一旦丢失就不会自发再生,导致终身听力受损。为了在成年哺乳动物中诱导 HC 再生,尝试了过表达 HC 特异性转录因子 Atoh1,但迄今为止,这种方法的 HC 产生效率仍然很低且不稳定。Gfi1 是一种对 HC 发育和存活很重要的转录因子。我们使用基因转移方法在新生耳蜗外植体中和成年小鼠体内评估了 Atoh1 和 Gfi1 过表达的组合效应对 HC 再生的影响。腺病毒过表达 Atoh1 和 Gfi1 在培养的新生耳蜗外植体中导致许多异位 HC 样细胞(HCLCs),Atoh1+Gfi1 培养物中的细胞数量明显多于单独的 Atoh1。体外,异位 HCLC 出现在内 HC 内侧的区域以及血管纹中。体内实验是在完全且特异性地通过施用白喉毒素破坏 HCs 的成熟 Pou4f3 小鼠中进行的。腺病毒表达 Atoh1 或 Atoh1+Gfi1 在耳蜗支持细胞中诱导出现 HCLC,与单独的 Atoh1 相比,Atoh1+Gfi1 表达导致新的 HCLC 在 4 周后增加了 6.2 倍。新的 HCLC 可在整个耳蜗中检测到,表现出不成熟的静纤毛并至少存活 8 周。因此,组合使用 Atoh1 和 Gfi1 是一种很有前途的策略,可以促进成熟哺乳动物耳蜗中的 HC 再生。

https://cdn.ncbi.nlm.nih.gov/pmc/blobs/a9ec/7722738/e863bfa2aea0/41598_2020_78167_Fig1_HTML.jpg

文献AI研究员

20分钟写一篇综述,助力文献阅读效率提升50倍。

立即体验

用中文搜PubMed

大模型驱动的PubMed中文搜索引擎

马上搜索

文档翻译

学术文献翻译模型,支持多种主流文档格式。

立即体验