Suppr超能文献

TRPS1和YAP1通过竞争性结合circTADA2A-miR-129-5p的靶标来调节骨肉瘤的细胞增殖和耐药性。

TRPS1 and YAP1 Regulate Cell Proliferation and Drug Resistance of Osteosarcoma via Competitively Binding to the Target of circTADA2A - miR-129-5p.

作者信息

Zhang Jinyu, Ma Xiang, Zhou Ruiqi, Zhou Yichi

机构信息

Department of Orthopaedics, The Third Affiliated Hospital of Kunming Medical University (Tumor Hospital of Yunnan Province), Kunming 650118, People's Republic of China.

Department of Orthopaedics, CR & WISCO General Hospital Affiliated to Wuhan University of Science and Technology, Wuhan, Hubei 430000, People's Republic of China.

出版信息

Onco Targets Ther. 2020 Dec 1;13:12397-12407. doi: 10.2147/OTT.S276953. eCollection 2020.

Abstract

INTRODUCTION

The yes-associated protein (YAP) and trichorhinophalangeal syndrome 1 (TRPS1) have been reported to account for the pathogenesis of cancers and may play an important role in osteosarcoma (OS). This study intended to investigate the modulatory effect and relationship of TRPS1 and YAP1 in OS cells.

METHODS

The expression difference of YAP1 and TRPS1 in OS cells was measured. Then, the effect of circTADA2A silence on YAP1 and TRPS1 expression as well as OS proliferation and drug resistance was estimated.

RESULTS

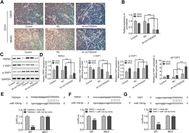
TRPS1 and YAP1 were upregulated in OS cell lines, and TRPS1 and YAP1 were highly expressed in MG63 and U2OS cells, respectively. The cell proliferation of MG63 was lower than that of U2OS, but the opposite result was observed in the presence of cisplatin (DDP). CircTADA2A was upregulated while miR-129-5p was downregulated in MG63 and U2OS cells compared. Besides, circTADA2A knockdown inhibited cell proliferation and reduced DDP resistance in both MG63 and U2OS. MiR-129-5p was increased but TRPS1 and YAP1 were decreased by circTADA2A knockdown. Meanwhile, circTADA2A knockdown reduced TRPS1 protein expression but enhanced phosphorylated (p)-YAP1. In xenograft OS tumor mice, circTADA2A knockdown inhibited tumor growth in the absence or presence of DDP. Finally, miR-129-5p could bind to circTADA2A, TRPS1 and YAPS.

DISCUSSION

CircRNA TADA2A could target miR-129-5p, which was competitively bound by TRPS1 and YAP1, thereby regulating OS cell proliferation and drug resistance.

摘要

引言

据报道,Yes相关蛋白(YAP)和毛发鼻指综合征1(TRPS1)与癌症的发病机制有关,可能在骨肉瘤(OS)中发挥重要作用。本研究旨在探讨TRPS1和YAP1在OS细胞中的调节作用及相互关系。

方法

检测OS细胞中YAP1和TRPS1的表达差异。然后,评估环状TADA2A沉默对YAP1和TRPS1表达以及OS细胞增殖和耐药性的影响。

结果

TRPS1和YAP1在OS细胞系中上调,且TRPS1和YAP1分别在MG63和U2OS细胞中高表达。MG63细胞的增殖低于U2OS细胞,但在顺铂(DDP)存在的情况下结果相反。与U2OS细胞相比,MG63细胞中环状TADA2A上调而miR-129-5p下调。此外,环状TADA2A敲低抑制了MG63和U2OS细胞的增殖并降低了DDP耐药性。环状TADA2A敲低使miR-129-5p增加,但TRPS1和YAP1减少。同时,环状TADA2A敲低降低了TRPS1蛋白表达,但增强了磷酸化(p)-YAP1。在异种移植OS肿瘤小鼠中,环状TADA2A敲低在有无DDP的情况下均抑制肿瘤生长。最后,miR-129-5p可与环状TADA2A、TRPS1和YAP1结合。

讨论

环状RNA TADA2A可靶向miR-129-5p,TRPS1和YAP1与之竞争性结合,从而调节OS细胞增殖和耐药性。

https://cdn.ncbi.nlm.nih.gov/pmc/blobs/9d1a/7719346/ef60f92dede0/OTT-13-12397-g0001.jpg

文献AI研究员

20分钟写一篇综述,助力文献阅读效率提升50倍。

立即体验

用中文搜PubMed

大模型驱动的PubMed中文搜索引擎

马上搜索

文档翻译

学术文献翻译模型,支持多种主流文档格式。

立即体验