Suppr超能文献

雷公藤甲素静脉注射通过抑制小鼠背根神经节AKT信号通路减轻弗氏完全佐剂诱导的疼痛超敏反应

Intravenous Administration of Triptonide Attenuates CFA-Induced Pain Hypersensitivity by Inhibiting DRG AKT Signaling Pathway in Mice.

作者信息

Ling Yue-Juan, Ding Ting-Yu, Dong Fu-Lu, Gao Yong-Jing, Jiang Bao-Chun

机构信息

Institute of Pain Medicine, Nantong University, Nantong, Jiangsu 226019, People's Republic of China.

Institute of Special Environmental Medicine, Nantong University, Nantong, Jiangsu 226019, People's Republic of China.

出版信息

J Pain Res. 2020 Dec 1;13:3195-3206. doi: 10.2147/JPR.S275320. eCollection 2020.

Abstract

BACKGROUND

Currently, medical treatment of inflammatory pain is limited by a lack of safe and effective therapies. Triptonide (TPN), a major component of . with low toxicity, has been shown to have good anti-inflammatory and neuroprotective effects. The present study aims to investigate the effects of TPN on chronic inflammatory pain.

MATERIALS AND METHODS

Inflammatory pain was induced by intraplantar injection of complete Freund's adjuvant (CFA). TPN's three different doses were intravenously administered to compare the analgesic efficacy: 0.1 mg/kg, 0.5 mg/kg, and 2.0 mg/kg. The foot swelling was quantitated by measuring paw volume. Mechanical allodynia and thermal hyperalgesia were assessed with von Frey filament testing and Hargreaves' test, respectively. Western blots, qRT-PCR and immunofluorescence tests were used to analyze the expression of pAKT, (), (), and (). Two AKT inhibitors, AKT inhibitor Ⅳ and MK-2206, were used to examine AKT's effects on pain behavior and cytokines expression.

RESULTS

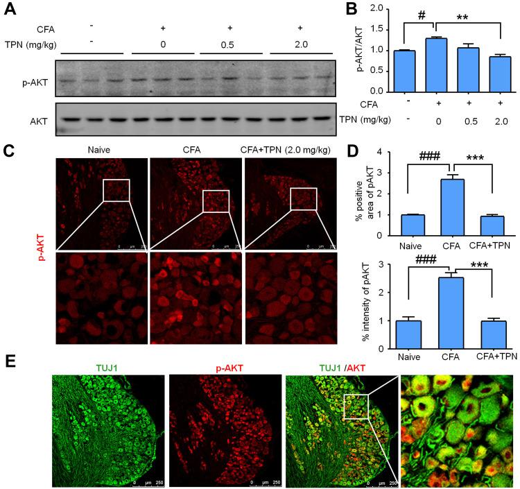
Intravenous treatment with TPN attenuated CFA-induced paw edema, mechanical allodynia, and thermal hyperalgesia. Western blotting and immunofluorescence results showed that CFA induced AKT activation in the dorsal root ganglion (DRG) neurons. However, these effects were suppressed by treatment with TPN. Furthermore, TPN treatment inhibited CFA-induced increase of pro-inflammatory cytokines, including , , and . Consistent with the in vivo data, TPN inhibited LPS-induced Akt phosphorylation and inflammatory mediator production in ND7/23 cells. Finally, intrathecal treatment with AKT inhibitor Ⅳ or MK-2206, attenuated CFA-induced mechanical allodynia and thermal hyperalgesia, and simultaneously decreased the mRNA expression of , , and in DRG.

CONCLUSION

These data indicate that TPN attenuates CFA-induced pain potentially via inhibiting AKT-mediated pro-inflammatory cytokines production in DRG. TPN may be used for the treatment of chronic inflammatory pain.

摘要

背景

目前,炎性疼痛的医学治疗因缺乏安全有效的疗法而受到限制。雷公藤甲素(TPN)是……的主要成分,毒性低,已显示出良好的抗炎和神经保护作用。本研究旨在探讨TPN对慢性炎性疼痛的影响。

材料与方法

通过足底注射完全弗氏佐剂(CFA)诱导炎性疼痛。静脉注射TPN的三种不同剂量以比较镇痛效果:0.1mg/kg、0.5mg/kg和2.0mg/kg。通过测量爪体积对足部肿胀进行定量。分别用von Frey细丝测试和哈格里夫斯试验评估机械性异常性疼痛和热痛觉过敏。采用蛋白质免疫印迹法、qRT-PCR和免疫荧光试验分析pAKT、()、()和()的表达。使用两种AKT抑制剂,AKT抑制剂Ⅳ和MK-2206,来研究AKT对疼痛行为和细胞因子表达的影响。

结果

静脉注射TPN可减轻CFA诱导的爪水肿、机械性异常性疼痛和热痛觉过敏。蛋白质免疫印迹和免疫荧光结果显示,CFA诱导背根神经节(DRG)神经元中的AKT活化。然而,TPN处理可抑制这些作用。此外,TPN处理可抑制CFA诱导的促炎细胞因子增加,包括、和。与体内数据一致,TPN抑制脂多糖(LPS)诱导的ND7/23细胞中Akt磷酸化和炎性介质产生。最后,鞘内注射AKT抑制剂Ⅳ或MK-2206可减轻CFA诱导的机械性异常性疼痛和热痛觉过敏,并同时降低DRG中、和的mRNA表达。

结论

这些数据表明,TPN可能通过抑制DRG中AKT介导的促炎细胞因子产生来减轻CFA诱导的疼痛。TPN可用于治疗慢性炎性疼痛。

https://cdn.ncbi.nlm.nih.gov/pmc/blobs/817c/7718987/6b28a1c6ba95/JPR-13-3195-g0001.jpg

文献AI研究员

20分钟写一篇综述,助力文献阅读效率提升50倍。

立即体验

用中文搜PubMed

大模型驱动的PubMed中文搜索引擎

马上搜索

文档翻译

学术文献翻译模型,支持多种主流文档格式。

立即体验