Suppr超能文献

在斑马鱼原生殖细胞发育过程中,细胞核广泛回旋和普遍的非基因转录。

Extensive nuclear gyration and pervasive non-genic transcription during primordial germ cell development in zebrafish.

机构信息

Biology of Non-coding RNA Group, Institute of Molecular Biology, Ackermannweg 4, 55128 Mainz, Germany.

International PhD Programme on Gene Regulation, Epigenetics & Genome Stability, 55128 Mainz, Germany.

出版信息

Development. 2021 Jan 20;148(2):dev193060. doi: 10.1242/dev.193060.

Abstract

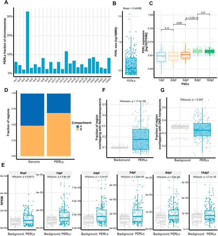
Primordial germ cells (PGCs) are the precursors of germ cells, which migrate to the genital ridge during early development. Relatively little is known about PGCs after their migration. We studied this post-migratory stage using microscopy and sequencing techniques, and found that many PGC-specific genes, including genes known to induce PGC fate in the mouse, are only activated several days after migration. At this same time point, PGC nuclei become extremely gyrated, displaying general broad opening of chromatin and high levels of intergenic transcription. This is accompanied by changes in nuage morphology, expression of large loci (PGC-expressed non-coding RNA loci, PERLs) that are enriched for retro-transposons and piRNAs, and a rise in piRNA biogenesis signatures. Interestingly, no nuclear Piwi protein could be detected at any time point, indicating that the zebrafish piRNA pathway is fully cytoplasmic. Our data show that the post-migratory stage of zebrafish PGCs holds many cues to both germ cell fate establishment and piRNA pathway activation.

摘要

原始生殖细胞(PGCs)是生殖细胞的前体细胞,它们在早期发育过程中迁移到生殖嵴。对于迁移后的 PGC 相对知之甚少。我们使用显微镜和测序技术研究了这个迁移后的阶段,发现许多 PGC 特异性基因,包括已知在小鼠中诱导 PGC 命运的基因,仅在迁移后几天才被激活。在同一时间点,PGC 核变得极度扭曲,显示出染色质的广泛开放和基因间转录的高水平。这伴随着 nuage 形态的变化、富含逆转录转座子和 piRNA 的大基因座(PGC 表达的非编码 RNA 基因座,PERLs)的表达,以及 piRNA 生物发生特征的增加。有趣的是,在任何时间点都检测不到核 Piwi 蛋白,这表明斑马鱼的 piRNA 途径是完全细胞质的。我们的数据表明,斑马鱼 PGC 迁移后的阶段包含许多关于生殖细胞命运建立和 piRNA 途径激活的线索。

https://cdn.ncbi.nlm.nih.gov/pmc/blobs/e549/7847270/d2dfb0014f29/develop-148-193060-g1.jpg

文献AI研究员

20分钟写一篇综述,助力文献阅读效率提升50倍。

立即体验

用中文搜PubMed

大模型驱动的PubMed中文搜索引擎

马上搜索

文档翻译

学术文献翻译模型,支持多种主流文档格式。

立即体验