Suppr超能文献

M1 极化标志物在基底样乳腺癌分子亚型中上调,并与患者良好预后相关。

M1 Polarization Markers Are Upregulated in Basal-Like Breast Cancer Molecular Subtype and Associated With Favorable Patient Outcome.

机构信息

College of Medicine, Mohammed Bin Rashid University of Medicine and Health Sciences, Dubai, United Arab Emirates.

Sharjah Institute for Medical Research, University of Sharjah, Sharjah, United Arab Emirates.

出版信息

Front Immunol. 2020 Nov 16;11:560074. doi: 10.3389/fimmu.2020.560074. eCollection 2020.

Abstract

BACKGROUND

Breast cancer heterogeneity is an essential element that plays a role in the therapy response variability and the patient's outcome. This highlights the need for more precise subtyping methods that focus not only on tumor cells but also investigate the profile of stromal cells as well as immune cells.

OBJECTIVES

To mine publicly available transcriptomic breast cancer datasets and reanalyze their transcriptomic profiling using unsupervised clustering in order to identify novel subsets in molecular subtypes of breast cancer, then explore the stromal and immune cells profile in each subset using bioinformatics and systems immunology approaches.

MATERIALS AND METHODS

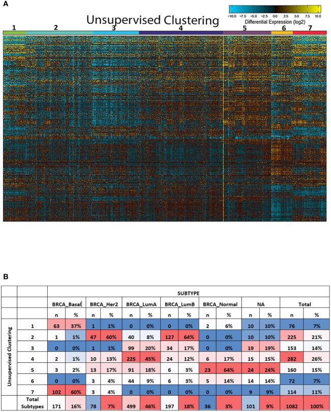
Transcriptomic data from 1,084 breast cancer patients obtained from The Cancer Genome Atlas (TCGA) database were extracted and subjected to unsupervised clustering using a recently described, multi-step algorithm called Iterative Clustering and Guide-gene Selection (ICGS). For each cluster, the stromal and immune profile was investigated using ESTIMATE and CIBERSORT analytical tool. Clinical outcomes and differentially expressed genes of the characterized clusters were identified and validated and in a cohort of 80 breast cancer samples by immunohistochemistry.

RESULTS

Seven unique sub-clusters showed distinct molecular and clinical profiles between the well-known breast cancer subtypes. Those unsupervised clusters identified more homogenous subgroups in each of the classical subtypes with a different prognostic profile. Immune profiling of the identified clusters showed that while the classically activated macrophages (M1) are correlated with the more aggressive basal-like breast cancer subtype, the alternatively activated macrophages (M2) showed a higher level of infiltration in luminal A and luminal B subtypes. Indeed, patients with higher levels of M1 expression showed less advanced disease and better patient outcomes presented as prolonged overall survival. Moreover, the M1 high basal-like breast cancer group showed a higher expression of interferon-gamma induced chemokines and guanylate-binding proteins (GBPs) involved in immunity against microbes.

CONCLUSION

Adding immune profiling using transcriptomic data can add precision for diagnosis and prognosis and can cluster patients according to the available modalities of therapy in a more personalized approach.

摘要

背景

乳腺癌异质性是影响治疗反应变异性和患者预后的重要因素。这凸显了需要更精确的分型方法,不仅要关注肿瘤细胞,还要研究基质细胞和免疫细胞的特征。

目的

挖掘公共可用的转录组乳腺癌数据集,并使用无监督聚类重新分析其转录组谱,以识别乳腺癌分子亚型中的新亚群,然后使用生物信息学和系统免疫学方法探索每个亚群中的基质和免疫细胞特征。

材料和方法

从癌症基因组图谱(TCGA)数据库中提取了 1084 名乳腺癌患者的转录组数据,并使用最近描述的多步骤算法称为迭代聚类和指导基因选择(ICGS)进行无监督聚类。对于每个聚类,使用 ESTIMATE 和 CIBERSORT 分析工具研究基质和免疫特征。通过免疫组织化学在 80 个乳腺癌样本的队列中鉴定和验证了所描述的聚类的临床结局和差异表达基因。

结果

七个独特的亚群在已知的乳腺癌亚型之间显示出不同的分子和临床特征。这些无监督聚类在每个经典亚型中都确定了更同质的亚群,具有不同的预后特征。鉴定聚类的免疫特征表明,经典激活的巨噬细胞(M1)与更具侵袭性的基底样乳腺癌亚型相关,而替代激活的巨噬细胞(M2)在 luminal A 和 luminal B 亚型中表现出更高水平的浸润。实际上,M1 高表达的患者疾病程度较轻,生存结局更好,表现为总生存时间延长。此外,M1 高基底样乳腺癌组显示出更高水平的干扰素-γ诱导趋化因子和鸟苷酸结合蛋白(GBPs)的表达,这些基因参与了对微生物的免疫反应。

结论

使用转录组数据添加免疫特征可以提高诊断和预后的准确性,并可以根据现有的治疗方式对患者进行聚类,以实现更个性化的治疗。

https://cdn.ncbi.nlm.nih.gov/pmc/blobs/2bef/7701279/bb577aeb4b43/fimmu-11-560074-g001.jpg

文献AI研究员

20分钟写一篇综述,助力文献阅读效率提升50倍。

立即体验

用中文搜PubMed

大模型驱动的PubMed中文搜索引擎

马上搜索

文档翻译

学术文献翻译模型,支持多种主流文档格式。

立即体验