Suppr超能文献

芋头()在东南亚的进化起源。 (注:原文括号里内容缺失,翻译只能按现有内容进行)

Evolutionary origins of taro () in Southeast Asia.

作者信息

Ahmed Ibrar, Lockhart Peter J, Agoo Esperanza M G, Naing Kyaw W, Nguyen Dzu V, Medhi Dilip K, Matthews Peter J

机构信息

Institute of Fundamental Sciences Massey University Palmerston North New Zealand.

Alpha Genomics Private Limited Islamabad Pakistan.

出版信息

Ecol Evol. 2020 Nov 2;10(23):13530-13543. doi: 10.1002/ece3.6958. eCollection 2020 Dec.

Abstract

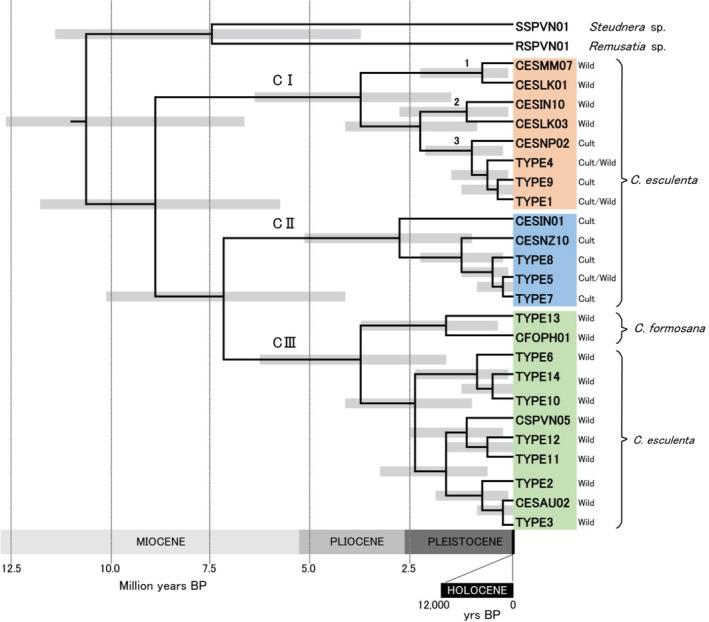
As an ancient clonal root and leaf crop, taro (, Araceae) is highly polymorphic with uncertain genetic and geographic origins. We explored chloroplast DNA diversity in cultivated and wild taros, and closely related wild taxa, and found cultivated taro to be polyphyletic, with tropical and temperate clades that appear to originate in Southeast Asia sensu lato. A third clade was found exclusively in wild populations from Southeast Asia to Australia and Papua New Guinea. Our findings do not support the hypothesis of taro domestication in Papua New Guinea, despite archaeological evidence for early use or cultivation there, and the presence of apparently natural wild populations in the region (Australia and Papua New Guinea).

摘要

作为一种古老的无性繁殖块根和叶用作物,芋头(天南星科)具有高度多态性,其遗传起源和地理起源尚不明确。我们探究了栽培芋头、野生芋头以及近缘野生类群的叶绿体DNA多样性,发现栽培芋头是多系起源的,热带和温带类群似乎起源于广义的东南亚地区。第三个类群仅在从东南亚到澳大利亚和巴布亚新几内亚的野生种群中发现。尽管有考古证据表明该地区(澳大利亚和巴布亚新几内亚)曾早期使用或种植芋头,且该地区存在明显的自然野生种群,但我们的研究结果并不支持芋头在巴布亚新几内亚被驯化的假说。

https://cdn.ncbi.nlm.nih.gov/pmc/blobs/d3fe/7713977/96f7a9e01e07/ECE3-10-13530-g001.jpg

文献AI研究员

20分钟写一篇综述,助力文献阅读效率提升50倍。

立即体验

用中文搜PubMed

大模型驱动的PubMed中文搜索引擎

马上搜索

文档翻译

学术文献翻译模型,支持多种主流文档格式。

立即体验