Suppr超能文献

与彼得斯异常相关的[具体基因名称未给出]中的新型突变导致细胞内蛋白质异常滞留并降低细胞对氧化应激的抗性。

Novel Mutations in That Associated With Peters' Anomaly Caused Abnormal Intracellular Protein Retention and Decreased Cellular Resistance to Oxidative Stress.

作者信息

Li Yue, Zhang Jing, Dai Yiqin, Fan Yidan, Xu Jianjiang

机构信息

Eye Institute and Department of Ophthalmology, Eye and ENT Hospital, Fudan University, Shanghai, China.

NHC Key Laboratory of Myopia, Fudan University, Shanghai, China.

出版信息

Front Cell Dev Biol. 2020 Nov 10;8:531986. doi: 10.3389/fcell.2020.531986. eCollection 2020.

Abstract

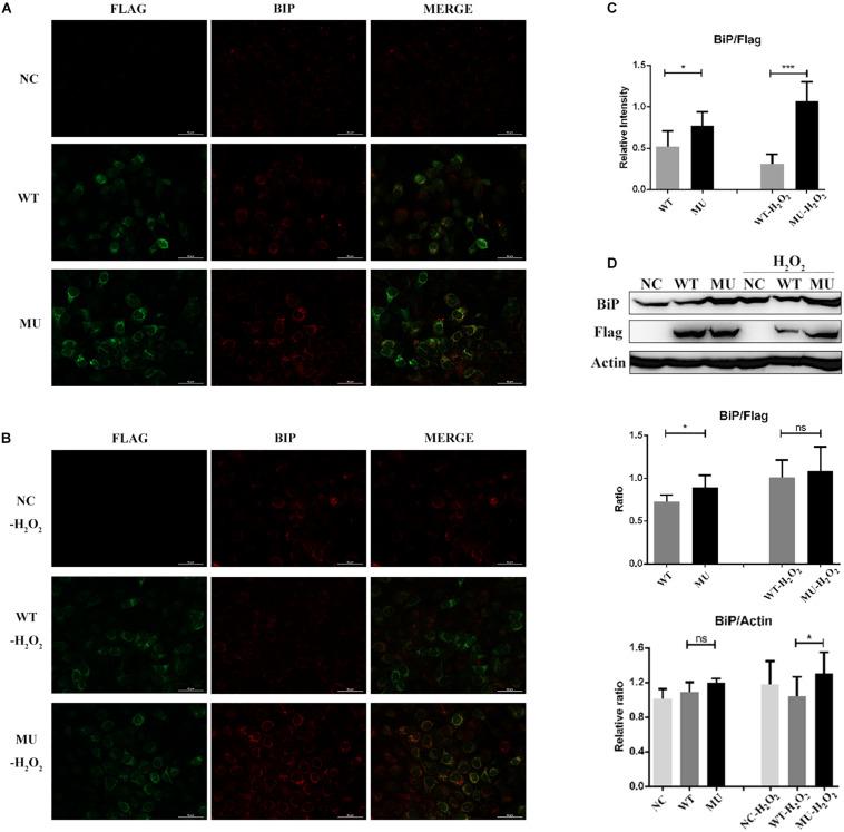
Peters' anomaly (PA) is a rare form of anterior segment dysgenesis characterized by central corneal opacity accompanied by iridocorneal or lenticulo-corneal adhesions. Although genetic mutations, particularly those affecting transcription factors that function in eye development, are known to cause PA, the etiology of this disease remains poorly understood. In this study, 23 patients with PA were recruited for panel sequencing. Four out of 23 patients were found to carry variants in known PA causal genes, PITX2 and PITX3. More importantly, two homozygous mutations (NM_057164: p.Val86Ala and p.Arg689Cys) in the gene (collagen type VI alpha-3 chain) that correlated with the phenotype of type I PA were identified, and then validated by following whole-exome sequencing. The expression profile of the gene in the cornea and the impact of the mutations on protein physiological processing and cellular function were further explored. It was shown that presented relatively high expression in the cornea. The mutant COL6A3 protein was relatively retained intracellularly, and its expression reduced cellular resistance to oxidative stress through an enhanced endoplasmic reticulum stress response. Taken together, our findings expanded the known genetic spectrum of PA, and provided evidence for the involvement of or collagen VI in ocular anterior segment development, thereby offering new insight for future investigations targeting PA.

摘要

彼得斯异常(PA)是一种罕见的眼前节发育异常形式,其特征为中央角膜混浊并伴有虹膜角膜或晶状体角膜粘连。尽管已知基因突变,尤其是那些影响眼睛发育中起作用的转录因子的突变会导致PA,但这种疾病的病因仍知之甚少。在本研究中,招募了23例PA患者进行基因panel测序。23例患者中有4例被发现携带已知PA致病基因PITX2和PITX3的变异。更重要的是,在与I型PA表型相关的基因(VI型胶原α-3链)中鉴定出两个纯合突变(NM_057164:p.Val86Ala和p.Arg689Cys),然后通过后续的全外显子组测序进行了验证。进一步探索了该基因在角膜中的表达谱以及突变对蛋白质生理加工和细胞功能的影响。结果表明,该基因在角膜中呈现相对较高的表达。突变的COL6A3蛋白相对保留在细胞内,并且其表达通过增强的内质网应激反应降低了细胞对氧化应激的抵抗力。综上所述,我们的研究结果扩展了已知的PA遗传谱,并为COL6A3或VI型胶原参与眼前节发育提供了证据,从而为未来针对PA的研究提供了新的见解。

https://cdn.ncbi.nlm.nih.gov/pmc/blobs/500b/7693641/65f8b8b99737/fcell-08-531986-g001.jpg

文献AI研究员

20分钟写一篇综述,助力文献阅读效率提升50倍。

立即体验

用中文搜PubMed

大模型驱动的PubMed中文搜索引擎

马上搜索

文档翻译

学术文献翻译模型,支持多种主流文档格式。

立即体验