Suppr超能文献

危重症 COVID-19 患者白细胞的转录谱分析:对干扰素反应和凝血的影响

Transcriptional profiling of leukocytes in critically ill COVID19 patients: implications for interferon response and coagulation.

作者信息

Gill Sean E, Dos Santos Claudia C, O'Gorman David B, Carter David E, Patterson Eric K, Slessarev Marat, Martin Claudio, Daley Mark, Miller Michael R, Cepinskas Gediminas, Fraser Douglas D

机构信息

Lawson Health Research Institute, London, ON, Canada.

Physiology and Pharmacology, Western University, London, ON, Canada.

出版信息

Intensive Care Med Exp. 2020 Dec 11;8(1):75. doi: 10.1186/s40635-020-00361-9.

Abstract

BACKGROUND

COVID19 is caused by the SARS-CoV-2 virus and has been associated with severe inflammation leading to organ dysfunction and mortality. Our aim was to profile the transcriptome in leukocytes from critically ill patients positive for COVID19 compared to those negative for COVID19 to better understand the COVID19-associated host response. For these studies, all patients admitted to our tertiary care intensive care unit (ICU) suspected of being infected with SARS-CoV-2, using standardized hospital screening methodologies, had blood samples collected at the time of admission to the ICU. Transcriptome profiling of leukocytes via ribonucleic acid sequencing (RNAseq) was then performed and differentially expressed genes as well as significantly enriched gene sets were identified.

RESULTS

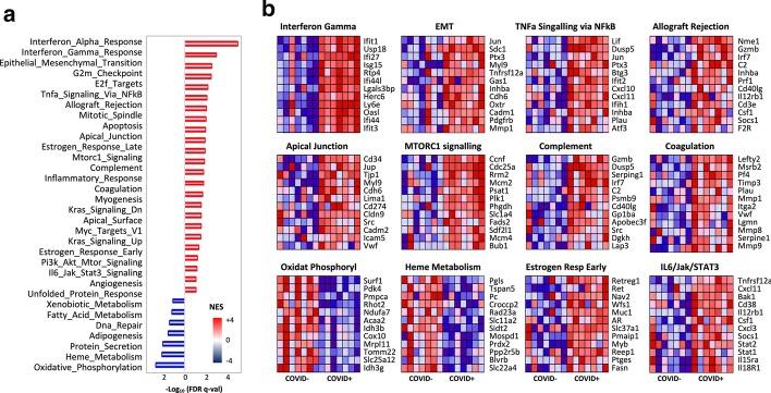
We enrolled seven COVID19 + (PCR positive, 2 SARS-CoV-2 genes) and seven age- and sex-matched COVID19- (PCR negative) control ICU patients. Cohorts were well-balanced with the exception that COVID19- patients had significantly higher total white blood cell counts and circulating neutrophils and COVID19 + patients were more likely to suffer bilateral pneumonia. The mortality rate for this cohort of COVID19 + ICU patients was 29%. As indicated by both single-gene based and gene set (GSEA) approaches, the major disease-specific transcriptional responses of leukocytes in critically ill COVID19 + ICU patients were: (i) a robust overrepresentation of interferon-related gene expression; (ii) a marked decrease in the transcriptional level of genes contributing to general protein synthesis and bioenergy metabolism; and (iii) the dysregulated expression of genes associated with coagulation, platelet function, complement activation, and tumour necrosis factor/interleukin 6 signalling.

CONCLUSIONS

Our findings demonstrate that critically ill COVID19 + patients on day 1 of admission to the ICU display a unique leukocyte transcriptional profile that distinguishes them from COVID19- patients, providing guidance for future targeted studies exploring novel prognostic and therapeutic aspects of COVID19.

摘要

背景

新型冠状病毒肺炎(COVID-19)由严重急性呼吸综合征冠状病毒2(SARS-CoV-2)病毒引起,与导致器官功能障碍和死亡的严重炎症相关。我们的目的是分析COVID-19阳性重症患者与COVID-19阴性患者白细胞中的转录组,以更好地了解与COVID-19相关的宿主反应。对于这些研究,所有入住我们三级医疗重症监护病房(ICU)、怀疑感染SARS-CoV-2的患者,采用标准化医院筛查方法,在入住ICU时采集血样。然后通过核糖核酸测序(RNAseq)对白细胞进行转录组分析,鉴定差异表达基因以及显著富集的基因集。

结果

我们纳入了7例COVID-19阳性(PCR阳性,2个SARS-CoV-2基因)和7例年龄及性别匹配的COVID-19阴性(PCR阴性)对照ICU患者。除COVID-19阴性患者的总白细胞计数和循环中性粒细胞显著较高,以及COVID-19阳性患者更易患双侧肺炎外,两组在其他方面保持良好平衡。该组COVID-19阳性ICU患者的死亡率为29%。基于单基因和基因集(GSEA)方法均表明,重症COVID-19阳性ICU患者白细胞的主要疾病特异性转录反应为:(i)干扰素相关基因表达显著过度;(ii)参与一般蛋白质合成和生物能量代谢的基因转录水平显著降低;(iii)与凝血、血小板功能、补体激活以及肿瘤坏死因子/白细胞介素6信号传导相关的基因表达失调。

结论

我们的研究结果表明,COVID-19阳性重症患者在入住ICU第1天表现出独特的白细胞转录谱,使其有别于COVID-19阴性患者,为未来探索COVID-19新的预后和治疗方面进行针对性研究提供了指导。

https://cdn.ncbi.nlm.nih.gov/pmc/blobs/5985/7732883/f02b13c98c5d/40635_2020_361_Fig1_HTML.jpg

文献AI研究员

20分钟写一篇综述,助力文献阅读效率提升50倍。

立即体验

用中文搜PubMed

大模型驱动的PubMed中文搜索引擎

马上搜索

文档翻译

学术文献翻译模型,支持多种主流文档格式。

立即体验