Suppr超能文献

循环骨形态发生蛋白 9 可在炎症诱导的小鼠肺损伤中保护肺内皮。

Circulating BMP9 Protects the Pulmonary Endothelium during Inflammation-induced Lung Injury in Mice.

机构信息

Department of Medicine, School of Clinical Medicine, University of Cambridge, Cambridge, United Kingdom.

William Harvey Research Institute, Barts and the London School of Medicine and Dentistry, Queen Mary University of London, London, United Kingdom.

出版信息

Am J Respir Crit Care Med. 2021 Jun 1;203(11):1419-1430. doi: 10.1164/rccm.202005-1761OC.

Abstract

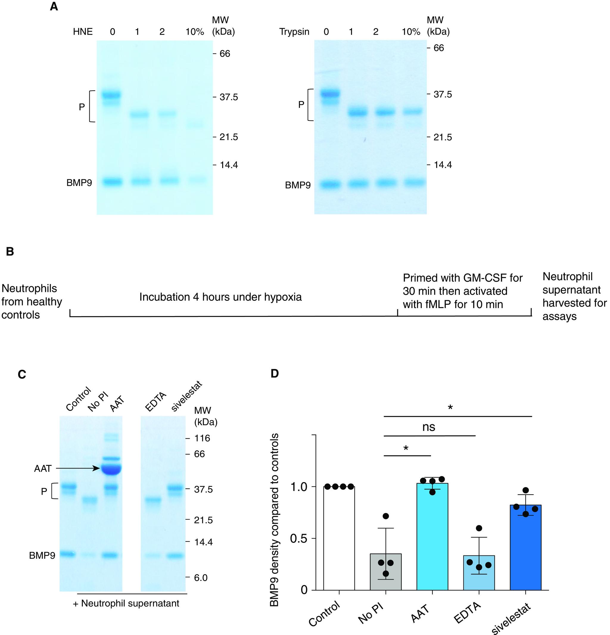
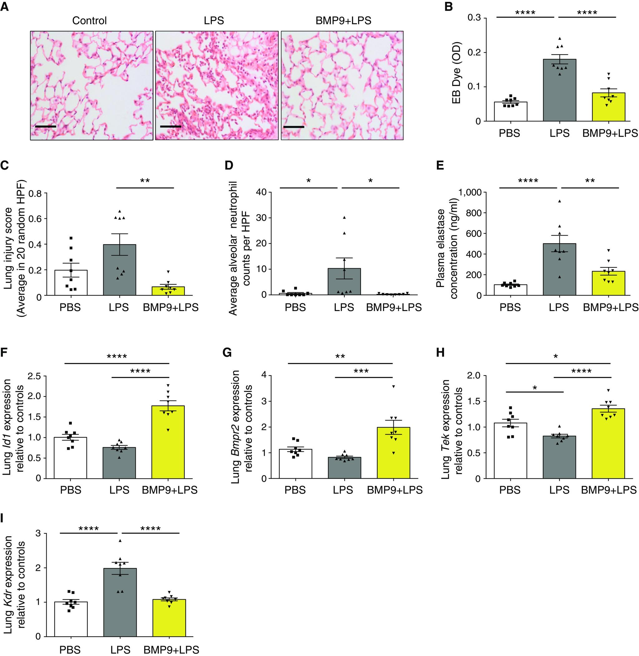
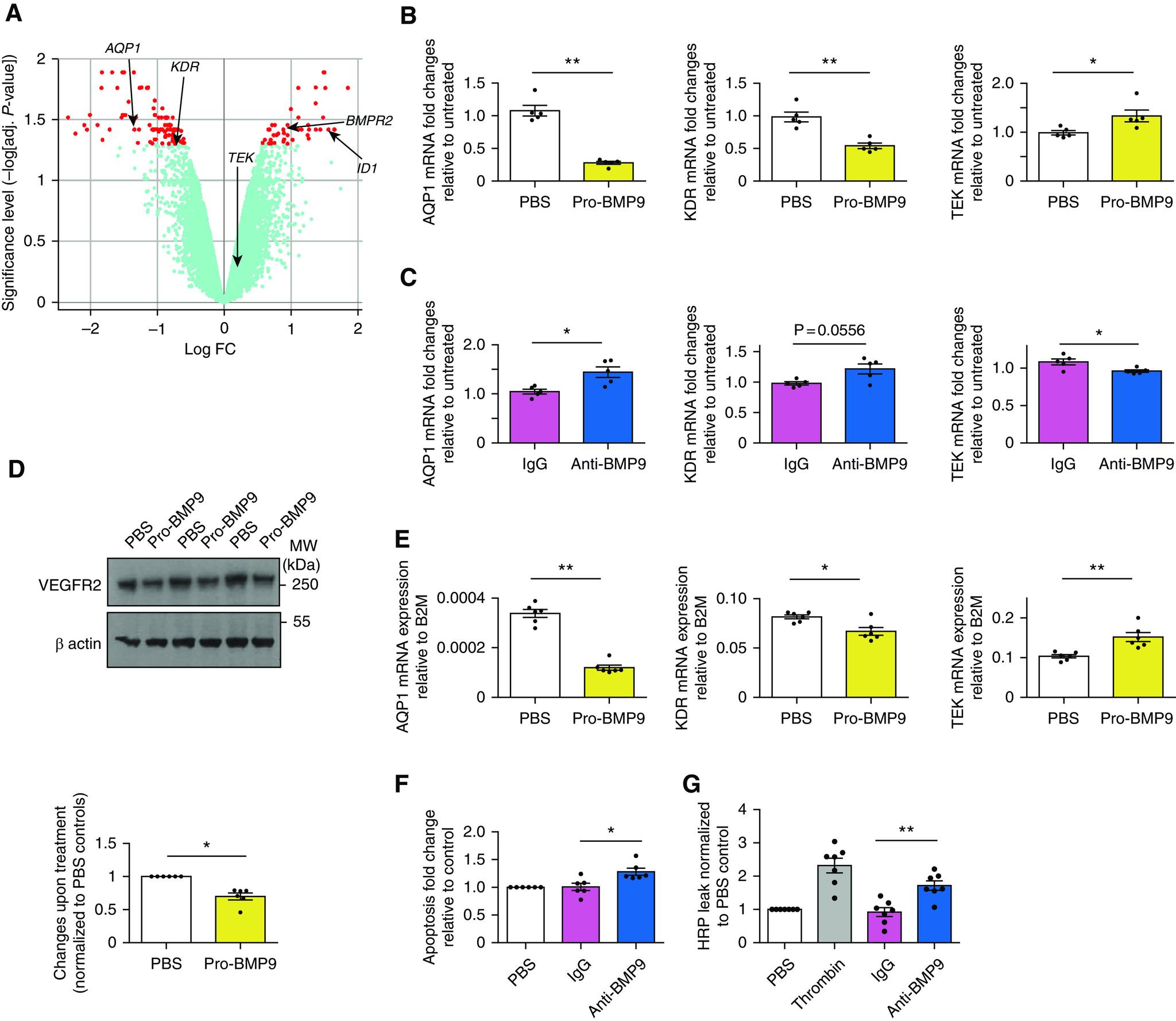
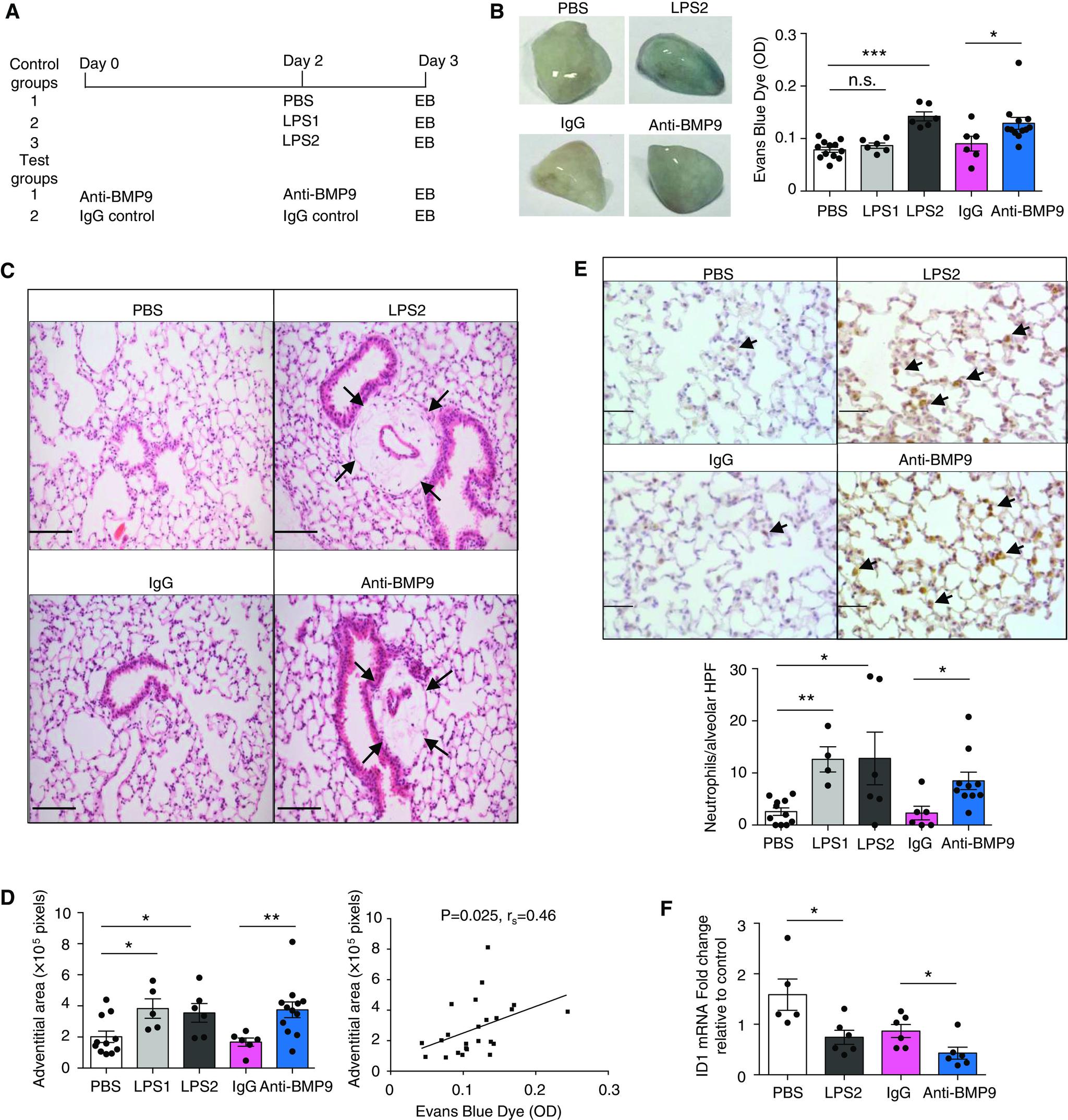
Pulmonary endothelial permeability contributes to the high-permeability pulmonary edema that characterizes acute respiratory distress syndrome. Circulating BMP9 (bone morphogenetic protein 9) is emerging as an important regulator of pulmonary vascular homeostasis. To determine whether endogenous BMP9 plays a role in preserving pulmonary endothelial integrity and whether loss of endogenous BMP9 occurs during LPS challenge. A BMP9-neutralizing antibody was administrated to healthy adult mice, and lung vasculature was examined. Potential mechanisms were delineated by transcript analysis in human lung endothelial cells. The impact of BMP9 administration was evaluated in a murine acute lung injury model induced by inhaled LPS. Levels of BMP9 were measured in plasma from patients with sepsis and from endotoxemic mice. Subacute neutralization of endogenous BMP9 in mice ( = 12) resulted in increased lung vascular permeability ( = 0.022), interstitial edema ( = 0.0047), and neutrophil extravasation ( = 0.029) compared with IgG control treatment ( = 6). In pulmonary endothelial cells, BMP9 regulated transcriptome pathways implicated in vascular permeability and cell-membrane integrity. Augmentation of BMP9 signaling in mice ( = 8) prevented inhaled LPS-induced lung injury ( = 0.0027) and edema ( < 0.0001). In endotoxemic mice ( = 12), endogenous circulating BMP9 concentrations were markedly reduced, the causes of which include a transient reduction in hepatic BMP9 mRNA expression and increased elastase activity in plasma. In human patients with sepsis ( = 10), circulating concentratons of BMP9 were also markedly reduced ( < 0.0001). Endogenous circulating BMP9 is a pulmonary endothelial-protective factor, downregulated during inflammation. Exogenous BMP9 offers a potential therapy to prevent increased pulmonary endothelial permeability in lung injury.

摘要

肺内皮通透性导致急性呼吸窘迫综合征的高通透性肺水肿。循环 BMP9(骨形态发生蛋白 9)正成为肺血管稳态的重要调节因子。为了确定内源性 BMP9 是否在维持肺内皮完整性中发挥作用,以及内源性 BMP9 是否在 LPS 挑战期间丢失。我们给健康成年小鼠注射 BMP9 中和抗体,并检查肺血管。在人肺内皮细胞中通过转录分析阐明了潜在的机制。在 LPS 吸入诱导的小鼠急性肺损伤模型中评估了 BMP9 给药的影响。测量了败血症患者和内毒素血症小鼠血浆中的 BMP9 水平。在小鼠中( = 12)亚急性中和内源性 BMP9 导致肺血管通透性( = 0.022)、间质水肿( = 0.0047)和中性粒细胞渗出( = 0.029)增加与 IgG 对照治疗( = 6)相比。在肺内皮细胞中,BMP9 调节与血管通透性和细胞膜完整性相关的转录组途径。在小鼠中增强 BMP9 信号( = 8)可预防吸入 LPS 诱导的肺损伤( = 0.0027)和水肿( < 0.0001)。在内毒素血症小鼠中( = 12),内源性循环 BMP9 浓度明显降低,其原因包括肝 BMP9 mRNA 表达短暂降低和血浆弹性蛋白酶活性增加。在败血症患者( = 10)中,循环 BMP9 浓度也明显降低( < 0.0001)。内源性循环 BMP9 是一种肺内皮保护因子,在炎症期间下调。外源性 BMP9 为预防肺损伤中肺内皮通透性增加提供了一种潜在的治疗方法。

https://cdn.ncbi.nlm.nih.gov/pmc/blobs/5bac/8456542/47498b750892/rccm.202005-1761OCf1.jpg

文献AI研究员

20分钟写一篇综述,助力文献阅读效率提升50倍。

立即体验

用中文搜PubMed

大模型驱动的PubMed中文搜索引擎

马上搜索

文档翻译

学术文献翻译模型,支持多种主流文档格式。

立即体验