Suppr超能文献

利格列汀调节线粒体呼吸储备以改变血小板活化和动脉血栓形成。

Linagliptin Regulates the Mitochondrial Respiratory Reserve to Alter Platelet Activation and Arterial Thrombosis.

作者信息

Li Yi, Li Rong, Feng Ziqian, Wan Qin, Wu Jianbo

机构信息

Key Laboratory of Medical Electrophysiology of Ministry of Education, Collaborative Innovation Center for Prevention and Treatment of Cardiovascular Disease of Sichuan Province, Drug Discovery Research Center, Southwest Medical University, Luzhou, China.

Department of Pharmacology, Laboratory for Cardiovascular Pharmacology, School of Pharmacy, Southwest Medical University, Luzhou, China.

出版信息

Front Pharmacol. 2020 Nov 30;11:585612. doi: 10.3389/fphar.2020.585612. eCollection 2020.

Abstract

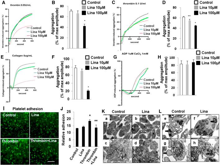
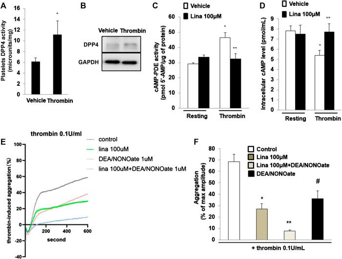
The pharmacological inhibition of dipeptidyl peptidase-4 (DPP-4) potentiates incretin action, and DPP-4 is a drug target for type 2 diabetes and reducing cardiovascular risk. However, little is known about the non-enteroendocrine pathways by which DPP-4 might contribute to ischaemic cardiovascular events. We tested the hypothesis that inhibition of DPP-4 can inhibit platelet activation and arterial thrombosis by preventing platelet mitochondrial dysfunction and release. The effects of pharmacological DPP-4 inhibition on carotid artery thrombosis, platelet aggregation, and platelet mitochondrial respiration signaling pathways were studied in mice. Platelet-dependent arterial thrombosis was significantly delayed in mice treated with high dose of linagliptin, a potent DPP-4 inhibitor, and fed normal chow diet compared to vehicle-treated mice. Thrombin induced DPP-4 expression and activity, and platelets pretreated with linagliptin exhibited reduced thrombin-induced aggregation. Linagliptin blocked phosphodiesterase activity and contrained cyclic AMP reduction when thrombin stimulates platelets. Linagliptin increases the inhibition of platelet aggregation by nitric oxide. The bioenergetics profile revealed that platelets pretreated with linagliptin exhibited decreased oxygen consumption rates in response to thrombin. In transmission electron microscopy, platelets pretreated with linagliptin showed markedly reversed morphological changes in thrombin-activated platelets, including the secretion of -granules and fewer mitochondria. Collectively, these findings identify distinct roles for DPP-4 in platelet function and arterial thrombosis.

摘要

二肽基肽酶-4(DPP-4)的药理学抑制可增强肠促胰岛素作用,DPP-4是2型糖尿病和降低心血管风险的药物靶点。然而,关于DPP-4可能导致缺血性心血管事件的非肠内分泌途径知之甚少。我们检验了以下假设:抑制DPP-4可通过防止血小板线粒体功能障碍和释放来抑制血小板活化和动脉血栓形成。在小鼠中研究了药理学抑制DPP-4对颈动脉血栓形成、血小板聚集和血小板线粒体呼吸信号通路的影响。与用载体处理的小鼠相比,用高剂量利格列汀(一种有效的DPP-4抑制剂)处理并喂食正常食物的小鼠,血小板依赖性动脉血栓形成显著延迟。凝血酶诱导DPP-4表达和活性,用利格列汀预处理的血小板凝血酶诱导的聚集减少。当凝血酶刺激血小板时,利格列汀阻断磷酸二酯酶活性并抑制环磷酸腺苷减少。利格列汀增强一氧化氮对血小板聚集的抑制作用。生物能量学分析表明,用利格列汀预处理的血小板对凝血酶的反应氧消耗率降低。在透射电子显微镜下,用利格列汀预处理的血小板在凝血酶激活的血小板中显示出明显逆转的形态变化,包括α颗粒分泌减少和线粒体减少。总的来说,这些发现确定了DPP-4在血小板功能和动脉血栓形成中的不同作用。

https://cdn.ncbi.nlm.nih.gov/pmc/blobs/868c/7734318/2259c625f82d/fphar-11-585612-g001.jpg

文献AI研究员

20分钟写一篇综述,助力文献阅读效率提升50倍。

立即体验

用中文搜PubMed

大模型驱动的PubMed中文搜索引擎

马上搜索

文档翻译

学术文献翻译模型,支持多种主流文档格式。

立即体验