Suppr超能文献

褪黑素通过激活 Nrf2/HO-1 信号通路抑制高糖诱导的 2 型糖尿病骨质疏松中铁死亡。

Melatonin Suppresses Ferroptosis Induced by High Glucose via Activation of the Nrf2/HO-1 Signaling Pathway in Type 2 Diabetic Osteoporosis.

机构信息

Department of Orthopedics, The First Hospital of China Medical University, Shenyang, Liaoning, China.

Department of Orthopedics, The Fourth Hospital of China Medical University, Shenyang, Liaoning, China.

出版信息

Oxid Med Cell Longev. 2020 Dec 4;2020:9067610. doi: 10.1155/2020/9067610. eCollection 2020.

Abstract

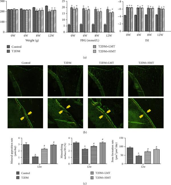
Ferroptosis is recently identified, an iron- and reactive oxygen species- (ROS-) dependent form of regulated cell death. This study was designed to determine the existence of ferroptosis in the pathogenesis of type 2 diabetic osteoporosis and confirm that melatonin can inhibit the ferroptosis of osteoblasts through activating Nrf2/HO-1 signaling pathway to improve bone microstructure and . We treated MC3T3-E1 cells with different concentrations of melatonin (1, 10, or 100 M) and exposed them to high glucose (25.5 mM) for 48 h . Our data showed that high glucose can induce osteoblast cytotoxicity and the accumulation of lipid peroxide, the mitochondria of osteoblast show the same morphology changes as the erastin treatment group, and the expression of ferroptosis-related proteins glutathione peroxidase 4 (GPX4) and cystine-glutamate antiporter (SLC7A11) is downregulated, but these effects were reversed by ferroptosis inhibitor ferrastatin-1 and iron chelator deferoxamine (DFO). Furthermore, western blot and real-time polymerase chain reaction were used to detect the expression levels of nuclear factor erythroid 2-related factor 2 (Nrf2) and heme oxygenase-1 (HO-1); osteogenic capacity was evaluated by alizarin red S staining and the expression of osteoprotegerin, osteocalcin, and alkaline phosphatase; the results showed that the expression levels of these proteins in osteoblasts with 1, 10, or 100 M melatonins were significantly higher than the high glucose group, but after using Nrf2-SiRNA interference, the therapeutic effect of melatonin was significantly inhibited. We also performed experiments in a diabetic rat model treated with two concentrations of melatonin (10, 50 mg/kg). Dynamic bone histomorphometry and micro-CT were used to observe the rat bone microstructure, and the expression of GPX4 and Nrf2 was determined by immunohistochemistry. Here, we first report that high glucose induces ferroptosis via increased ROS/lipid peroxidation/glutathione depletion in type 2 diabetic osteoporosis. More importantly, melatonin significantly reduced the level of ferroptosis and improved the osteogenic capacity of MC3T3-E1 through activating the Nrf2/HO-1 pathway and .

摘要

铁死亡是最近发现的一种受铁和活性氧物种(ROS)调节的细胞死亡形式。本研究旨在确定铁死亡是否存在于 2 型糖尿病性骨质疏松症的发病机制中,并证实褪黑素可通过激活 Nrf2/HO-1 信号通路抑制成骨细胞铁死亡,从而改善骨微结构。我们用不同浓度的褪黑素(1、10 或 100μM)处理 MC3T3-E1 细胞,并将其暴露于高葡萄糖(25.5mM)48h。我们的数据表明,高葡萄糖可诱导成骨细胞毒性和脂质过氧化物的积累,成骨细胞的线粒体呈现出与 erastin 处理组相同的形态变化,并且铁死亡相关蛋白谷胱甘肽过氧化物酶 4(GPX4)和胱氨酸-谷氨酸反向转运蛋白(SLC7A11)的表达下调,但这些作用被铁死亡抑制剂 ferrastatin-1 和铁螯合剂去铁胺(DFO)逆转。此外,我们通过 Western blot 和实时聚合酶链反应检测核因子红细胞 2 相关因子 2(Nrf2)和血红素加氧酶-1(HO-1)的表达水平;通过茜素红 S 染色和骨保护素、骨钙素和碱性磷酸酶的表达评估成骨能力;结果表明,1、10 或 100μM 褪黑素处理的成骨细胞中这些蛋白的表达水平明显高于高葡萄糖组,但在用 Nrf2-SiRNA 干扰后,褪黑素的治疗效果明显受到抑制。我们还在两种浓度的褪黑素(10、50mg/kg)处理的糖尿病大鼠模型中进行了实验。动态骨组织形态计量学和微 CT 用于观察大鼠骨微结构,并通过免疫组织化学测定 GPX4 和 Nrf2 的表达。在这里,我们首次报道高葡萄糖通过增加 ROS/脂质过氧化/谷胱甘肽耗竭诱导 2 型糖尿病性骨质疏松症中的铁死亡。更重要的是,褪黑素通过激活 Nrf2/HO-1 通路显著降低铁死亡水平并提高 MC3T3-E1 的成骨能力。

https://cdn.ncbi.nlm.nih.gov/pmc/blobs/b60e/7732386/f7f853323d89/OMCL2020-9067610.001.jpg

文献AI研究员

20分钟写一篇综述,助力文献阅读效率提升50倍。

立即体验

用中文搜PubMed

大模型驱动的PubMed中文搜索引擎

马上搜索

文档翻译

学术文献翻译模型,支持多种主流文档格式。

立即体验