Suppr超能文献

理解饮食模式对狂饮的影响:一个中介模型。

Understanding the Influence of Eating Patterns on Binge Drinking: A Mediation Model.

机构信息

Department of Personality, Evaluation and Psychological Treatment, Faculty of Psychology, University of Valencia, 46010 Valencia, Spain.

Polibienestar Research Institute, University of Valencia, 46022 Valencia, Spain.

出版信息

Int J Environ Res Public Health. 2020 Dec 17;17(24):9451. doi: 10.3390/ijerph17249451.

Abstract

BACKGROUND

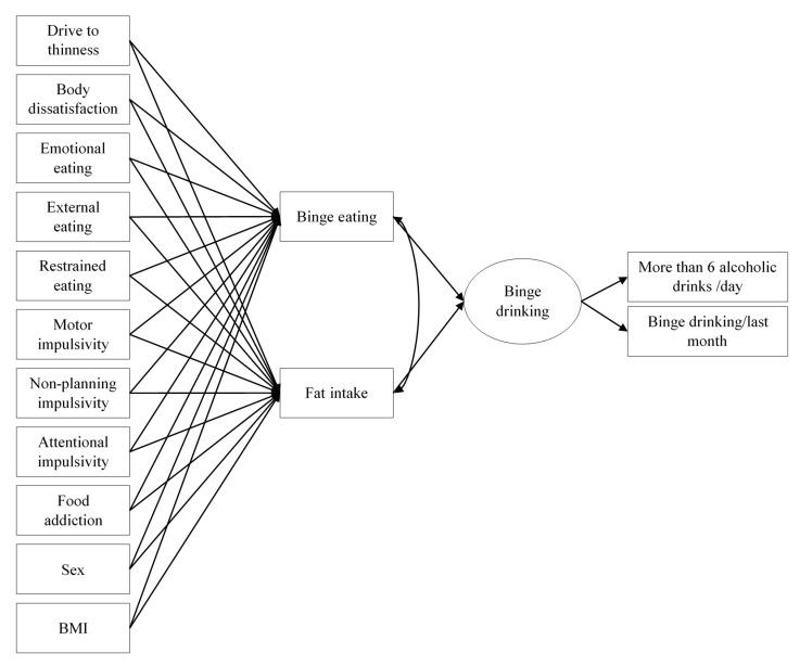
Binge drinking is an important health problem, and it has been related to binge eating and fat intake in animal models, but this relationship has not been tested in humans. The first objective of this study was to analyze whether binge eating and fat intake are related to binge drinking in a youth sample. The second objective was to analyze whether binge eating and fat intake mediate the relationship between individual factors associated with binge eating and fat intake (sex, body mass index (BMI), drive for thinness, body dissatisfaction, eating styles, impulsivity, and food addiction) and binge drinking.

METHODS

A sample of 428 undergraduate students filled out several questionnaires on binge drinking, binge eating, fat intake, drive for thinness, body dissatisfaction, eating styles, food addiction, and impulsivity.

RESULTS

Results showed an excellent model fit: (25) = 30.342 ( = 0.212), comparative fit index (CFI) = 0.992, root mean squared error of approximation (RMSEA) = 0.022 [90% CI = 0.000, 0.047]. Binge eating and fat intake were positively related to binge drinking. Furthermore, emotional eating, external eating, and food addiction showed positive and statistically significant indirect relationships with binge drinking, whereas the relationship with restrained eating was negative.

CONCLUSIONS

These findings point to the need to use a broader approach in understanding and preventing binge drinking in the youth population by showing the influence of the eating pattern on this problem. This information could be helpful in preventing future behaviors and improving interventions that address health risk behaviors.

摘要

背景

狂饮是一个重要的健康问题,它与动物模型中的暴食和脂肪摄入有关,但这种关系尚未在人类中得到验证。本研究的第一个目的是分析在青年样本中,暴食和脂肪摄入是否与狂饮有关。第二个目的是分析暴食和脂肪摄入是否在与暴食和脂肪摄入相关的个体因素(性别、体重指数(BMI)、瘦身欲望、身体不满、饮食方式、冲动和食物成瘾)与狂饮之间的关系中起中介作用。

方法

一个由 428 名本科生组成的样本填写了几个关于狂饮、暴食、脂肪摄入、瘦身欲望、身体不满、饮食方式、食物成瘾和冲动的问卷。

结果

结果显示模型拟合度很好:(25)= 30.342(= 0.212),比较拟合指数(CFI)= 0.992,近似均方根误差(RMSEA)= 0.022 [90% CI = 0.000,0.047]。暴食和脂肪摄入与狂饮呈正相关。此外,情绪性进食、外食和食物成瘾与狂饮呈正相关且具有统计学意义,而约束性进食与狂饮呈负相关。

结论

这些发现表明,需要通过显示饮食模式对这一问题的影响,采用更广泛的方法来理解和预防青年人群中的狂饮。这些信息有助于预防未来的行为,并改善针对健康风险行为的干预措施。

https://cdn.ncbi.nlm.nih.gov/pmc/blobs/270d/7766311/87003739c19a/ijerph-17-09451-g001.jpg

文献AI研究员

20分钟写一篇综述,助力文献阅读效率提升50倍。

立即体验

用中文搜PubMed

大模型驱动的PubMed中文搜索引擎

马上搜索

文档翻译

学术文献翻译模型,支持多种主流文档格式。

立即体验