Suppr超能文献

海洋肽-N6NH及其类似物对多重耐药菌的双重抗菌活性和生物膜消除作用

Dual Antibacterial Activities and Biofilm Eradication of a Marine Peptide-N6NH and Its Analogs against Multidrug-Resistant .

作者信息

Li Ting, Wang Zhenlong, Han Huihui, Teng Da, Mao Ruoyu, Hao Ya, Yang Na, Wang Xiumin, Wang Jianhua

机构信息

Gene Engineering Laboratory, Feed Research Institute, Chinese Academy of Agricultural Sciences, Beijing 100081, China.

Key Laboratory of Feed Biotechnology, Ministry of Agriculture and Rural Affairs, Beijing 100081, China.

出版信息

Int J Mol Sci. 2020 Dec 17;21(24):9637. doi: 10.3390/ijms21249637.

Abstract

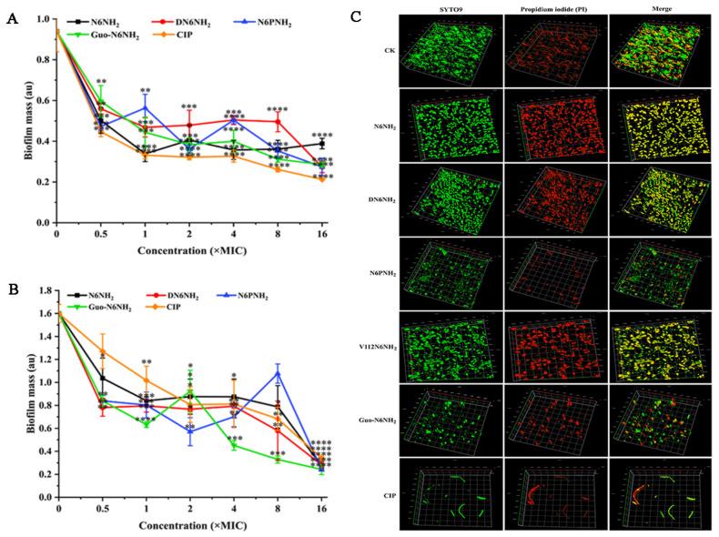
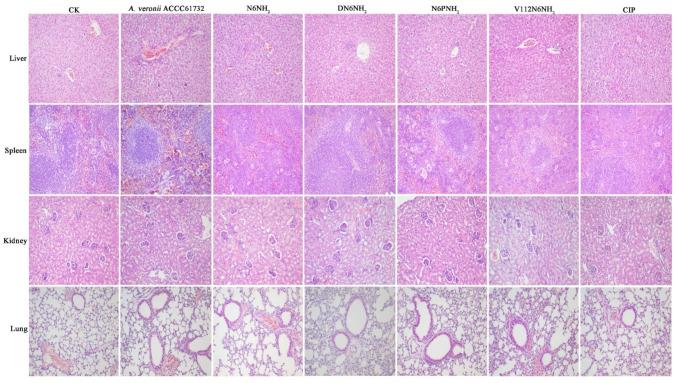
is one of the main pathogens causing various diseases in humans and animals. It is currently difficult to eradicate drug-resistant due to the biofilm formation by conventional antibiotic treatments. In this study, a marine peptide-N6NH and its analogs were generated by introducing Orn or replacing with D-amino acids, Val and Pro; their enzymic stability and antibacterial/antibiofilm ability against multi-drug resistant (MDR) ACCC61732 were detected in vitro and in vivo, respectively. The results showed that DN6NH more rapidly killed ACCC61732 and had higher stability in trypsin, simulated gastric/intestinal fluid, proteinase K, and mouse serum than the parent peptide-N6NH. DN6NH and other analogs significantly improved the ability of N6NH to penetrate the outer membrane of ACCC61732. DN6NH, N6PNH and V112N6NH protected mice from catheter-associated biofilm infection with MDR ACCC61732, superior to N6NH and CIP. DN6NH had more potent efficacy at a dose of 5 μmol/kg (100% survival) in a mouse peritonitis model than other analogs (50-66.67%) and CIP (83.33%), and it inhibited the bacterial translocation, downregulated pro-inflammatory cytokines, upregulated the anti-inflammatory cytokine, and ameliorated multiple-organ injuries (including the liver, spleen, lung, and kidney). These data suggest that the analogs of N6NH may be a candidate for novel antimicrobial and antibiofilm agents against MDR infections.

摘要

是导致人类和动物各种疾病的主要病原体之一。由于传统抗生素治疗会形成生物膜,目前难以根除耐药性。在本研究中,通过引入鸟氨酸或用D-氨基酸、缬氨酸和脯氨酸替代,生成了一种海洋肽-N6NH及其类似物;分别在体外和体内检测了它们对多重耐药(MDR)ACCC61732的酶稳定性和抗菌/抗生物膜能力。结果表明,DN6NH比母体肽-N6NH更迅速地杀死ACCC61732,并且在胰蛋白酶、模拟胃液/肠液、蛋白酶K和小鼠血清中具有更高的稳定性。DN6NH和其他类似物显著提高了N6NH穿透ACCC61732外膜的能力。DN6NH、N6PNH和V112N6NH保护小鼠免受MDR ACCC61732引起的导管相关生物膜感染,优于N6NH和环丙沙星(CIP)。在小鼠腹膜炎模型中,DN6NH在5 μmol/kg剂量下(100%存活)比其他类似物(50-66.67%)和CIP(83.33%)具有更强的疗效,并且它抑制细菌易位,下调促炎细胞因子,上调抗炎细胞因子,并改善多器官损伤(包括肝脏、脾脏、肺和肾脏)。这些数据表明,N6NH的类似物可能是针对MDR感染的新型抗菌和抗生物膜药物的候选物。

https://cdn.ncbi.nlm.nih.gov/pmc/blobs/9ba9/7767178/e9d85265406f/ijms-21-09637-g001.jpg

文献AI研究员

20分钟写一篇综述,助力文献阅读效率提升50倍。

立即体验

用中文搜PubMed

大模型驱动的PubMed中文搜索引擎

马上搜索

文档翻译

学术文献翻译模型,支持多种主流文档格式。

立即体验