Suppr超能文献

KIF4A 通过 Hippo 信号通路增强食管鳞癌细胞的增殖和迁移,并预测其预后不良。

KIF4A enhanced cell proliferation and migration via Hippo signaling and predicted a poor prognosis in esophageal squamous cell carcinoma.

机构信息

Department of Radiation Oncology, Qilu Hospital, Cheeloo College of Medicine, Shandong University, Jinan, China.

出版信息

Thorac Cancer. 2021 Feb;12(4):512-524. doi: 10.1111/1759-7714.13787. Epub 2020 Dec 21.

Abstract

BACKGROUND

In this study, we aimed to explore and clarify the function of KIF4A in esophageal squamous cell carcinoma (ESCC).

METHODS

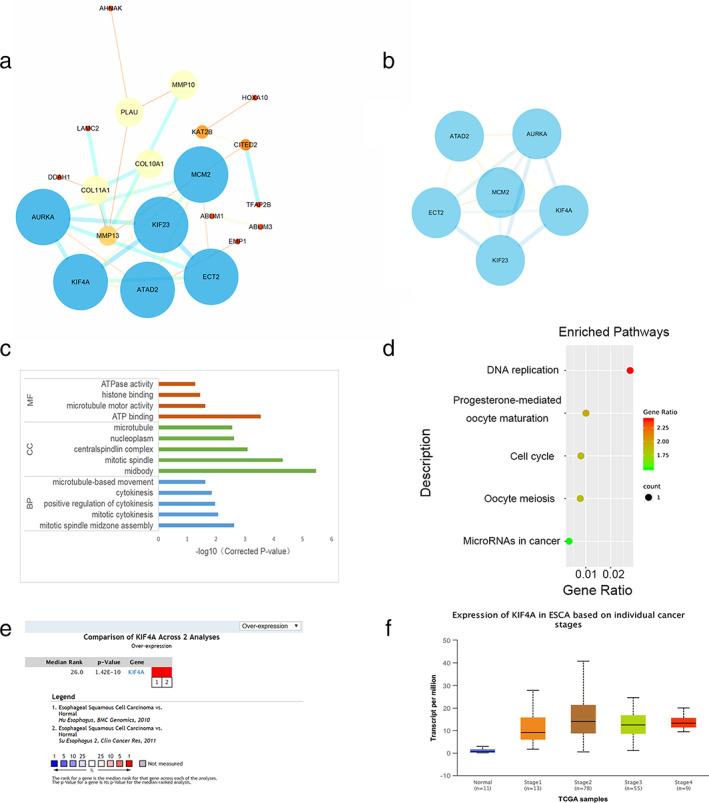
The microarray data were extracted from the Gene Expression Omnibus (GEO) database. We then used the database for Annotation, Visualization, and Integrated Discovery (DAVID) to perform the gene ontology function (GO) and KEGG Orthology-Based Annotation System (KOBAS) to perform Kyoto Encyclopedia of Genes and Genomes (KEGG) analysis of differentially expressed genes (DEGs). The six core candidate genes were identified using protein-protein interaction (PPI) network analysis and Cytoscape software. Among them, the expression of KIF4A were validated by UALCAN database from the Cancer Genome Atlas (TCGA) (P < 0.05). Western blotting, qRT-PCR and IHC were used to detect the expression of KIF4A in tissues. Cell experiments (transwell migration assays, wound healing assay, CCK8 assay, and clone formation experiment) were utilized to verify the roles of KIF4A on the ESCC cells. Western blotting was used to explore the mechanism of KIF4A in ESCC.

RESULTS

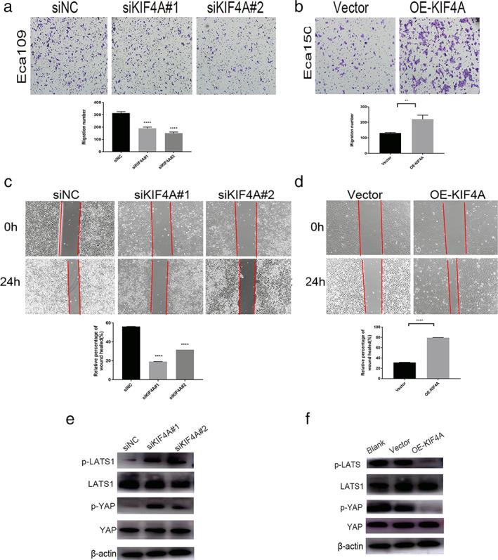
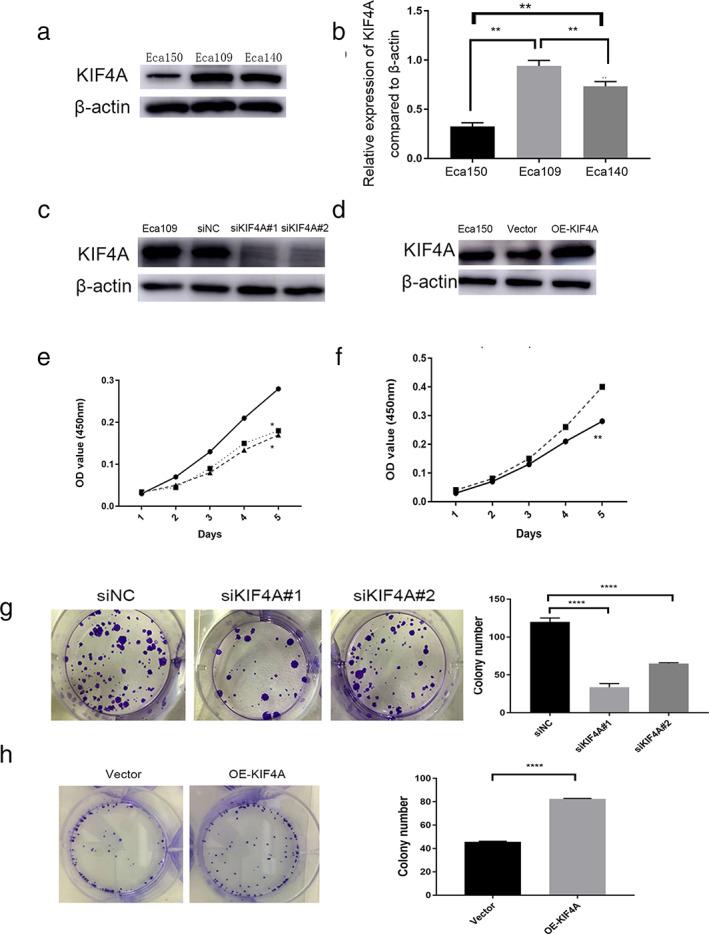
The expression level of KIF4A was upregulated in ESCC samples compared to those in paracancerous tissues. Transwell migration and wound healing assay showed overexpression of KIF4A significantly promoted the migration of ESCC cells. CCK8 assay and clone formation experiment analysis showed that overexpression of KIF4A promoted proliferation of ESCC cells. Western blot detection found that KIF4A could affect the phosphorylation level of Hippo signaling pathway related proteins.

CONCLUSIONS

In summary, KIF4A promotes ESCC cell proliferation and migration by regulating the biological function of ESCC cells through the Hippo signaling pathway.

KEY POINTS

SIGNIFICANT FINDINGS OF THE STUDY: We found that high KIF4A expression was associated with poor overall survival in esophageal squamous cell carcinoma. KIF4A expression also promoted the proliferation and migration of ESCC cells in vitro.

WHAT THIS STUDY ADDS

Our experimental results explain the role of KIF4A in ESCC, and provide a new biomolecular target for the treatment of ESCC.

摘要

背景

在本研究中,我们旨在探索和阐明 KIF4A 在食管鳞状细胞癌(ESCC)中的功能。

方法

从基因表达综合数据库(GEO)中提取微阵列数据。然后,我们使用数据库进行注释、可视化和综合发现(DAVID)进行基因本体论功能(GO)和京都基因与基因组百科全书(KEGG)基于同源物注释系统(KOBAS)分析差异表达基因(DEG)。使用蛋白质-蛋白质相互作用(PPI)网络分析和 Cytoscape 软件确定六个核心候选基因。其中,KIF4A 的表达通过癌症基因组图谱(TCGA)中的 UALCAN 数据库进行验证(P < 0.05)。Western blot、qRT-PCR 和 IHC 用于检测组织中 KIF4A 的表达。细胞实验(transwell 迁移实验、划痕愈合实验、CCK8 实验和克隆形成实验)用于验证 KIF4A 对 ESCC 细胞的作用。Western blot 用于探讨 KIF4A 在 ESCC 中的作用机制。

结果

与癌旁组织相比,ESCC 样本中 KIF4A 的表达水平上调。transwell 迁移和划痕愈合实验表明,KIF4A 的过表达显著促进 ESCC 细胞的迁移。CCK8 实验和克隆形成实验分析表明,KIF4A 的过表达促进 ESCC 细胞的增殖。Western blot 检测发现,KIF4A 可以影响 Hippo 信号通路相关蛋白的磷酸化水平。

结论

总之,KIF4A 通过调节 Hippo 信号通路影响 ESCC 细胞的生物学功能,促进 ESCC 细胞的增殖和迁移。

关键点

研究的重要发现:我们发现 KIF4A 高表达与食管鳞状细胞癌患者的总生存期不良相关。KIF4A 表达还促进了 ESCC 细胞在体外的增殖和迁移。

本研究的新增内容

我们的实验结果解释了 KIF4A 在 ESCC 中的作用,并为 ESCC 的治疗提供了新的生物分子靶标。

https://cdn.ncbi.nlm.nih.gov/pmc/blobs/0353/7882383/e43e47d00885/TCA-12-512-g001.jpg

文献AI研究员

20分钟写一篇综述,助力文献阅读效率提升50倍。

立即体验

用中文搜PubMed

大模型驱动的PubMed中文搜索引擎

马上搜索

文档翻译

学术文献翻译模型,支持多种主流文档格式。

立即体验