Suppr超能文献

COVID-19 重症患者的细胞类型特异性免疫失调。

Cell-Type-Specific Immune Dysregulation in Severely Ill COVID-19 Patients.

机构信息

Women's Guild Lung Institute, Cedars-Sinai Medical Center, Los Angeles, CA 90048, USA.

Women's Guild Lung Institute, Cedars-Sinai Medical Center, Los Angeles, CA 90048, USA; Division of Pulmonary and Critical Care Medicine, Department of Medicine, Cedars-Sinai Medical Center, Los Angeles, CA 90048, USA.

出版信息

Cell Rep. 2021 Jan 5;34(1):108590. doi: 10.1016/j.celrep.2020.108590. Epub 2020 Dec 16.

Abstract

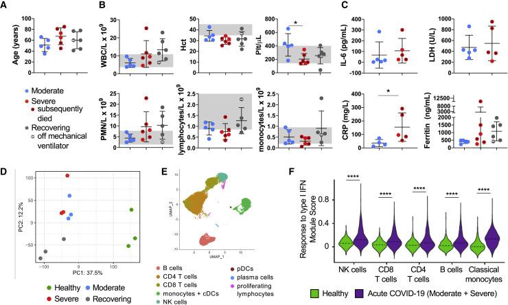
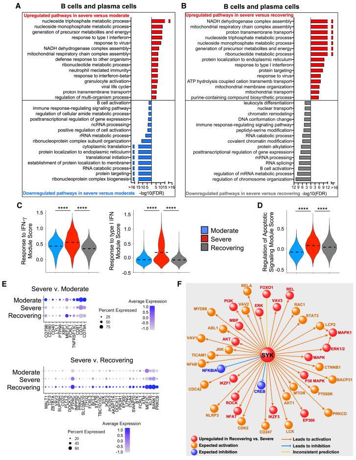
Recent studies have demonstrated immunologic dysfunction in severely ill coronavirus disease 2019 (COVID-19) patients. We use single-cell RNA sequencing (scRNA-seq) to analyze the transcriptome of peripheral blood mononuclear cells (PBMCs) from healthy (n = 3) and COVID-19 patients with moderate disease (n = 5), acute respiratory distress syndrome (ARDS, n = 6), or recovering from ARDS (n = 6). Our data reveal transcriptomic profiles indicative of defective antigen presentation and interferon (IFN) responsiveness in monocytes from ARDS patients, which contrasts with higher responsiveness to IFN signaling in lymphocytes. Furthermore, genes involved in cytotoxic activity are suppressed in both natural killer (NK) and CD8 T lymphocytes, and B cell activation is deficient, which is consistent with delayed viral clearance in severely ill COVID-19 patients. Our study demonstrates that COVID-19 patients with ARDS have a state of immune imbalance in which dysregulation of both innate and adaptive immune responses may be contributing to a more severe disease course.

摘要

最近的研究表明,重症 2019 冠状病毒病(COVID-19)患者存在免疫功能障碍。我们使用单细胞 RNA 测序(scRNA-seq)分析了来自健康人(n=3)和 COVID-19 轻症患者(n=5)、急性呼吸窘迫综合征(ARDS,n=6)或从 ARDS 中恢复的患者(n=6)外周血单核细胞(PBMC)的转录组。我们的数据揭示了 ARDS 患者单核细胞中抗原呈递和干扰素(IFN)反应缺陷的转录组谱,这与淋巴细胞对 IFN 信号的更高反应性形成对比。此外,细胞毒性活性相关基因在自然杀伤(NK)和 CD8 T 淋巴细胞中受到抑制,B 细胞激活缺失,这与重症 COVID-19 患者中病毒清除延迟一致。我们的研究表明,患有 ARDS 的 COVID-19 患者存在免疫失衡状态,固有和适应性免疫反应的失调可能导致更严重的疾病过程。

https://cdn.ncbi.nlm.nih.gov/pmc/blobs/f1e3/7744012/da21bd88cd54/fx1_lrg.jpg

文献AI研究员

20分钟写一篇综述,助力文献阅读效率提升50倍。

立即体验

用中文搜PubMed

大模型驱动的PubMed中文搜索引擎

马上搜索

文档翻译

学术文献翻译模型,支持多种主流文档格式。

立即体验