Suppr超能文献

源自α-突触核蛋白三倍体患者的移植物可介导帕金森病 6-OHDA 模型中的功能恢复,但会发展出与疾病相关的病理。

Grafts Derived from an α-Synuclein Triplication Patient Mediate Functional Recovery but Develop Disease-Associated Pathology in the 6-OHDA Model of Parkinson's Disease.

机构信息

Wallenberg Neuroscience Center, Department of Experimental Medical Science, Lund University, Lund, Sweden.

Lund Stem Cell Center, Lund University, Lund, Sweden.

出版信息

J Parkinsons Dis. 2021;11(2):515-528. doi: 10.3233/JPD-202366.

Abstract

BACKGROUND

Human induced pluripotent stem cells (hiPSCs) have been proposed as an alternative source for cell replacement therapy for Parkinson's disease (PD) and they provide the option of using the patient's own cells. A few studies have investigated transplantation of patient-derived dopaminergic (DA) neurons in preclinical models; however, little is known about the long-term integrity and function of grafts derived from patients with PD.

OBJECTIVE

To assess the viability and function of DA neuron grafts derived from a patient hiPSC line with an α-synuclein gene triplication (AST18), using a clinical grade human embryonic stem cell (hESC) line (RC17) as a reference control.

METHODS

Cells were differentiated into ventral mesencephalic (VM)-patterned DA progenitors using an established GMP protocol. The progenitors were then either terminally differentiated to mature DA neurons in vitro or transplanted into 6-hydroxydopamine (6-OHDA) lesioned rats and their survival, maturation, function, and propensity to develop α-synuclein related pathology, were assessed in vivo.

RESULTS

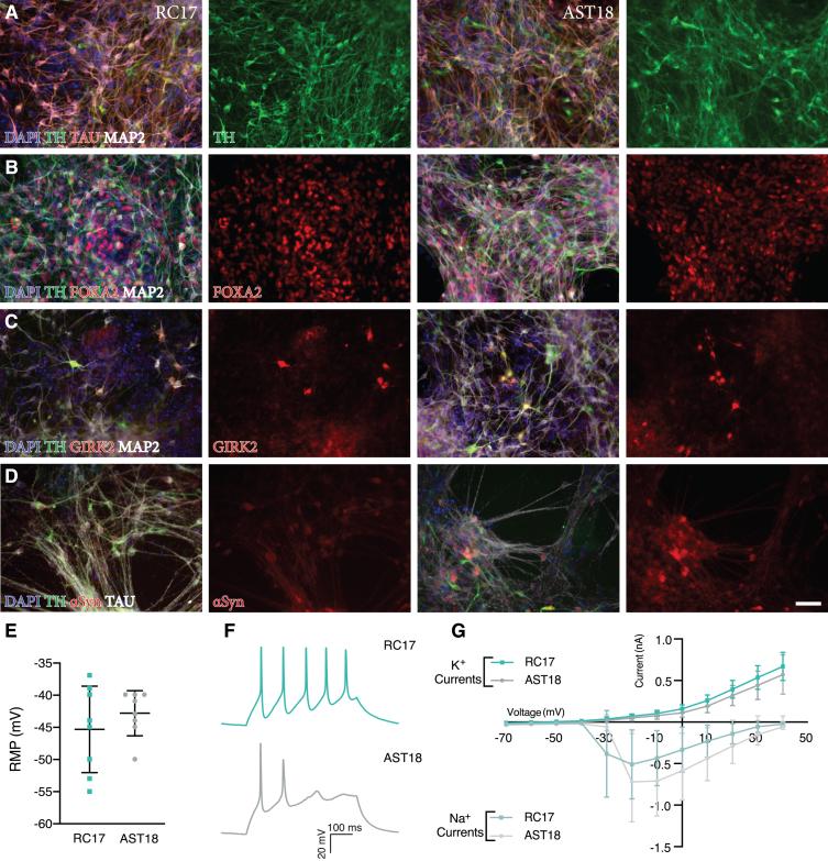
Both cell lines generated functional neurons with DA properties in vitro. AST18-derived VM progenitor cells survived transplantation and matured into neuron-rich grafts similar to the RC17 cells. After 24 weeks, both cell lines produced DA-rich grafts that mediated full functional recovery; however, pathological changes were only observed in grafts derived from the α-synuclein triplication patient line.

CONCLUSION

This data shows proof-of-principle for survival and functional recovery with familial PD patient-derived cells in the 6-OHDA model of PD. However, signs of slowly developing pathology warrants further investigation before use of autologous grafts in patients.

摘要

背景

人诱导多能干细胞(hiPSCs)已被提议作为帕金森病(PD)细胞替代治疗的替代来源,它们提供了使用患者自身细胞的选择。一些研究已经在临床前模型中研究了患者来源的多巴胺能(DA)神经元的移植;然而,对于源自 PD 患者的移植物的长期完整性和功能知之甚少。

目的

使用临床级别的人类胚胎干细胞(hESC)系(RC17)作为参考对照,评估源自携带α-突触核蛋白基因三倍体(AST18)的患者 hiPSC 系的 DA 神经元移植物的活力和功能。

方法

使用已建立的 GMP 方案将细胞分化为腹侧中脑(VM)模式的 DA 祖细胞。然后,将祖细胞在体外终末分化为成熟的 DA 神经元,或移植到 6-羟多巴胺(6-OHDA)损伤的大鼠中,并在体内评估其存活、成熟、功能以及发展α-突触核蛋白相关病理学的倾向。

结果

两种细胞系均在体外产生具有 DA 特性的功能性神经元。AST18 衍生的 VM 祖细胞在移植后存活并成熟为类似于 RC17 细胞的富含神经元的移植物。24 周后,两种细胞系均产生富含 DA 的移植物,介导完全功能恢复;然而,只有源自α-突触核蛋白三倍体患者系的移植物才观察到病理变化。

结论

该数据证明了在 PD 的 6-OHDA 模型中,使用家族性 PD 患者来源的细胞进行存活和功能恢复的原理证明。然而,在将自体移植物用于患者之前,需要进一步研究缓慢发展的病理学迹象。

https://cdn.ncbi.nlm.nih.gov/pmc/blobs/12dc/8150478/97ae8a071385/jpd-11-jpd202366-g001.jpg

文献AI研究员

20分钟写一篇综述,助力文献阅读效率提升50倍。

立即体验

用中文搜PubMed

大模型驱动的PubMed中文搜索引擎

马上搜索

文档翻译

学术文献翻译模型,支持多种主流文档格式。

立即体验