Suppr超能文献

槲皮素通过抑制铁死亡来减轻急性肾损伤。

Quercetin alleviates acute kidney injury by inhibiting ferroptosis.

作者信息

Wang Yue, Quan Fei, Cao Qiuhua, Lin Yanting, Yue Chongxiu, Bi Ran, Cui Xinmeng, Yang Hongbao, Yang Yong, Birnbaumer Lutz, Li Xianjing, Gao Xinghua

机构信息

Center for New Drug Safety Evaluation and Research, State Key Laboratory of Natural Medicines, China Pharmaceutical University, Nanjing, Jiangsu 211198, PR China.

School of Pharmacy, Xuzhou Medical University, 209 Tongshan Road, Xuzhou 221004, Jiangsu, PR China.

出版信息

J Adv Res. 2020 Jul 22;28:231-243. doi: 10.1016/j.jare.2020.07.007. eCollection 2021 Feb.

Abstract

INTRODUCTION

Ferroptosis is an iron-dependent regulated necrosis and has been proven to contribute to the progress of acute kidney injury (AKI). Quercetin (QCT), a natural flavonoid which is commonly found in numerous fruits and vegetables, has extensive pharmacological effects, such as anti-oxidant, anti-inflammatory and anti-senescence effects.

OBJECTIVES

This study aims to explain whether ferroptosis is a therapeutic strategy to AKI, and to explore the effect of QCT on AKI ferroptosis.

METHODS

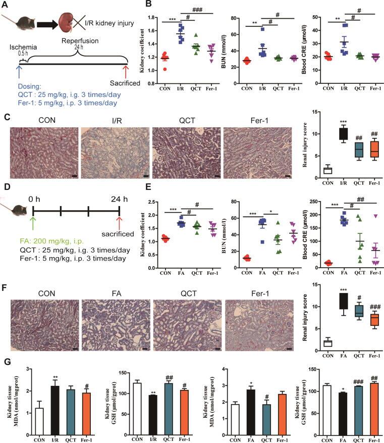
NRK-52E cells and HK-2 cells were used for in vitro ferroptosis studies. Morphology of cells was detected by transmission electron microscopy. Lipid ROS was assayed using flow cytometry. In vivo, AKI was induced by ischemia-reperfusion (I/R) or folic acid (FA). To explore the molecular mechanisms, RNA-sequence analysis was performed. Transwell was used to detect macrophage migration.

RESULTS

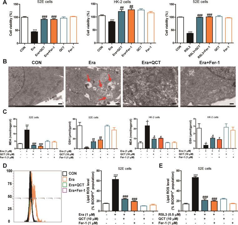
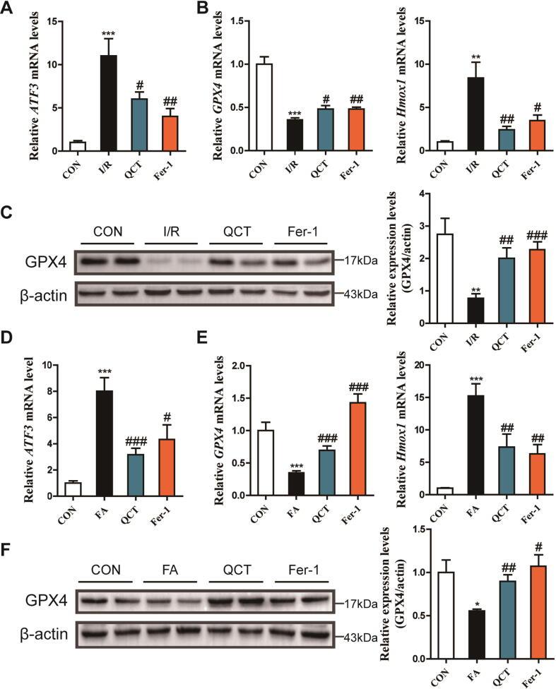
We discovered that quercetin (QCT), a natural flavonoid, inhibited ferroptosis in renal proximal tubular epithelial cells. QCT blocked the typical morphologic changes of ferroptotic cells by reducing the levels of malondialdehyde (MDA) and lipid ROS and increasing the levels of glutathione (GSH). Moreover, QCT ameliorated AKI induced by I/R or FA. RNA-sequence analysis highlighted activation transcription factor 3 (ATF3), as it was the dominant one among all the 299 down-regulated genes by QCT. Knockdown of ATF3 could significantly increase the levels of SLC7A11, GPX4 and increased the cell viability. In addition, ferroptotic cells were found to be extremely pro-inflammatory by recruiting macrophages through CCL2, while QCT inhibited the chemotaxis of macrophages induced by ferroptosis in AKI.

CONCLUSIONS

Collectively, these results identify QCT as a ferroptosis inhibitor and provide new therapeutic strategies for diseases related to ferroptosis.

摘要

引言

铁死亡是一种铁依赖性的程序性坏死,已被证明与急性肾损伤(AKI)的进展有关。槲皮素(QCT)是一种常见于多种水果和蔬菜中的天然黄酮类化合物,具有广泛的药理作用,如抗氧化、抗炎和抗衰老作用。

目的

本研究旨在阐明铁死亡是否是治疗AKI的一种策略,并探讨QCT对AKI铁死亡的影响。

方法

使用NRK-52E细胞和HK-2细胞进行体外铁死亡研究。通过透射电子显微镜检测细胞形态。使用流式细胞术检测脂质活性氧。在体内,通过缺血再灌注(I/R)或叶酸(FA)诱导AKI。为了探索分子机制,进行了RNA测序分析。使用Transwell检测巨噬细胞迁移。

结果

我们发现天然黄酮类化合物槲皮素(QCT)可抑制肾近端小管上皮细胞的铁死亡。QCT通过降低丙二醛(MDA)和脂质活性氧水平并提高谷胱甘肽(GSH)水平,阻断了铁死亡细胞的典型形态变化。此外,QCT改善了由I/R或FA诱导的AKI。RNA测序分析突出了激活转录因子3(ATF3),因为它是QCT下调的所有299个基因中占主导地位的基因。敲低ATF3可显著提高溶质载体家族7成员11(SLC7A11)、谷胱甘肽过氧化物酶4(GPX4)水平并提高细胞活力。此外,发现铁死亡细胞通过趋化因子(CCL2)募集巨噬细胞而具有极强的促炎作用,而QCT抑制了AKI中铁死亡诱导的巨噬细胞趋化性。

结论

总体而言,这些结果确定QCT为铁死亡抑制剂,并为与铁死亡相关的疾病提供了新的治疗策略。

https://cdn.ncbi.nlm.nih.gov/pmc/blobs/8ed6/7753233/12edf975dcf6/ga1.jpg

文献AI研究员

20分钟写一篇综述,助力文献阅读效率提升50倍。

立即体验

用中文搜PubMed

大模型驱动的PubMed中文搜索引擎

马上搜索

文档翻译

学术文献翻译模型,支持多种主流文档格式。

立即体验