Suppr超能文献

长读基因组组装揭示了鸟类 MHC 基因座数量和结构的非凡变异。

Long-Read Genome Assemblies Reveal Extraordinary Variation in the Number and Structure of MHC Loci in Birds.

机构信息

College of Animal Science and Technology, College of Veterinary Medicine, Zhejiang Agriculture and Forestry University, Hangzhou, China.

Department of Biodiversity Studies and Bioeducation, Faculty of Biology and Environmental Protection, University of Łodz, Poland.

出版信息

Genome Biol Evol. 2021 Feb 3;13(2). doi: 10.1093/gbe/evaa270.

Abstract

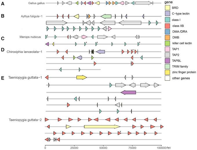
Our knowledge of the Major Histocompatibility Complex (MHC) in birds is limited because it often consists of numerous duplicated genes within individuals that are difficult to assemble with short read sequencing technology. Long-read sequencing provides an opportunity to overcome this limitation because it allows the assembly of long regions with repetitive elements. In this study, we used genomes based on long-read sequencing to predict the number and location of MHC loci in a broad range of bird taxa. From the long-read-based genomes of 34 species, we found that there was extremely large variation in the number of MHC loci between species. Overall, there were greater numbers of both class I and II loci in passerines than nonpasserines. The highest numbers of loci (up to 193 class II loci) were found in manakins (Pipridae), which had previously not been studied at the MHC. Our results provide the first direct evidence from passerine genomes of this high level of duplication. We also found different duplication patterns between species. In some species, both MHC class I and II genes were duplicated together, whereas in most species they were duplicated independently. Our study shows that the analysis of long-read-based genomes can dramatically improve our knowledge of MHC structure, although further improvements in chromosome level assembly are needed to understand the evolutionary mechanisms producing the extraordinary interspecific variation in the architecture of the MHC region.

摘要

我们对鸟类主要组织相容性复合体 (MHC) 的了解有限,因为它通常由个体中难以用短读测序技术组装的众多重复基因组成。长读测序提供了克服这一限制的机会,因为它允许对具有重复元件的长区域进行组装。在这项研究中,我们使用基于长读测序的基因组来预测广泛鸟类分类群中 MHC 基因座的数量和位置。从 34 个物种的长读测序基因组中,我们发现物种之间 MHC 基因座的数量存在极大的差异。总体而言,雀形目鸟类的 I 类和 II 类基因座数量都多于非雀形目鸟类。在 previously not been studied at the MHC 的阔嘴鸟科(Pipridae)中发现了最多的基因座(多达 193 个 II 类基因座)。我们的结果首次直接证明了雀形目基因组中这种高水平的重复。我们还发现了物种之间不同的重复模式。在一些物种中,MHC I 类和 II 类基因一起重复,而在大多数物种中它们是独立重复的。我们的研究表明,基于长读测序基因组的分析可以极大地提高我们对 MHC 结构的认识,尽管需要进一步提高染色体水平的组装来了解产生 MHC 区域结构非凡种间变异的进化机制。

https://cdn.ncbi.nlm.nih.gov/pmc/blobs/a09a/7875000/8c892800e1be/evaa270f1.jpg

文献AI研究员

20分钟写一篇综述,助力文献阅读效率提升50倍。

立即体验

用中文搜PubMed

大模型驱动的PubMed中文搜索引擎

马上搜索

文档翻译

学术文献翻译模型,支持多种主流文档格式。

立即体验