Suppr超能文献

长链非编码 RNA HCP5 的沉默通过调节 miR-299-3p/SMAD5 轴抑制胃癌细胞的增殖、侵袭、迁移,并促进凋亡。

Silencing of long non-coding RNA HCP5 inhibits proliferation, invasion, migration, and promotes apoptosis via regulation of miR-299-3p/SMAD5 axis in gastric cancer cells.

机构信息

Department of Gastroenterology, Hanzhong People's Hospital , Hanzhong, Shaanxi, PR China.

Department of Gastroenterology, Hubei Key Laboratory of Digestive System Disease, Renmin Hospital of Wuhan University , Wuhan, Hubei, PR China.

出版信息

Bioengineered. 2021 Dec;12(1):225-239. doi: 10.1080/21655979.2020.1863619.

Abstract

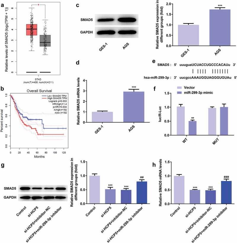
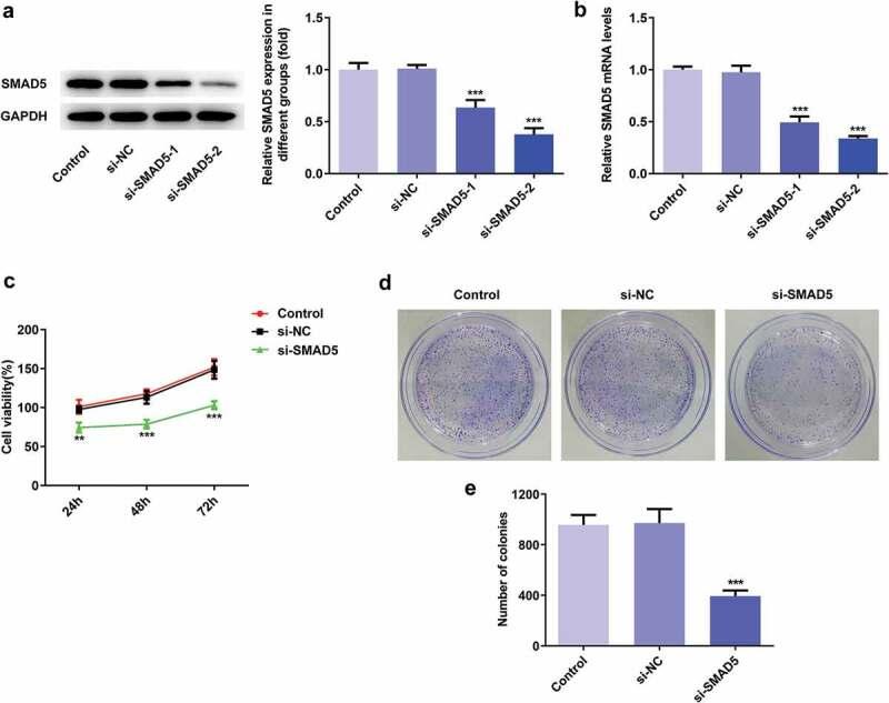
Gastric cancer (GC) is a common malignant gastrointestinal tumor with high mortality. Previous study has reported that the overexpression of lncRNA HCP5 was observed in gastric cancer tissues. The purpose of this study was to investigate the molecular mechanism underlying the effect of lncRNA HCP5 on the proliferative, migratory, and invasive abilities of GC cells. The relative mRNA expression of HCP5, miR-299-3p, and SMAD5 were determined by RT-qPCR. The expressions of proteins associated with apoptosis and invasion were detected by western blot. The interaction of HCP5 with miR-299-3p and SMAD5 with miR-299-3p was confirmed by luciferase reporter assay. The cellular behaviors of AGS cells were, respectively, detected by CCK-8 assays, colony formation assays, migration and invasion assays, and flow cytometry. In our study, lncRNA HCP5 was highly expressed in GC cell lines compared with normal gastric epithelial cell. LncRNA HCP5 silencing inhibited AGS cells proliferation, migration, and invasion, while promoted cell apoptosis. Moreover, miR-299-3p downregulation could abolish the effect of HCP5 knockdown on cellular behaviors of AGS cells. Interestingly, SMAD5 is identified as the downstream target of miR-299-3p, and its expression was inhibited by miR-299-3p. More importantly, SMAD5 silencing inhibited proliferation, migration, and invasion of GC cells, and promoted cell apoptosis. In a word, lncRNA HCP5 silencing inhibits GC cell proliferation, invasion, and migration while promoting its apoptosis via regulation of miR-299-3p/SMAD5 axis. Hence, lncRNA HCP5 could be a novel and promising target for GC treatment.

摘要

胃癌(GC)是一种常见的恶性胃肠道肿瘤,死亡率很高。先前的研究已经报道,lncRNA HCP5 在胃癌组织中表达上调。本研究旨在探讨 lncRNA HCP5 对 GC 细胞增殖、迁移和侵袭能力的影响的分子机制。通过 RT-qPCR 测定 HCP5、miR-299-3p 和 SMAD5 的相对 mRNA 表达。通过 Western blot 检测与凋亡和侵袭相关的蛋白表达。通过荧光素酶报告实验证实 HCP5 与 miR-299-3p 的相互作用以及 SMAD5 与 miR-299-3p 的相互作用。分别通过 CCK-8 测定、集落形成测定、迁移和侵袭测定以及流式细胞术检测 AGS 细胞的细胞行为。在本研究中,与正常胃上皮细胞相比,lncRNA HCP5 在 GC 细胞系中高表达。lncRNA HCP5 沉默抑制 AGS 细胞增殖、迁移和侵袭,同时促进细胞凋亡。此外,miR-299-3p 的下调可以消除 HCP5 敲低对 AGS 细胞细胞行为的影响。有趣的是,SMAD5 被鉴定为 miR-299-3p 的下游靶标,其表达受 miR-299-3p 抑制。更重要的是,SMAD5 沉默抑制 GC 细胞的增殖、迁移和侵袭,并促进细胞凋亡。总之,lncRNA HCP5 通过调节 miR-299-3p/SMAD5 轴抑制 GC 细胞增殖、侵袭和迁移,同时促进其凋亡。因此,lncRNA HCP5 可能是 GC 治疗的一个新的有前途的靶点。

https://cdn.ncbi.nlm.nih.gov/pmc/blobs/b34a/8806318/4482fe2647ad/KBIE_A_1863619_UF0001_B.jpg

文献AI研究员

20分钟写一篇综述,助力文献阅读效率提升50倍。

立即体验

用中文搜PubMed

大模型驱动的PubMed中文搜索引擎

马上搜索

文档翻译

学术文献翻译模型,支持多种主流文档格式。

立即体验